Принтер Canon G1420 - инструкция пользователя по применению, эксплуатации и установке на русском языке. Мы надеемся, она поможет вам решить возникшие у вас вопросы при эксплуатации техники.
Если остались вопросы, задайте их в комментариях после инструкции.
"Загружаем инструкцию", означает, что нужно подождать пока файл загрузится и можно будет его читать онлайн. Некоторые инструкции очень большие и время их появления зависит от вашей скорости интернета.

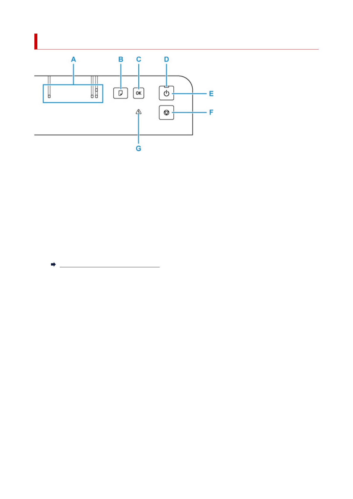
Панель управления
A: Индикатор Бумага (Paper)
Горит в зависимости от текущего размера бумаги.
B: Кнопка Выбор бумаги (Paper Select)
Нажмите, чтобы переключить значение размера бумаги.
C: Кнопка OK
Подтвердите размер бумаги. Используется также для устранения ошибок.
D: Индикатор ВКЛ (ON)
Мигает, а затем загорается, когда включено питание.
E: кнопка ВКЛ (ON)
Отключает питание устройства.
Включение и выключение Принтера
F: кнопка Стоп (Stop)
Отменяет операцию во время выполнения печати или при выборе пункта меню.
G: Индикатор Аварийный сигнал (Alarm)
При возникновении ошибки индикатор светится или мигает.
82
Содержание
- 7 Использование документа Онлайн-руководство; Условия эксплуатации
 - 8 Обозначения, используемые в настоящем документе; Основные сведения; Инструкции, разъясняющие основные операции с продуктом.
 - 10 Товарные знаки и лицензии
 - 30 Можно загрузить обычную бумагу или фотобумагу.
 - 32 Бумага
 - 33 Аккуратно закройте крышку отверстия для подачи.
 - 34 Выбор бумаги; загруженной бумаги, а затем нажмите кнопку; OK; Если мигает индикатор; Аварийный сигнал; , проверьте и исправьте параметры бумаги.
 - 36 мигает, сообщая об ошибке. В этом состоянии; Процедура повторной заправки
 - 38 Повторно заправьте чернильный контейнер.
 - 39 Закройте колпачок контейнера на чернильном контейнере.
 - 40 Закройте верхнюю крышку.; Замечания по флаконам с чернилами; не проходит, немедленно обратитесь к врачу.
 - 42 Проверка уровня чернил; Экран уровня чернил; Аварийный; В случае возникновения ошибки
 - 44 Советы по чернилам; Чернила могут использоваться для целей помимо печати.; Используются ли цветные чернила при черно-белой печати?
 - 46 • Проверьте, остались ли чернила в чернильном контейнере.; При размытой или неровной печати:; Выполните печать шаблона для проверки сопел.; Оцените образец для проверки сопел
 - 48 уровне чернил повторно; Нужно приготовить: лист обычной бумаги формата A4 или Letter; Нажмите и удерживайте кнопку; Стоп; до тех пор, пока индикатор
 - 49 Оценка образца для проверки сопел; В шаблоне есть пропущенные полосы A:; При наличии любой из указанных выше проблем требуется
 - 50 ВКЛ; Проверка состояния печатающей головки.; глубокую очистку печатающей головки.
 - 52 Очистка подающих роликов; В этом случае необходимо почистить подающий ролик.; Нужно приготовить: три листа обычной бумаги формата A4 или Letter; Удалите бумагу из заднего лотка.; Выполните очистку подающих роликов с использованием бумаги.; оборота, протрите их смоченной и хорошо отжатой тканью.
 - 53 Включите питание, а затем очистите подающие ролики еще раз.
 - 54 Нужно приготовить: лист обычной бумаги формата A4 или Letter*; * Обязательно используйте новый лист бумаги.; для
 - 57 Замена картриджа для обслуживания; на принтере мигает, и на экране компьютера появляется; и наличие сообщения, а затем; Приготовьте новый картридж для обслуживания.
 - 58 Снимите крышку для обслуживания.; Полностью выдвиньте картридж для обслуживания.
 - 61 Обзор; Безопасность; Отмена заданий печати; Основные компоненты и их использование; Изменение параметров принтера с компьютера (macOS); Технические характеристики
 - 63 Предупреждение; • Не используйте принтер в следующих случаях:
 - 65 Выбор местоположения; Источник питания; • Никогда не вынимайте вилку, потягивая шнур.; Общие уведомления; Это может привести к утечке чернил.
 - 66 Нормативная информация; Помехи
 - 68 Предосторожности при обращении
 - 69 Правовые ограничения на печать
 - 70 Меры предосторожности при обращении с принтером; Не кладите на верхнюю крышку посторонние предметы!
 - 71 Транспортировка принтера; • Забирать чернила из чернильных контейнеров невозможно.; Выключите питание принтера.; отсоедините кабель питания
 - 75 • Нажмите и удерживайте кнопку
 - 76 Сохранение высокого качества печати; При нажатии кнопки; для отключения питания принтер автоматически поднимает; При; Периодически выполняйте печать!
 - 79 Выдвигается для загрузки бумаги в задний лоток.; C: Направляющие бумаги; Совместите с обеими сторонами стопки бумаги.; D: Крышка отверстия для подачи; G: Лоток приема бумаги; Выводится бумага после печати. Выдвиньте его до начала печати.; H: Дополнительный лоток приема бумаги; Открывается для поддержки выходящей бумаги.
 - 80 Вид сзади; A: Разъем кабеля питания; Абсорбирует чернила, используемые для очистки.; C: Крышка для обслуживания; Откройте при замене картриджа для обслуживания.
 - 81 Вид внутренних частей; A: Колпачок контейнера; Откройте для повторной заправки чернильных контейнеров.; B: Чернильные контейнеры; Если уровни чернил низкие, заправьте контейнеры.; F: Рычажок чернильного клапана; Действия при транспортировке принтера.; G: Держатель печатающей головки; Печатающая головка предварительно установлена.
 - 82 Панель управления; Горит в зависимости от текущего размера бумаги.
 - 84 Индикатор
 - 85 Включение и выключение Принтера; Включение питания принтера; В случае; Выключение питания принтера; Если индикатор
 - 86 Управление питанием Принтера
 - 87 Проверка штепселя и кабеля питания
 - 88 Отключение принтера; • При отсоединении кабеля питания нажмите кнопку; и убедитесь, что индикатор; Нажмите кнопку; для выключения принтера.; Отключите кабель питания.
 - 90 Изменение параметров печати
 - 91 Откройте; Параметры печати; Измените значения отдельных параметров.; Страница
 - 92 на вкладке; Быстрая установка; конфигурации печати можно удалить в любое время.; Сохранение конфигурации печати
 - 93 Общеиспользуемые параметры; Удаление ненужных конфигураций печати; Выберите конфигурацию печати для удаления.
 - 94 Выбор используемых чернил; окно настройки драйвера принтера.; Печать в режиме
 - 95 Отключение питания; Откройте Canon IJ Printer Assistant Tool; Управление питанием; Автоматическое управление питанием; При необходимости настройте следующие параметры:
 - 96 функции; Автовключение; Если параметр имеет значение; Включено; , отображается сообщение «Принтер; Выключено; отображается сообщение «Принтер работает автономно».
 - 97 Изменение режима работы Принтера; При необходимости переключите режим работы принтера.; Специальные параметры
 - 101 заправить все чернильные контейнеры до верхнего предела.; Сброс оставшегося запаса чернил
 - 103 Инициализация параметров принтера; Можно инициализировать настройки принтера.
 - 104 Общие технические характеристики; Минимальные требования к системе
 - 105 Windows; macOS; Другие поддерживаемые операционные системы
 - 107 Типы носителей; Подлинная бумага Canon; по использованию каждого конкретного продукта.; Бумага для печати документов:
 - 108 Бумага, отличная от подлинной бумаги Canon; Размеры страницы; Особые размеры; Вес бумаги
 - 109 Предел загрузки бумаги в задний лоток; Фирменная бумага Canon; Бумага для печати фотографий:; Бумага для изготовления оригинальных изделий:
 - 112 Обращение с бумагой
 - 113 Режим «Экономно»
 - 115 Печать с помощью прикладной программы (драйвер принтера Windows)
 - 117 В этом разделе описаны настройки на; , используемые для основной; Настройка основной печати; Убедитесь, что принтер включен
 - 119 Откройте окно настройки драйвера принтера.; щелкните; Информация о носителе; Информация о носителе в принтере
 - 120 Проверьте параметры принтера; Примените параметры
 - 121 Параметры бумаги в драйвере принтера; Подлинная бумага Canon (печать документов)
 - 122 Стандартные типы бумаги
 - 123 Различные способы печати; Настройка количества копий и порядка печати страниц
 - 124 настраивать их на вкладке; Задайте параметр; Ориентация; Ориентация
 - 125 Макет страницы; , отобразится сообщение; напечатать
 - 126 Можно также задать количество копий на вкладке; Задайте порядок печати.
 - 128 Выполнение печати без полей; Печать без полей также можно задать в настройках; Дополнительные функции; вкладки; Настройка параметра «Печать без полей»; Без полей
 - 129 Проверьте размер бумаги.; Настройте степень расширения для бумаги; Степень; Степень расширения
 - 130 Чтобы увеличить печатаемую часть документа
 - 131 Печать с масштабированием; Масштабирование; Выберите размер бумаги для документа.; Размер бумаги
 - 132 Масштаб; • При выборе функции; изменяется область печати.
 - 133 Печать на развороте; На развороте; Выберите размер бумаги.
 - 135 Двухсторонняя печать; Можно также задать параметры двухсторонней печати в настройках; По размеру бумаги
 - 138 Установка драйвера принтера; Чтобы указать драйвер принтера, откройте диалоговое окно; Отображение руководства для драйвера принтера; Справка; Связанные разделы
 - 139 Выберите команду печати в прикладной программе; Выберите название модели используемого принтера и щелкните; Настройка; Выберите; • При открытии окна настройки драйвера принтера через; Свойства принтера; диалоговое окно было открыто с помощью команды; Настройка печати
 - 140 Запуск монитора состояния Canon IJ; окно; Сведения о состоянии принтера; Обслуживание; зависимости от страны или региона использования принтера.; Когда происходят ошибки
 - 142 Инструкции по эксплуатации (Драйвер принтера); Ограничения, связанные с драйвером принтера
 - 144 Описание драйвера принтера; Описание вкладки «Быстрая установка»
 - 146 Диалоговое окно; Сохранить обычно используемые параметры
 - 148 Специальный; Диалоговое; Другое
 - 151 Диалоговое окно Специальный размер бумаги (Custom Paper Size)
 - 153 Описание вкладки Главная; Главная
 - 154 Настройка цветов; вкладке; Согласование
 - 155 Вкладка Настройка цветов (Color Adjustment)
 - 158 Описание вкладки Страница; Вкладка; позволяет задать расположение документа на бумаге. Кроме того,; Окно просмотра параметров; и установив флажок; Поворот на 90 градусов влево, если задана [Альбомная] ориентация
 - 160 Печать в виде плитки/постера; Печать буклета; Указание поля
 - 161 Штамп; могут быть недоступны.
 - 162 Отображение параметров, заданных в диалоговом окне; Указание числа страниц документа, размещаемых на одном листе.; Значок предварительного просмотра; Отображение параметров диалогового окна; Можно посмотреть, как будет выглядеть результат печати.
 - 164 Диалоговое окно Параметры печати (Print Options); В зависимости от среды эта функция может быть недоступна.
 - 166 Параметры штампа; диалогового окна; Параметры фона
 - 167 Тип штампа; Текст; Время/Имя пользователя; Если для параметра; Тип штампа; выбрано значение; Точечный рисунок
 - 169 Вкладка Сохранить значения (Save settings)
 - 171 Описание вкладки Обслуживание; О программе
 - 173 Функции монитора состояния Canon IJ; Монитор состояния Canon IJ имеет следующие функции:; Отображение состояния принтера на экране; Обзор монитора состояния Canon IJ; Принтер; : возникла ошибка, которая требует обращения в сервисный центр.
 - 176 Запустите программу установки.; Да; Разрешить; Установите драйвер принтера.; Выход
 - 178 Параметры бумаги; После загрузки бумаги:; Мигает индикатор; Установите размер бумаги в соответствии с загруженной бумагой.
 - 180 Когда печать выполняется из системы Windows:; При печати из системы macOS:; Порядок изменения настройки:
 - 181 или растекание краски, полосы или линии; Ремонт принтера; Часто задаваемые вопросы; Устранение проблем; Принтер не работает; Остановка печати; Не удается выполнить правильную настройку (установка); Не удается установить драйвер принтера (Windows); Отображается ошибка или сообщение; Проблемы работы
 - 183 Проблемы с печатью; Принтер не печатает
 - 184 Убедитесь, что принтер правильно подключен к компьютеру.; Убедитесь, что размер бумаги, указанный при печати, соответствует; При печати с компьютера удалите ненужные задания.; Выбран ли при печати драйвер вашего принтера?
 - 185 Перезагрузите компьютер.
 - 186 Чернила не поступают; Убедитесь, что соединительная кнопка не поднята.
 - 187 Проверяйте уровень оставшихся чернил.; Сопла печатающей головки закупорены?
 - 189 Чернила быстро заканчиваются
 - 190 Если бумага загружена, рассмотрите следующие возможности.; Является ли бумага слишком плотной или скрученной?; Убедитесь, что параметры типа носителя и бумаги соответствуют; Убедитесь, что в заднем лотке нет посторонних предметов.; Выключите принтер и отсоедините шнур питания от электросети.
 - 192 Медленно закройте крышку отверстия для подачи.; Выполните очистку подающего ролика.
 - 193 Неудовлетворительные результаты печати; Соответствуют ли параметры размера страницы и типа носителя; Убедитесь, что на компьютере выбрано соответствующее качество
 - 196 Белые полосы
 - 197 Проверьте параметры бумаги и качества печати.
 - 198 Если в чернильном контейнере закончились чернила, выполните
 - 199 При использовании бумаги с одной поверхностью для печати
 - 200 Неверные цвета
 - 203 Линии не выровнены / искажены; Выполните выравнивание печатающих головок.; Укажите более высокое качество печати и повторите печать.
 - 204 Бумага испачкана / отпечатанная поверхность поцарапана; Бумага испачкана; Отпечатанная поверхность поцарапана; Проверьте тип бумаги.; Расправьте бумагу перед тем, как загрузить ее.
 - 205 Другая бумага; Настройте принтер для предотвращения потертости бумаги.
 - 206 С панели управления; Откройте Canon IJ Printer Assistant Tool.; Установите флажок; Предотвращение потертости бумаги; Проверьте сообщение и выберите; Если установлена низкая яркость, увеличьте значение яркости и; Загрязнен ли подающий ролик?; Не загрязнены ли внутренние компоненты принтера?
 - 207 Увеличьте значение параметра задержки на сушку.; С помощью ползунка; Задержка на сушку; установите время
 - 208 Вертикальная линия рядом с изображением; Загружена ли бумага правильного размера?
 - 210 Убедитесь, что шнур питания надежно подключен к принтеру, затем; Отсоедините принтер от электрической сети, подождите минимум 2
 - 211 Принтер неожиданно или систематически выключается; определенное время, отключите этот параметр.
 - 212 Проблемы подключения USB; Это устройство может работать быстрее; Выполните проверку по следующим пунктам и убедитесь, что система
 - 213 Не удается подключиться к принтеру по USB; Подключите USB-кабель надлежащим образом.; Убедитесь, что на вкладке; Порты; Свойства; установлен флажок; Включить поддержку
 - 215 были применены. Если были применены не все; обновления Windows; , установите и примените все; обновления Windows; выполните следующие действия,; Откройте экран, чтобы удалить драйвер принтера.; Параметры; Проверьте, есть ли в списке «; Драйвер принтера серии Canon XXX (Canon XXX
 - 216 Если не удается продолжить работу после появления экрана; Подключение принтера; Убедитесь, что USB-кабель надежно подключен к принтеру и; Следуя приведенным ниже инструкциям, снова подключите принтер к; Принтеры и сканеры
 - 217 Следуйте указанным ниже действиям, чтобы установить драйвер; Загрузите последнюю версию драйвера принтера.
 - 219 или поочередно мигают индикаторы
 - 223 Принтер начнет печать.; подключен к сети электропитания, и включите его.; Убедитесь, что драйвер принтера установлен правильно.; Проверьте состояние устройства со своего компьютера.
 - 224 и убедитесь в отсутствии проблем с; Если сообщение об ошибке возникает вне монитора состояния
 - 225 Список кодов поддержки для ошибок
 - 227 Что делать в случае замятия бумаги; застряла внутри принтера:
 - 228 Застряла бумага при подаче из заднего лотка.; Предпринимаемые действия; Снова загрузите бумагу и нажмите на принтере кнопку
 - 230 Бумага замялась внутри принтера; выключением принтера нажмите кнопку; на принтере для останова печати.; Выключите принтер и отключите его от сети питания.
 - 231 Возьмите застрявшую бумагу двумя руками.
 - 232 Медленно вытяните бумагу, чтобы не порвать ее.; Убедитесь, что удалена вся застрявшая бумага.
 - 234 Возможные причины перечислены ниже.; Выполните соответствующие действия, описанные ниже.
 - 236 Подача бумаги невозможна, потому что подающие ролики грязные.; Для отмены печати нажмите кнопку; на принтере, а затем выполните очистку подающих
 - 237 Открыта верхняя крышка.; Закройте верхнюю крышку и подождите некоторое время.
 - 239 Не удается распознать картридж для обслуживания.
 - 241 Картридж для обслуживания установлен неправильно.; Выключите принтер и затем установите картридж для обслуживания.
 - 244 Картридж для обслуживания заполнен.; Выключите принтер и замените картридж для обслуживания.
 - 245 Картридж для обслуживания почти заполнен.; Для отмены ошибки нажмите кнопку; на принтере, а затем подготовьте новый картридж для
 - 247 Чтобы отменить печать, нажмите на принтере кнопку; помощью кнопки
 - 248 Внутренняя часть нуждается в замене в ближайшее время.; Нажмите на принтере кнопку
 - 249 Не удается выполнить печать с текущими параметрами печати.
 - 250 Если выполняется печать, нажмите на принтере кнопку; для отмены печати, затем
 
Характеристики
Остались вопросы?Не нашли свой ответ в руководстве или возникли другие проблемы? Задайте свой вопрос в форме ниже с подробным описанием вашей ситуации, чтобы другие люди и специалисты смогли дать на него ответ. Если вы знаете как решить проблему другого человека, пожалуйста, подскажите ему :)
 
 
 
 
 
 
 
 
 
 
 
 
 
 
 
 
 
 
 
 
 
 
 
 
 
 
 
 
 
 
 
 
 
 
 
 
 
 
 
 
 
 
 
 
 
 
 
 
 
 
 
 
 
 
 
 
 
 
 
 
 
 
 
 
 
 
 
 
 
 
 
 
 
 
 
 
 
 
 
 
 
 
 
 
 
 
 
 
 
 
 
 
 
 
 
 
 
 
 
 
 
 
 
 
 
 
 
 
 
 
 
 
 
 
 
 
 
 
 
 
 
 
 
 
 
 
 
 
 
 
 
 
 
 
 
 
 
 
 
 
 
 
 
 
 
 
 
 
 
 
 
 
 
 
 
 
 
 
 
 
 
 
 
 
 
 
 
 
 
 
 
 
 
 
 
 
 
 
 
 
 
 
 
 
 
 
 
 
 
 
 
 
 
 
 
 
 
 
 
 
 
 
 
 
 
 
 
 
 
 
 
 
 
 
 
 
 
 
 
 
 
 
 
 
 
 
 
 
 
 
 
 
 
 
 
 
 
 
 
 
 
 
 
 
 
 
 
 
 
 
 
 

