Посудомоечные машины Miele G 648 - инструкция пользователя по применению, эксплуатации и установке на русском языке. Мы надеемся, она поможет вам решить возникшие у вас вопросы при эксплуатации техники.
Если остались вопросы, задайте их в комментариях после инструкции.
"Загружаем инструкцию", означает, что нужно подождать пока файл загрузится и можно будет его читать онлайн. Некоторые инструкции очень большие и время их появления зависит от вашей скорости интернета.

Включение
n
Убедитесь, что коромысла
свободно вращаются.
n
Закройте дверь.
n
Откройте водопроводный кран,
если он закрыт.
n
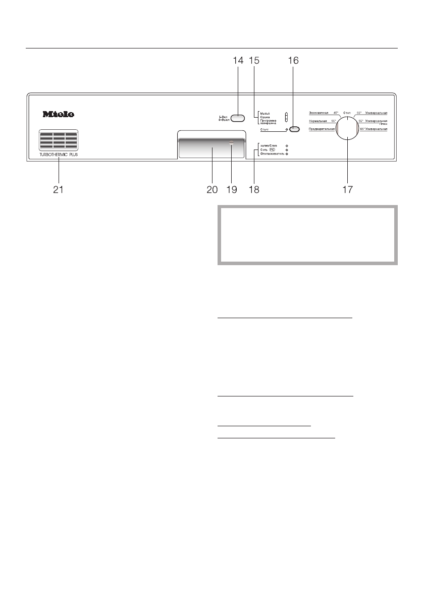
Нажмите кнопку “Вкл/Выкл” (14).
Загорится индикатор “Старт” (16).
Запуск программы
n
Сверьтесь с обзором программ,
находящимся в конце инструкции.
n
Поверните программатор (17)
вправо или влево на выбранную
программу.
n
Нажмите кнопку “Старт” (16).
Начнется выполнение программы.
Индикатор “Старт” (16) погаснет и
загорится контрольная лампа
“Мытье” (15).
Не прерывайте программу!
Важные этапы (например,
смягчение воды) могут
остаться невыполненными.
Индикатор
хода программы (15)
Контрольная лампа “Мытье”
горит во время выполнения
программой следующих этапов:
споласкивание, мытье,
промежуточное ополаскивание и
конечное ополаскивание.
Контрольная лампа “Сушка”
горит во время сушки.
Контрольная лампа
“Программа завершена”
горит, если программа закончена.
34
Использование












