Посудомоечные машины Miele G 6410 SCi - инструкция пользователя по применению, эксплуатации и установке на русском языке. Мы надеемся, она поможет вам решить возникшие у вас вопросы при эксплуатации техники.
Если остались вопросы, задайте их в комментариях после инструкции.
"Загружаем инструкцию", означает, что нужно подождать пока файл загрузится и можно будет его читать онлайн. Некоторые инструкции очень большие и время их появления зависит от вашей скорости интернета.

Описание прибора
6
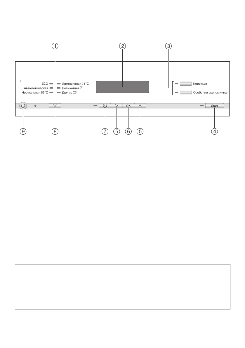
Панель управления
a
Список программ
b
Дисплей
c
Кнопки выбора опций с индикато‐
рами
d
Кнопка
Старт
с индикатором
e
Кнопки со стрелками
f
Кнопка
OK
g
Кнопка
(FlexiTimer) с индикато‐
ром
h
Кнопка выбора программ
i
Кнопка
(Вкл/Выкл)
В этой инструкции по эксплуатации описано несколько моделей посудомо‐
ечных машин разной высоты.
Разные модели машин обозначаются следующим образом:
стандартная = посудомоечная машина высотой 80,5 см (встраиваемая)
или высотой 84,5 см (отдельно стоящая)
XXL = посудомоечная машина высотой 84,5 см (встраиваемая).
Характеристики
Остались вопросы?Не нашли свой ответ в руководстве или возникли другие проблемы? Задайте свой вопрос в форме ниже с подробным описанием вашей ситуации, чтобы другие люди и специалисты смогли дать на него ответ. Если вы знаете как решить проблему другого человека, пожалуйста, подскажите ему :)













