Посудомоечные машины AEG FAVORIT 88050 i - инструкция пользователя по применению, эксплуатации и установке на русском языке. Мы надеемся, она поможет вам решить возникшие у вас вопросы при эксплуатации техники.
Если остались вопросы, задайте их в комментариях после инструкции.
"Загружаем инструкцию", означает, что нужно подождать пока файл загрузится и можно будет его читать онлайн. Некоторые инструкции очень большие и время их появления зависит от вашей скорости интернета.

Èíñòðóêöèÿ ïî ýêñïëóàòàöèè
11
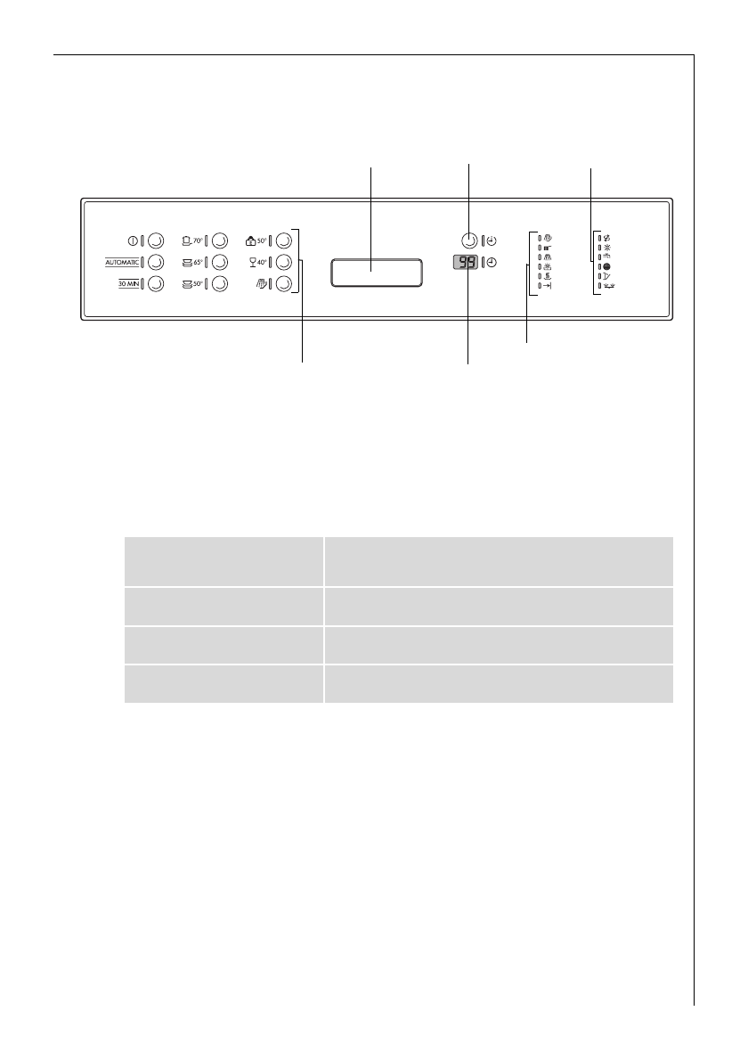
Ðåãóëèðîâî÷íàÿ ïàíåëü
Çîíà óïðàâëåíèÿ
ñîñòîèò èç êíîïêè ÂÊË./ÂÛÊË.
M
è êíîïîê ïðîãðàìì ñî ñâåòîäèîäíîé èíäèêàöèåé.
Êíîïêè ôóíêöèé
Äîïîëíèòåëüíî ê óêàçàííîé íà ïàíåëè
ïðîãðàììå ìîéêè, ýòèìè êíîïêàìè óñòàíàâëèâàþòñÿ ñëåäóþùèå
ôóíêöèè:
Ìóëüòèäèñïëåé
ìîæåò îòîáðàæàòü èíôîðìàöèþ î òîì,
— íà êàêîé óðîâåíü æåñòêîñòè óñòàíîâëåíî óñòðîéñòâî äëÿ
ñìÿã÷åíèÿ âîäû.
— âêëþ÷åíà èëè âûêëþ÷åíà ïîäà÷à îïîëàñêèâàòåëÿ.
— âêëþ÷åí èëè âûêëþ÷åí çâóêîâîé ñèãíàë.
— êàêîâî óñòàíîâëåííîå âðåìÿ ïóñêà.
— ïðèìåðíî ñêîëüêî åùå âðåìåíè áóäåò âûïîëíÿòüñÿ òåêóùàÿ
ïðîãðàììà ìîéêè.
— êàêàÿ íåïîëàäêà âîçíèêëà â ðàáîòå ïîñóäîìîå÷íîé ìàøèíû.
Êíîïêà ôóíêöèè 1
Óñòàíîâèòü ðåæèì ðàáîòû óñòðîéñòâà äëÿ
ñìÿã÷åíèÿ âîäû
Êíîïêà ôóíêöèè 2
Âêëþ÷èòü / îòêëþ÷èòü ïîäà÷ó îïîëàñêèâàòåëÿ
Êíîïêà ôóíêöèè 3
Âêëþ÷èòü / îòêëþ÷èòü çâóêîâîé ñèãíàë
Êíîïêà ôóíêöèè 4
- íå çàíÿòà -
Ìóëüòèäèñïëåé
Çîíà
óïðàâëåíèÿ
Èíäèêàöèÿ âûïîëíåíèÿ
ïðîãðàììû
Êîíòðîëüíàÿ
èíäèêàöèÿ
Óñòàíîâêà
âðåìåíè ïóñêà
Êíîïêè ôóíêöèé
Ðó÷êà
äâåðöû
Êíîïêè ôóíêöèé
 
 
 
 
 
 
 
 
 
 
 
 
 
 
 
 
 
 
 
 
 
 
 
 
 
 
 
 
 
 
 
 
 
 
 
 
 
 
 
 
 
 
 
 
 
 
 
 
 
 
 
 
 
 
 
 
 
 
 
 











