Плита Reex CGE-531 ecYe - инструкция пользователя по применению, эксплуатации и установке на русском языке. Мы надеемся, она поможет вам решить возникшие у вас вопросы при эксплуатации техники.
Если остались вопросы, задайте их в комментариях после инструкции.
"Загружаем инструкцию", означает, что нужно подождать пока файл загрузится и можно будет его читать онлайн. Некоторые инструкции очень большие и время их появления зависит от вашей скорости интернета.

17
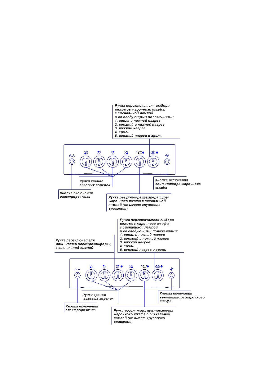
6 ОПИСАНИЕ И РАБОТА СОСТАВНЫХ ЧАСТЕЙ ПЛИТЫ
6.1 ПАНЕЛЬ ПЕРЕДНЯЯ
На передней панели плиты расположены ручки управления, кнопки и сигнальные
лампочки, назначение которых показано на Рис. 11 и Рис. 12 (символы на передних
панелях показаны условно).
Ручка переключателя выбора режимов жарочного шкафа и ручка переключателя
мощности электроконфорки имеют круговое вращение. Символ «0» на ручке
регулятора температур означает положение «выключено», остальные символы
соответствуют температурам нагрева жарочного шкафа.
Рис. 11. Передняя панель плиты CGE-540 ecWh
Рис. 12. Передняя панель плит CGE-531 ecWh



