PIAZZETTA MA 272 SL трехсторонняя, 2 фасада, с подъемом P04130010 - Инструкция по эксплуатации

PIAZZETTA MA 272 SL трехсторонняя, 2 фасада, с подъемом P04130010

Камин PIAZZETTA MA 272 SL трехсторонняя, 2 фасада, с подъемом P04130010 - инструкция пользователя по применению, эксплуатации и установке на русском языке. Мы надеемся, она поможет вам решить возникшие у вас вопросы при эксплуатации техники.

Если остались дополнительные вопросы — свяжитесь с нами через контактную форму.

1 Страница 1
2 Страница 2
3 Страница 3
4 Страница 4
5 Страница 5
6 Страница 6
7 Страница 7
8 Страница 8
9 Страница 9
10 Страница 10
11 Страница 11
12 Страница 12
13 Страница 13
14 Страница 14
15 Страница 15
16 Страница 16
17 Страница 17
18 Страница 18
19 Страница 19
20 Страница 20
21 Страница 21
22 Страница 22
23 Страница 23
24 Страница 24
25 Страница 25
26 Страница 26
27 Страница 27
28 Страница 28
29 Страница 29
30 Страница 30
31 Страница 31
32 Страница 32
33 Страница 33
34 Страница 34
35 Страница 35
36 Страница 36
37 Страница 37
38 Страница 38
Страница: / 38
Загрузка инструкции

Данное руководство является неотъемлемой частью изделия.

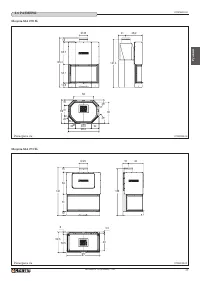
Топки

MA 270 - 271 - 272 - 274

280 DX-SX - 281 DX-SX - 283 DX-SX

284 - 285 DX-SX SL

РУКОВОДСТВО ПО УСТАНОВКЕ,

ИСПОЛЬЗОВАНИЮ И

ОБСЛУЖИВАНИЮ

Русский

"Загрузка инструкции" означает, что нужно подождать пока файл загрузится и можно будет его читать онлайн. Некоторые инструкции очень большие и время их появления зависит от вашей скорости интернета.

Характеристики

Другие модели - Камины PIAZZETTA

Все камины PIAZZETTA