Парма БТК-430 02.015.00002 - Инструкция по эксплуатации

Парма БТК-430 02.015.00002

Триммер Парма БТК-430 02.015.00002 - инструкция пользователя по применению, эксплуатации и установке на русском языке. Мы надеемся, она поможет вам решить возникшие у вас вопросы при эксплуатации техники.

Если остались дополнительные вопросы — свяжитесь с нами через контактную форму.

1 Страница 1
2 Страница 2
3 Страница 3
4 Страница 4
5 Страница 5
6 Страница 6
7 Страница 7
8 Страница 8
9 Страница 9
10 Страница 10
11 Страница 11
12 Страница 12
13 Страница 13
14 Страница 14
15 Страница 15
16 Страница 16
17 Страница 17
18 Страница 18
19 Страница 19
20 Страница 20
Страница: / 20

Содержание:

  • Страница 2 – ОГЛАВЛЕНИЕ
  • Страница 3 – ПАРМА; правильность заполнения гарантийного талона.; ПРАВИЛА БЕЗОПАСНОСТИ ПРИ РАБОТЕ БЕНЗОИНСТРУМЕНТОМ; менты создают искры, которые могут привести к возгоранию.
  • Страница 4 – Техника безопасности при работе бензотриммером
  • Страница 6 – ОБЩИЕ СВЕДЕНИЯ И НАЗНАЧЕНИЕ БЕНЗОТРИММЕРА; Запрещается резка любых других материалов! Все неисправ; ЗНАКИ И СИМВОЛЫ НА КОРПУСЕ БЕНЗОТРИММЕРА
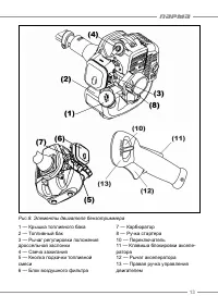
  • Страница 7 – (a) — Отверстие для заправки топливной смесью; Основные элементы и части бензотриммера представлены на
  • Страница 8 – СБОРКА БЕНЗОТРИММЕРА; Установка рукоятки производится в сле-; МОДЕЛЬ
  • Страница 10 – Замена триммерной лески.
  • Страница 11 – ОБКАТКА ДВИГАТЕЛЯ
  • Страница 12 – УПРАВЛЕНИЕ ДВИГАТЕЛЕМ; головку с режущим инструментом вдали от каких либо объектов.
  • Страница 14 – Для эффективной работы необходимо учитывать, что ко
  • Страница 15 – ОБСЛУЖИВАНИЕ БЕНЗОТРИММЕРА ПОЛЬЗОВАТЕЛЕМ; Запрещается работать с поврежденным воздушным филь
  • Страница 17 – ТЕХНИЧЕСКОЕ ОБСЛУЖИВАНИЕ; Запрещается использовать различные виды растворителей; ГАРАНТИЙНЫЕ ОБЯЗАТЕЛЬСТВА
  • Страница 18 – ПО ВОПРОСАМ СВЯЗАННЫМ С НЕИСПРАВНОСТЯМИ; Адреса и телефоны ближайших
  • Страница 20 – Телефон центрального сервисного центра:; Актуальная информация о действующих адресах
Загрузка инструкции

Руководство по эксплуатации

ТРИММЕР-КУСТОРЕЗ

БЕНЗОМОТОРНЫЙ

МОДЕЛЬ

БТK-430 / БТK-520

"Загрузка инструкции" означает, что нужно подождать пока файл загрузится и можно будет его читать онлайн. Некоторые инструкции очень большие и время их появления зависит от вашей скорости интернета.

Краткое содержание

Страница 2 - ОГЛАВЛЕНИЕ

ОГЛАВЛЕНИЕ 1. Правила безопасности при работе бензоинструментом ................................3 1.1. Рабочее место .........................................................................................3 1.2. Личная безопасность ......................................................................

Страница 3 - ПАРМА; правильность заполнения гарантийного талона.; ПРАВИЛА БЕЗОПАСНОСТИ ПРИ РАБОТЕ БЕНЗОИНСТРУМЕНТОМ; менты создают искры, которые могут привести к возгоранию.

3 Уважаемый покупатель! Благодарим Вас за приобретение бензомоторного триммера-кустореза ПАРМА ® (далее в настоящем руководстве — бензотриммер). При покупке изделия требуйте проверку его работоспособности на холо- стом ходу. Проверьте изделие на отсутствие механических повреждений, наличие и правиль...

Страница 4 - Техника безопасности при работе бензотриммером

4 ющих реакцию, а также алкоголя или наркотических веществ. Это может при- вести к серьезной травме. Носите соответствующую одежду. Слишком свободная одежда, драго- ценности и длинные распущенные волосы, могут попасть в движущиеся ча- сти работающего бензотриммера. Руки должны быть сухими и чистыми ...

Характеристики

Другие модели - Триммеры Парма

Все триммеры Парма