Страница 2 - Информация по технике безопасности; Соблюдайте следующие правила эксплуатации:
2 Меры предосторожности ■ Прежде всего внимательно прочтите инструкцию по эксплуата-ции данного устройства и других компонентов Вашей автомо-бильной аудиосистемы. В ней содержатся рекомендации по ихнаиболее эффективному и безопасному использованию.Panasonic не несет ответственности за проблемы, возн...
Страница 3 - При работе с батареями пульта ДУ:
3 Внимание! Следуйте приведенным ниже требованиям приэксплуатации устройства: ❏ Не устанавливайте слишком высокий уровень громкостизвука. В целях безопасности дорожного движения не устанавливайтевысокий уровень громкости, чтобы музыка не отвлекала Вашевнимание от дороги. ❏ Будьте осторожны, не встав...
Страница 4 - Лазерное устройство
4 Лазерное устройство Содержание и расположение предупреждающих меток ОПАСНО ПРИ ОТКРЫВАНИИ УСТРОЙСТВА ДЕЙСТВУЕТ ЛАЗЕРНОЕИЗЛУЧЕНИЕ. НЕЛЬЗЯ СМОТРЕТЬ НА ЛАЗЕРНЫЙ ЛУЧ. ЛАЗЕРНОЕ УСТРОЙСТВО КЛАССА 1 Предупреждающая метка Конструкция деки (верхняя часть) Внимание! Данный DVD-ресивер является лазерным устр...
Страница 5 - Аксессуары
5 Добро пожаловать в постоянно растущие ряды пользователей продукции Panasonic!Мы стремимся предоставить в Ваше распоряжение все преимущества точного электронного и механического проектирования. Нашапродукция изготавливается из лучших компонентов, а ее сборка осуществляется людьми, которые гордятся ...
Страница 6 - Общая информация
6 Функциональные особенности Содержание CQ-D5501N DVD-плеер/ресивер с функцией управления CD-чейнджером ■ Воспроизведение DVD-Video, Video CD Подключив к устройству опционный монитор (CY-VM1500EX), Выможете просматривать видеозаписи на дисках DVD и VCD (см. стр.30, «DVD/VCD-плеер»). ■ Воспроизведени...
Страница 7 - Апгрейд системы; Базовая система
7 Апгрейд системы ❏ Опционная система (пример) Данное устройство может быть скомбинировано с другими компо-нентами, как показано ниже. За более подробной информациейобращайтесь к инструкциям по эксплуатации подключенных уст-ройств. Подготовка Установка видеосигнала в данном устройстве (см. стр. 48, ...
Страница 8 - Воспроизводимые диски; Тип диска
8 Воспроизводимые диски LPCM,MPEG1,MPEG2,DolbyDigital LPCM,(CD-DA*),MPEG1 LPCM, (CD-DA*), MP3 (Video CD) ❏ Тип диска Тип диска DVD VCD CD CD-R/RW Маркировка/логотип Размер диска 12 см / 8 см Формат видеосигнала NTSC / PAL Формат аудиосигнала Номер региона 2, ALL * CD-DA – общепринятый формат музыкал...
Страница 9 - Отмена демонстрационного режима; Установка типа телевизора; Подготовка к эксплуатации; Пульт дистанционного управления
9 Замена батарей ¡ Положите пульт ДУ на ровную поверх-ность и выньте держатель батареи. 1 Вставьте ноготь большого пальца в ка- навку и нажмите на держатель батареи внаправлении, указанном стрелкой. 2 С помощью острого предмета выдвинь- те держатель батареи в направлении, ука-занном стрелкой. ™ Вста...
Страница 10 - Органы управления основного устройства
[SRC: источник ] (PWR: питание ) Сенсор сигналов ДУ (см. стр. 14) Спектральный анализатор (см. стр. 42) Кнопки предустановки от [1] до [6] [MUTE] (заглушение/аттенюация звука) [SQ] (режимы звукового поля) Питание (Power) Установите ключ зажигания автомобиля в положение АСС или ON. ON: Нажмите [SRC](...
Страница 11 - Источники сигнала
11 Источники сигнала Нажмите [SRC] , чтобы изменить источник сигнала. Радио (см. стр. 16) CD-плеер (см. стр. 25) ИЛИ МР3-плеер Если загружен диск с файлами МР3 (см. cтр. 26). ИЛИ DVD/VCD-плеер (только диски VCD) Если загружен диск VCD (см . стр. 30). ИЛИ DVD/VCD-плеер (только диски DVD) Если загруже...
Страница 12 - Функции основного устройства; Как открыть переднюю панель; Как закрыть переднюю панель
12 Функции основного устройства (продолжение) Внимание! • Не прищемите пальцы передней панелью. [DISP: вывод на дисплей ] [DISK: индикатор загруженного диска ] Как открыть переднюю панель Нажмите [ 0 ] (OPEN) . Примечания • Если никакие операции не выполняются в течение примерно 20 секунд, раздастся...
Страница 13 - Установка часов
Индикация текущего времени (при выключенном питании) Если переключатель питания установлен на OFF (выкл.), нажмитекнопку [DISP] (ACC ON). Текущее время (по умолчанию) Дисплей отключен Если питание включено, см. инструкции для каждого режимавходного сигнала. Установка часов В устройстве используется ...
Страница 14 - Функции пульта ДУ; Основные операции
14 Функции пульта ДУ ❏ Основные операции В этой инструкции используются следующие пиктограммы для обозначения дисков, совместимых с конкретными функциями: Диски DVD Video VCD (Video CD) CD CD-R/RW, содержащий файлы MP3 [SRC] • Вкл./выкл. питания• Выбор источника сигнала [MENU] • Отображение меню на ...
Страница 16 - Радио; Режим радио; Изменение режимов индикации дисплея
16 Радио [SRC: источник ] Индикатор (стерео) Кнопки предустановок от [1] до [6] ¡ Режим радио Нажмите [SRC] , чтобы выбрать режим радио Диапазон Частота Номер предустановки ™ Диапазон Нажмите [BAND]. £ Настройка [>] Вверх по шкале частот. [<] Вниз по шкале частот. Нажмите и удерживайте [<] ...
Страница 17 - Предустановка станций; Предустановка станций вручную
17 В каждом из диапазонов FM1, FM2, FM3 и АМ(ДВ/СВ) можно занести в память предустановок до шести станций. Примечание Новые станции заменят станции, ранее сохраненные под этими номерами. Осторожно! В целях Вашей безопасности никогда не пытайтесь выполнять предустановку станций, одновременно управляя...
Страница 18 - СТ — служба точного времени
Отображение названия работающейстанции (PS) На дисплее отображается название принимаемой станции. Функция AF (альтернативная частота) При ухудшении условий приема производится автоматическаянастройка на станции RDS с более сильным сигналом. Программа дорожной информации (TР) Некоторые станции RDS ди...
Страница 20 - Включение/выключение режима ТА
[VOLUME] (громкость) Индикатор ТА Индикатор ТР [ТА] (режим ТА / ТР (ТА) поиск) Включение/выключение режима ТА (По умолчанию выключен OFF)Включение/выключение режима ТА осуществляется нажатиемкнопки [TA] . Описанные ниже функции могут быть использованы только тогда,когда задействован режим TA.• Если ...
Страница 21 - Режим PTY (прием программ заданного типа); Выбор PTY; Предустановка PTY
21 Режим PTY (прием программ заданного типа) Индикатор PTY Кнопки предустановки от [1] до [6] (предустановки PTY) Режим приема программ заданного типа (PTY) Нажмите и удерживайте кнопку [DISP] (PTY) не менее двух се- кунд, чтобы включить или выключить режим индикации PTY. Функции PTY, описанные ниже...
Страница 22 - Другие функции PTY
Предустановки PTY (по умолчанию) Номер предустановки Тип программ При активизации поиска PTY будут приниматься программы этого типа 1 NEWS NEWS 2 SPEECH AFFAIRS, INFO, EDUCATE, DRAMA, CULTURE, SCIENCE, VARIED, WEATHER,FINANCE, CHILDREN, SOCIAL, RELIGION, PHONE IN, TRAVEL, LEISURE, DOCUMENT 3 SPORT S...
Страница 23 - Прием экстренных сообщений; Другие функции RDS
Расширенная сеть приема (EON) Индикатор EON Во время приема информации сети EON загорается индикаторEON, а возможности функций ТА и АF при этом расширяются сле-дующим образом. ТА: может приниматься информация о дорожном движении как от текущей станции, так и от других станций сети. AF: при приеме ин...
Страница 24 - Установка диска; Выгрузка диска; Перед началом воспроизведения диска
Внимание! • Не пользуйтесь дисками неправильной формы.• Не пользуйтесь дисками с прикрепленными метками или на- клейками. • Во избежание повреждений передней панели не нажимайте на нее и не кладите никакие предметы, когда она открыта. • Не надавливайте рукой или пальцем на панель. • Не вставляйте по...
Страница 26 - Когда диск загружен в плеер; Выбор папки
26 МР3-плеер Данное устройство не поддерживает файлы WMA. [SRC: источник ] Индикатор [3] [SCROLL] [4] [RANDOM] [6] [REPEAT] Когда диск загружен в плеер Нажмите кнопку [SRC] для выбора режима МР3-плеера и начала воспроизведения. Папка Файл Изменение индикации дисплея Нажмите [DISP] . Папка / файл Вре...
Страница 28 - Замечания о формате MP3; Информация на дисплее
MP3 (MPEG Audio Layer-3) — это стандарт сжатия цифровой аудио-информации, разработанный экспертной группой MPEG (MotionPicture Experts Group). Благодаря системам сжатия данных на од-ном диске CD-Media можно записать количество информации, эк-вивалентное 10 обычным музыкальным CD. (Эти цифры относятс...
Страница 29 - Запись файлов в формате МР3 на компакт-диск
29 • Мы рекомендуем свести к минимуму возможность записина один диск информации в формате CD-DA и MP3 одновре-менно. • Если файлы в формате CD-DA будут присутствовать на од-ном диске с файлами в формате MP3, то композиции могутвоспроизводиться в неправильном порядке, а некоторыемогут совсем не воспр...
Страница 31 - Функции, доступные только с пульта ДУ; Покадровое воспроизведение; Субтитры
31 Функции, доступные только с пульта ДУ Остановка (STOP) Нажмите [ 7 ] (STOP) . Нажмите [ 3 ] (PLAY) для возобновления воспроизведения с того момента, когда была нажата кнопка [ 7 ] (STOP) . (функция продол- женного воспроизведения).Для отмены режима продолженного воспроизведения снова на-жмите кно...
Страница 34 - Изменение отображения; Выбор диска; Функции управления CD-чейнджером
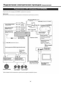
34 [SRC: источник ] Индикатор [3] [SCROLL] [5] [SCAN] [4] [RANDOM] [6][REPEAT] • Функции CD-чейнджера предназначены для управления опци- онным CD-чейнджером Panasonic (CX-DP880N). Подготовка Подключите CD-чейнджер и загрузите магазин (CD-дисков). Режим CD-чейнджера Нажмите кнопку [SRC] для выбора ре...
Страница 36 - Установка параметров звуковоспроизведения; Громкость
36 Установка параметров звуковоспроизведения Поверните регулятор [VOLUME] . (Нажмите [VOL /\] или [VOL \/] на пульте ДУ.) Нажмите [VOLUME] (PUSH SEL: выбор ) . (Нажмите [SEL] на пульте ДУ.) Кнопки предустанок от [2] до [6] [SQ] (режим звукового поля) [DISP] (возврат к нормальному режиму работы) Гром...
Страница 38 - Баланс и фейдер
38 Установка параметров звуковоспроизведения (продолжение) Поверните регулятор [VOLUME] . (Нажмите [VOL /\] или [VOL \/] на пульте ДУ.) Нажмите [VOLUME] (PUSH SEL: выбор ) . (Нажмите [SEL] на пульте ДУ.) [DISP] (возврат к нормальному режиму работы) Баланс и фейдер Вы можете отрегулировать звуковой б...
Страница 40 - Установка функциональных параметров
40 Установка функциональных параметров Поверните регулятор [VOLUME] . (Нажмите [VOL /\] или [VOL \/] на пульте ДУ.) Нажмите и удерживайте [VOLUME] (PUSH SEL: выбор ) не менее двух секунд. [DISP] (возврат к нормальному режиму работы) Нажмите и удерживайте [VOLUME] (PUSH SEL: выбор ) не менее двух сек...
Страница 42 - Внешнее приглушение звука
42 Установка функциональных параметров (продолжение) Поверните регулятор [VOLUME] . (Нажмите [VOL /\] или [VOL \/] на пульте ДУ.) Нажмите [VOLUME] (PUSH SEL: выбор ) . [DISP] (возврат к нормальному режиму работы) Нажмите [VOLUME] (PUSH SEL) . Нажмите [VOLUME] (PUSH SEL) . Нажмите [VOLUME] (PUSH SEL)...
Страница 44 - Функция безопасности
44 Установка функциональных параметров (продолжение) Поверните регулятор [VOLUME] . (Нажмите [VOL /\] или [ VOL \/] на пульте ДУ.) Нажмите [VOLUME] (PUSH SEL: выбор ) . [DISP] (возврат к нормальному режиму работы) Нажмите [VOLUME] (PUSH SEL) . Нажмите [VOLUME] (PUSH SEL) . Функция безопасности Когда...
Страница 46 - Установка пользовательских параметров; Отображение главного меню; Выберите параметр меню
46 Установка пользовательских параметров Следующая информация касается только параметров плеера и отображения на экране.(Только для пульта ДУ) ¡ Отображение главного меню Нажмите [MENU] . Примечания • Параметры главного меню устанавливаются для данного устрой- ства. Они не относятся к тому или иному...
Страница 50 - Список кодов языков
50 Список кодов языков (Только для пульта ДУ)В случае выбора «Другой» (при установке параметров «Язык отображения меню», «Язык отображения субтитров», «Язык аудио») см. стр. 46). ¡ Нажмите цифровые кнопки от [0] до [9] , чтобы ввести 4-значный код язы- ка (см. таблицу, приведенную ниже). • Чтобы пов...
Страница 51 - Глоссарий
51 Выходной разъем для цифрового аудиосигнала (оптический) Выходной разъем для цифрового аудиосигнала (оптический) пре-образует электрические сигналы в оптические и передает их наусилитель. Поэтому он обладает некоторыми свойствами, вклю-чая невосприимчивость к электрической интерференции с внеш-ним...
Страница 52 - Система предотвращения кражи; Снятие лицевой панели; Установка съемной лицевой панели
52 Система предотвращения кражи Данное устройство оборудовано съемной лицевой панелью. Снятиеэтой лицевой панели полностью исключает возможность эксплуа-тации радиоприемника. При этом начинает мигать сигнальный ин-дикатор SLED. Снятие лицевой панели ¡ Выключите питание устройства. ™ Нажмите (разблок...
Страница 54 - Руководство по инсталляции; Как инсталлировать устройство
54 Руководство по инсталляции Внимание! • Пользуйтесь перчатками, чтобы не поранить руки.• Перед инсталляцией убедитесь, что подключе- ние проводов выполнено полностью. • Когда устройство будет инсталлировано в при- борной панели, убедитесь, что вокруг него обеспечена доста-точная вентиляция, чтобы ...
Страница 55 - Чтобы демонтировать устройство
55 Чтобы демонтировать устройство Относительно инсталляции проконсультируйтесь с профессиональным установщиком автомобильной аудиоаппаратуры. Перед инсталляцией проверьте работу радио с антенной и акустическими системами. Угол монтажа: Пространство для монтажа Поперечный: монтируется по горизонталиП...
Страница 56 - Провода; Перед подключением проводов
56 Провода Cледуйте инструкциям, приведенным ниже: • Используйте только акустические системы без заземления. Допустимая входная мощность: 50 Вт или болееИмпеданс: 4–8 Ом • Расстояние между акустической системой и усилителем мощности: не менее 30 см • Не используйте акустические системы 3-проводного ...
Страница 57 - Подключение соединительного провода стояночного тормоза
57 Внимание! В целях безопасности попросите профессионального инсталлятора выполнить это подсоединение. При подключении устройства к монитору для заднего сидения: • Провод стояночного тормоза и провод grand lead должны подсоединяться к одному и тому же разъему. Подключение соединительного провода ст...
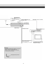
Страница 58 - Базовое подсоединение; Подключение электрических проводов
58 Внимание! • Перед подключением системы проверьте соединители Вашего автомобиля (см. предупреждения, приведенные ниже). • Чтобы не повредить устройство, внимательно следуйте схеме подключения проводов. • Для подключения зачистите примерно 5 мм провода на конце (кроме проводов соединителя ISO). • Н...
Страница 63 - Завершение инсталляции
63 1. Убедитесь, что все провода надежно подсоединены и заизолированы.2. Убедитесь, что основное устройство надежно установлено в монтажный кожух.3. Включите зажигание, чтобы проверить правильную работу устройства. Если Вы столкнетесь с трудностями, обратитесь за помощью к авторизованному профессион...
Страница 64 - Поиск и устранение неисправностей; Если Вы подозреваете наличие какой-либо неисправности; Неисправности и проблемы общего характера
64 Поиск и устранение неисправностей Если Вы подозреваете наличие какой-либо неисправности Осуществляйте проверку и последующие действия в соответствии с рекомендация-ми, приведенными ниже. Если предлагаемые в данном разделе действия не решают проблему, мы настоятель-но советуем обратиться в ближайш...
Страница 66 - Система RDS
66 Поиск и устранение неисправностей (продолжение) Возможная причина \ Способы устранения Неправильная установка или подключение антенны. \ Проверьте правильность установки и подключения антенны. Проверьте такжеправильность и надежность подсоединения антенного заземляющего кабеля к шасси. Не подводи...
Страница 67 - CD
67 Возможная причина \ Способы устранения Диск перевернут. \ Установите диск правильно. На диске имеются трещины, или он загрязнен. \ Почистите компакт-диск или используйте диск без царапин и трещин. На диске имеются трещины, или он загрязнен. \ Почистите компакт-диск или используйте диск без царапи...
Страница 69 - Индикация ошибок на дисплее
69 Возможная причина \ Возможное решение Диск загрязнен или перевернут.Диск поцарапан. \ Выгрузите диск. Не работает по неизвестной причине. \ Выгрузите диск. Если диск не выгружается, нажмите [ 0 ] (выгрузка), отсоеди- ните шнур питания и подсоедините его вновь. Если проблема осталась, обра-титесь ...
Страница 71 - Технические характеристики
71 Технические характеристики Общие характеристики Источник питания: Постоянный ток 12 В (11–16 В),тестовое напряжение 14,4 В,отрицательное заземление на массу Потребляемый ток: Менее 2,3 А (в режиме CD, 0,5 Вт, 4 канала) Максимальная выходнаямощность: 50 Вт х 4 (при 4 Ом) Выходная мощность: 22 Вт х...