Обогреватели КЗТО ЭЛМ1308020001НВ - инструкция пользователя по применению, эксплуатации и установке на русском языке. Мы надеемся, она поможет вам решить возникшие у вас вопросы при эксплуатации техники.
Если остались вопросы, задайте их в комментариях после инструкции.
"Загружаем инструкцию", означает, что нужно подождать пока файл загрузится и можно будет его читать онлайн. Некоторые инструкции очень большие и время их появления зависит от вашей скорости интернета.

8
. Теплообменник.
8
.1. Базовым тепловым элементом конвекторов «Элегант» является теплообменник, изготав-
ливающийся из двух медных труб Ø15х0,5мм, оребренных с шагом 5мм алюминиевыми пласти-
нами 50х100мм, имеющими волнистую (гофрированную) поверхность, увеличивающую площадь
теплообмена и прочность пластины.
8
.2. Теплообменники различных моделей конвекторов выполняются набором из базовых
теплообменников (см. рис. 3, 6, 9). Схемы движения теплоносителя, применительно к каждой из
модификаций конвектора, см. табл. 3, 4.
8
.3. В конструкцию всех теплообменников включаются воздухоотводчик (кран Маевского)
для удобства удаления воздуха из системы и оконечные бронзовые или латунные фитинги с
внут-
ренней резьбой 1/2"
для присоединения
к отопительной системе.
8
.4. После сборки и проверки на прочность и герметичность теплообменники в целях защиты
от коррозии и придания эстетичного внешнего вида окрашиваются в цвет кожуха.
9.
Особенности конструкции конвекторов серии «Элегант».
9.1. Конвекторы серии «Элегант» выпускаются в концевом исполнении. По конструкции под-
ключения к отопительной сети (рис. 10) все выпускаемые конвекторы серии «Элегант» подразде-
ляются на
три типа
:
−
конвекторы с
прямым
нижним (донным) подключением (без термостатического кла-
пана) - для двухтрубных и однотрубных систем отопления;
−
конвекторы с нижним (донным) подключением,
под термостатический клапан
, -
при
этом клапан (оговаривается при заказе или устанавливается самим заказчиком) уста-
навливается внутри корпуса конвектора, а снаружи остается только термостатическая
головка клапана. Для двухтрубных и однотрубных систем, в зависимости от типа уста-
навливаемого термостатического клапана;
−
конвекторы с нижним (донным) подключением
тип «Терм»
с установленным по умол-
чанию термостатическим клапаном фирмы «Данфосс» - для двухтрубных систем.
1
/
2
"
â
í
ó
ò
ð
å
í
í
ÿ
ð
å
ç
ü
á
à
1
/
2
"
â
í
ó
ò
ð
å
í
í
ÿ
ÿ
ð
å
ç
ü
á
à
1
/
2
"
â
í
ó
ò
ð
å
í
í
ÿ
ÿ
ð
å
ç
ü
á
à
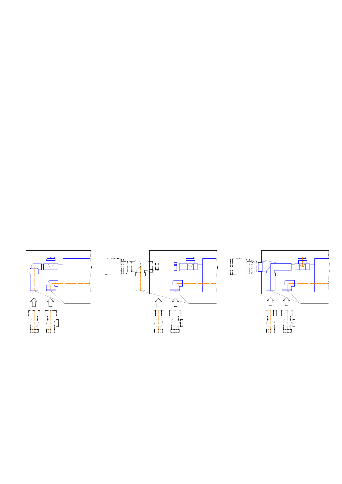
Рис.10. Присоединительная часть конвекторов серии:
а) прямое нижнее подключение; б) подключение под термостатический клапан;
в) тип «Терм», с установленным по умолчанию термостатическим клапаном.
(
Элементы, обозначенные пунктирной линией, устанавливаются либо заказчиком само-
стоятельно, либо, по желанию заказчика, фирмой – изготовителем.)
Различие по маркировке – см. подраздел «Условное обозначение конвекторов».
Фирма – производитель по договоренности с заказчиком изготавливает конвекторы с
любой другой конструкцией присоединительной части (боковое, проходное и т.д.).
9
.2. Рекомендуется подключение конвекторов через запорно-регулирующую арматуру (либо
Н-узел, либо отдельные запорно-регулирующие вентили), для чего присоединительные латунные
фитинги 1/2" конвектора имеют межцентровое расстояние 50мм и
расположены на оси симмет-
рии прибора
(
за исключением конвектора «Элегант мини 130х80 1то Терм»). При этом необходимо
помнить, что термостатические клапаны не являются запорной арматурой.
а)
б)
в)
7
Содержание
- 2 ратурой теплоносителя до 130; высотой кожуха от 80мм до 900мм; С, что соответствует современным гигиеническим требованиям.
- 4 Таблица 1. Монтажные размеры настенных конвекторов «Элегант мини».; Высота конвектора Н, мм
- 5 Таблица 2. Монтажные размеры настенных конвекторов «Элегант плюс».
- 13 Таблица 5. Теплоотдача конвекторов «Элегант мини»
- 14 Таблица 7. Теплоотдача конвекторов «Элегант» и «Элегант плюс» Н250мм; то; (исполнение с термостатическим клапаном); Теплоотдача Q; количество теплообменников.
- 15 Таблица 9. Теплоотдача конвекторов «Элегант» и «Элегант-плюс» Н400мм
- 16 Таблица 11. Теплоотдача конвекторов «Элегант плюс» Н500мм; Таблица 12. Теплоотдача конвекторов «Элегант плюс Терм» Н500мм
- 17 Таблица 13. Теплоотдача конвекторов «Элегант плюс» Н600мм; Таблица 14. Теплоотдача конвекторов «Элегант плюс Терм» Н600мм
- 18 Таблица 15. Теплоотдача конвекторов «Элегант плюс» Н700мм; Таблица 16. Теплоотдача конвекторов «Элегант плюс Терм» Н700мм
- 19 Таблица 17. Теплоотдача конвекторов «Элегант плюс» Н900мм; Таблица 18. Теплоотдача конвекторов «Элегант плюс Терм» Н900мм
- 60 Гидравлические характеристики конвекторов серии «Элегант»; Терм
- 64 «Элегант плюс»; Элегант
- 68 Элегант плюс
- 72 конвекторов серии «Элегант»; Типоразмер конвекторов
- 73 серии «Элегант»
- 77 Коэффициент φ
- 79 Рекомендации по установке конвекторов серии «Элегант».
- 81 Рекомендации по эксплуатации конвекторов серии «Элегант».; открытые участки тела.; царапающие ткани и моющие средства, не имеющие абразива.