Обогреватели Калибр ТВ 3/5 00000046549 - инструкция пользователя по применению, эксплуатации и установке на русском языке. Мы надеемся, она поможет вам решить возникшие у вас вопросы при эксплуатации техники.
Если остались вопросы, задайте их в комментариях после инструкции.
"Загружаем инструкцию", означает, что нужно подождать пока файл загрузится и можно будет его читать онлайн. Некоторые инструкции очень большие и время их появления зависит от вашей скорости интернета.

Калибр
Руководство
по
эксплуатации
2
www.kalibrcompany.ru
Уважаемый
покупатель
!
При
покупке
тепловентилятора
электрического
Калибр
ТВ
-3/5,
требуйте
проверки
его
работоспособности
пробным
включением
.
Убедитесь
,
что
в
тало
-
не
на
гарантийный
ремонт
поставлены
штамп
магазина
,
дата
продажи
и
под
-
пись
продавца
,
а
также
указана
модель
и
серийный
номер
.
Перед
включением
внимательно
изучите
настоящее
руководство
по
экс
-
плуатации
.
В
процессе
эксплуатации
соблюдайте
требования
настоящего
руко
-
водства
,
чтобы
обеспечить
оптимальное
функционирование
тепловентилятора
электрического
и
продлить
срок
его
службы
.
Комплексное
полное
техническое
обслуживание
и
ремонт
в
объёме
,
пре
-
вышающем
перечисленные
данным
руководством
операции
,
должны
произво
-
дится
квалифицированным
персоналом
на
специализированных
предприятиях
.
Установка
,
и
необходимое
техническое
обслуживание
тепловентилятора
элек
-
трического
производится
пользователем
и
допускается
только
после
изучения
данного
руководства
по
эксплуатации
.
Приобретённый
Вами
тепловентилятор
электрический
может
иметь
некото
-
рые
отличия
от
настоящего
руководства
,
связанные
с
изменением
конструкции
,
не
влияющие
на
условия
его
монтажа
и
эксплуатации
.
1.
Основные
сведения
об
изделии
1.1
Тепловентилятор
электрический
(
далее
по
тексту
-
тепловентилятор
)
ис
-
пользуется
для
вентиляции
и
обогрева
жилых
и
вспомогательных
помещений
.
Изготовитель
/
поставщик
не
отвечает
за
повреждения
,
вызванные
ненадле
-
жащим
использованием
тепловентилятора
.
Риск
несёт
исключительно
пользо
-
ватель
.
1.2.
Исполнение
тепловентилятора
-
переносное
,
рабочее
положение
-
уста
-
новка
на
полу
,
условия
эксплуатации
-
работа
под
надзором
,
режим
работы
-
повторно
-
кратковременный
.
1.3
Тепловентилятор
предназначен
для
эксплуатации
в
районах
с
умерен
-
ным
и
холодным
климатом
в
помещениях
с
температурой
от
минус
10
0
С
до
плюс
40
0
С
и
относительной
влажностью
воздуха
до
93% (
при
температуре
плюс
25
0
С
)
в
условиях
,
исключающих
попадание
на
неё
капель
,
брызг
,
а
так
-
же
атмосферных
осадков
(
климатическое
исполнение
УХЛ
3.1
по
ГОСТ
15150).
1.4
Тепловентилятор
расчитан
на
питание
от
электросети
переменного
тока
частотой
50
Гц
,
номинальное
напряжение
сети
220
В
(
допустимые
колебания
на
-
пряжения
от
198
до
242
В
).
Использование
по
назначению
предполагает
соблюдение
инструкций
по
эксплуатации
,
а
также
требований
по
технике
безопасности
.
1.5
Транспортировка
тепловентилятора
производится
в
закрытых
транс
-
портных
средствах
в
соответствии
с
правилами
перевозки
грузов
,
действую
-
щих
на
транспорте
данного
вида
.
Калибр
Руководство
по
эксплуатации
www.kalibrcompany.ru
15
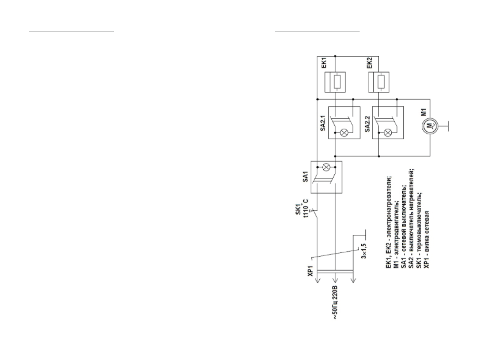
Приложение
2