FRICO HP 600 - Инструкция по эксплуатации - Страница 6

Обогреватели FRICO HP 600 - инструкция пользователя по применению, эксплуатации и установке на русском языке. Мы надеемся, она поможет вам решить возникшие у вас вопросы при эксплуатации техники.

Если остались вопросы, задайте их в комментариях после инструкции.

"Загружаем инструкцию", означает, что нужно подождать пока файл загрузится и можно будет его читать онлайн. Некоторые инструкции очень большие и время их появления зависит от вашей скорости интернета.
Страница:
/ 24
Загружаем инструкцию
background image

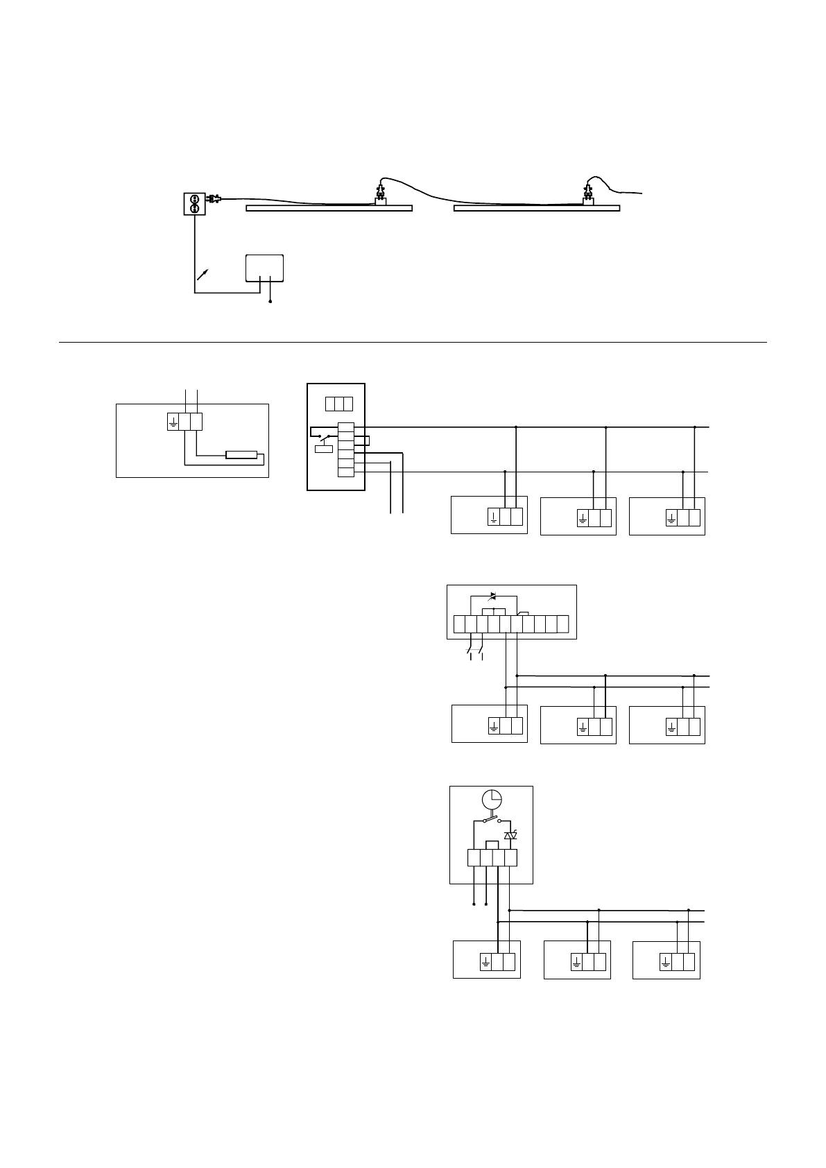
Thermocassette HP

6

Wiring diagrams HP

ERP/ T(K)10/ CIRT

230V~

HP300, HP600

HP300, HP600

N L

HP 

N L

HP 

N L

HP 

N L

HP 

L

N

HP 230V~

230V ~

L

230V~

N

K 1 2 U 3 4 U K G G

N L

230V~

ERP

HP 

N L

HP 

230V~

 

1

N

CIRT

HP  

N L

HP 

N L

HP 

N L

L

2

A/B

2

4

4

>t°C

6

2

7

T10/TK10

Полезные видео

Характеристики

Оцените статью
tehnopanorama.ru
Остались вопросы?

Не нашли свой ответ в руководстве или возникли другие проблемы? Задайте свой вопрос в форме ниже с подробным описанием вашей ситуации, чтобы другие люди и специалисты смогли дать на него ответ. Если вы знаете как решить проблему другого человека, пожалуйста, подскажите ему :)

Задать вопрос

Часто задаваемые вопросы
Как посмотреть инструкцию к FRICO HP 600?
Необходимо подождать полной загрузки инструкции в сером окне на данной странице
Руководство на русском языке?
Все наши руководства представлены на русском языке или схематично, поэтому вы без труда сможете разобраться с вашей моделью
Как скопировать текст из PDF?
Чтобы скопировать текст со страницы инструкции воспользуйтесь вкладкой "HTML"