Обогреватели FRICO AG4520WH - инструкция пользователя по применению, эксплуатации и установке на русском языке. Мы надеемся, она поможет вам решить возникшие у вас вопросы при эксплуатации техники.
Если остались вопросы, задайте их в комментариях после инструкции.
"Загружаем инструкцию", означает, что нужно подождать пока файл загрузится и можно будет его читать онлайн. Некоторые инструкции очень большие и время их появления зависит от вашей скорости интернета.

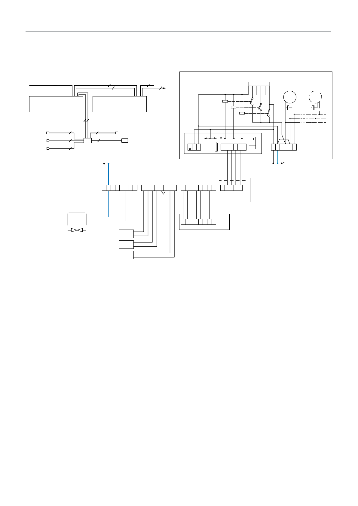
Water - Level 3
SD20
TVV20/25
ADEAEB
ADEAR
ADEAGD
1
2
L N 4 5
8 9
20 21
31
41 50
11
51
81
80
83
82
84
86
85
87
G2
G1
G4
G3
G5
30
40
6
6
4 5
8
7
9
11
10
230V~
ADEAOS
4
MDCDC
ADEAIS
230V~ Motor and control
AG4500W / AG5000W
ADEAEB +
ADEAGD
5x0,5mm
2
5x0,5mm
2
5x0,5mm
2
2+PE
AG4500W / AG5000W
2+PE
ADEAR
ADEAIS
SD20
ADEAOS
MDCDC
8x0,5mm
2
2+PE
2x0,5mm
2
2x0,5mm
2
2x0,5mm
2
2+PE
150V
125V
175V
200V
230V
Trafo
K3
K2
K1
L N
1 2 3 4 5
Fuse
6
L1 N PE 89 90 PE
7N
230V~
Thermozone AG4500W / AG5000W
M
1~
M
1~
9
Thermozone AG 450 0/5000 A/W













