Обогреватели FRICO AG4520A - инструкция пользователя по применению, эксплуатации и установке на русском языке. Мы надеемся, она поможет вам решить возникшие у вас вопросы при эксплуатации техники.
Если остались вопросы, задайте их в комментариях после инструкции.
"Загружаем инструкцию", означает, что нужно подождать пока файл загрузится и можно будет его читать онлайн. Некоторые инструкции очень большие и время их появления зависит от вашей скорости интернета.

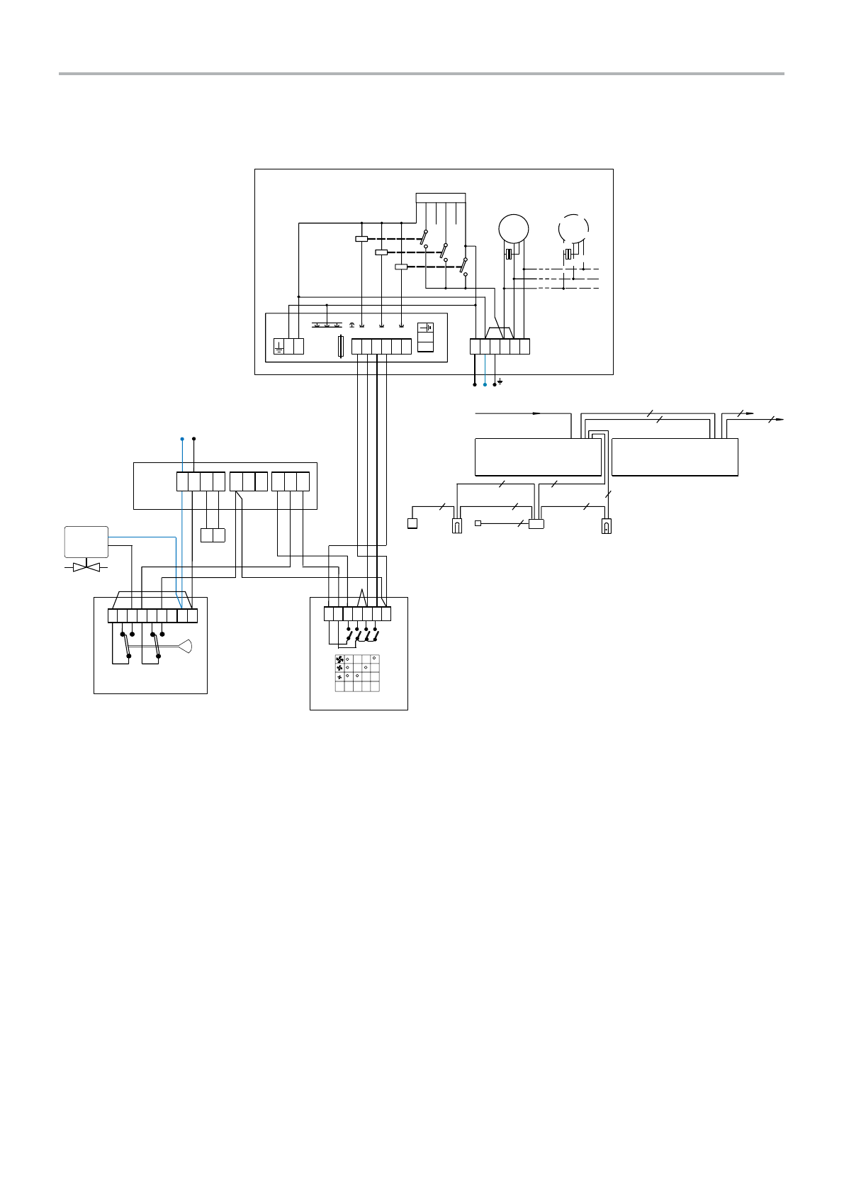
Water - Level 2
0
C˚
230V~
2 3 4 5 6 7
1
2 3 4 5 6 7 N L
1
SD20
TVV20/25
CB30N
Hi
Lo
RTI2
MDC
L
N
DC DC
12
11
14
22
21
24
Door
contact
230V~ Motor and control
AG4500W / AG5000W
CB30N
4x0,5mm
2
4x0,5mm
2
4x0,5mm
2
2+PE
AG4500W / AG5000W
2+PE
MDC
IOA 1
3x0,5mm
2
2x0,5mm2
2+PE
2+PE
2x0,5mm
2
2+PE
RTI2
SD20
150V
125V
175V
200V
230V
Trafo
K3
K2
K1
L N
1 2 3 4 5
Fuse
6
L1 N PE 89 90 PE
7N
230V~
Thermozone AG4500W / AG5000W
M
1~
M
1~
8
Thermozone AG 4500/5000 A/W