Обогреватели Ballu BHD-15 S - инструкция пользователя по применению, эксплуатации и установке на русском языке. Мы надеемся, она поможет вам решить возникшие у вас вопросы при эксплуатации техники.
Если остались вопросы, задайте их в комментариях после инструкции.
"Загружаем инструкцию", означает, что нужно подождать пока файл загрузится и можно будет его читать онлайн. Некоторые инструкции очень большие и время их появления зависит от вашей скорости интернета.

15
видетельство о приемке
и упаковывании
Упаковывание произвел __________________________             __________________________________
                                                    (личная подпись)                               (расшифровка подписи)
           М.П.                                                                               «_____» ______________________ 20__г.
.
Приложение A
Приложение А
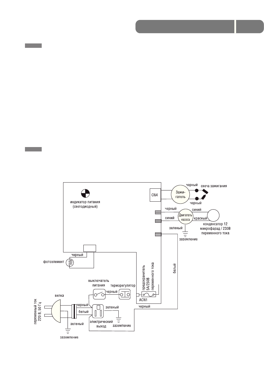
хемы электрические принципиальные
Модель BHD-15S
$/
$/4
¿ÂÊÏÅÈÜÏËÍ
¿ÂÊÏÅÈÜÏËÍ
$/
$/
ÇͽÎÊØÆ
ÇͽÎÊØÆ

 
  
  
  
  
  
  
  
  
  
  
  
  
  
  
  
  
  
  
  
  
  
  
  
  
 











