Обогреватели Ballu BHC-H20-W45 - инструкция пользователя по применению, эксплуатации и установке на русском языке. Мы надеемся, она поможет вам решить возникшие у вас вопросы при эксплуатации техники.
Если остались вопросы, задайте их в комментариях после инструкции.
"Загружаем инструкцию", означает, что нужно подождать пока файл загрузится и можно будет его читать онлайн. Некоторые инструкции очень большие и время их появления зависит от вашей скорости интернета.

6
Подготовка к работе
Подготовка к работе
ВНИМАНИЕ!
• Перед проведением монтажных работ не-
обходимо ознакомиться с разделом «Меры
безопасности» настоящей инструкции.
• К монтажу и техническому обслуживанию
завес допускаются лица, изучившие их уст-
ройство, правила монтажа и эксплуатации и
прошедшие инструктаж по соблюдению пра-
вил техники электропожаробезопасности.
• Тепловая завеса должна подключаться спе-
циалистами, имеющими соответствующий
допуск по технике безопасности.
Размещение
Перед отверстием воздухозабора и выхода
воздуха не должно быть препятствий.
При монтаже завес должен обеспечиваться
свободный доступ к местам их обслуживания.
Для перекрытия широкого проема допускается
устанавливать несколько завес одного типа и
серии вплотную, создавая непрерывную воз-
душную струю.
Завеса размещается стационарно, возможен
вертикальный и горизонтальный монтаж (сле-
ва/справа от проема).
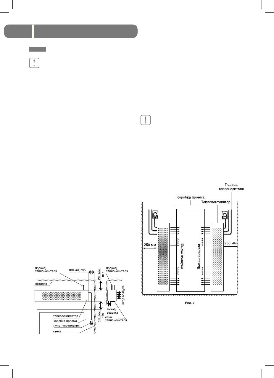
Горизонтальная установка
Для установки завесы над проемом в горизон-
тальном положении, рекомендуется выдерживать
расстояния, не менее указанных на рисунке 1.
Вертикальная установка
При вертикальном монтаже завесы ее не-
обходимо располагать таким образом, чтобы
выпуск воздуха по возможности наиболее
близко находился к плоскости проема, а срез
выпускающего сопла – на уровне верхней
кромки дверной рамы. При монтаже необходи-
мо следить, чтобы смотровые отверстия были
доступны и составляли примерно 250 мм.
ВНИМАНИЕ!
По умолчанию слив теплоносителя располо-
жен с левой стороны завесы (если смотреть
на нее со стороны сопла), т.е. завесы рассчи-
таны для установки слева от проема. Для уста-
новки завесы справа от проема необходимо
выполнить несколько действий (см. пункт
"переустановка теплообменника" далее).
Монтаж завес
В задней стенке корпуса завесы имеются
пазы для установки завесы. За эти пазы заве-
са навешивается на предварительно вмонти-
рованный в стену крепеж. В качестве крепежа
рекомендуются шурупы или болты с диамет-
Рис. 1
Монтаж выполнен горизонтально, над проемом