Мойки высокого давления Kranzle Quadro 799 TST - инструкция пользователя по применению, эксплуатации и установке на русском языке. Мы надеемся, она поможет вам решить возникшие у вас вопросы при эксплуатации техники.
Если остались вопросы, задайте их в комментариях после инструкции.
"Загружаем инструкцию", означает, что нужно подождать пока файл загрузится и можно будет его читать онлайн. Некоторые инструкции очень большие и время их появления зависит от вашей скорости интернета.

42
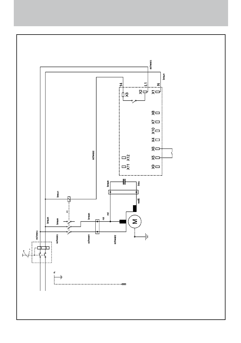
Электросхема
Э
лек
тросх
ема для KRÄNZLE quadro 599
TST
230 B / 50 Гц
Вк
лю
ча
те
ль/вык
лю
ча
те
ль
с защит
ой о
т перегр
узки
на 14,5 Ампер
Пит
ающая линия чере
з
3x 1,5mm²
230 В / 50 Гц
Двиг
ат
ель нас
оса
230 В / 50 Гц
Ре
ле дав
ления
прав
ляющая пла
та с транс-
форма
тором 230 В / 50 Гц
Конт
ак
тор
Содержание
- 2 Технические данные
- 3 Описание; Содержание
- 4 Конструкция; Функциональные элементы
- 5 Распылительная трубка с распылительным пистолетом
- 6 Шланг высокого давления и распылительное устройство; Клапан регулирования давления-предохранительный клапан
- 8 Подключение к электросети
- 9 Краткое руководство по эксплуатации:; Стояночный тормоз
- 11 Пуск в эксплуатацию
- 13 Внешнее всасывание
- 14 Снятие с эксплуатации; Засасывание моющего средства:; Защита от мороза
- 15 Указания по технике безопасности
- 19 с дополнительными принадлежностями KRÄNZLE
- 21 Клапаны загрязнены или залипли!
- 41 грязекиллер
- 44 Общие инструкции
- 45 Свидетельство о соответствии
- 46 Протокол испытаний для Очистители