Микроволновые печи Samsung CE1111TR - инструкция пользователя по применению, эксплуатации и установке на русском языке. Мы надеемся, она поможет вам решить возникшие у вас вопросы при эксплуатации техники.
Если остались вопросы, задайте их в комментариях после инструкции.
"Загружаем инструкцию", означает, что нужно подождать пока файл загрузится и можно будет его читать онлайн. Некоторые инструкции очень большие и время их появления зависит от вашей скорости интернета.

21
RU
Многоэтапное приготовление
Данную микроволновую печь можно запрограммировать
для приготовления еды в четыре этапа (Режимы
Конвекция, СВЧ+Конвекция и Быстрое разогревание
нельзя использовать при Многоэтапном приготовлении).
Пример: вам нужно быстро разморозить блюдо и
приготовить его, не задавая режим обработки после
каждого этапа. Таким способом можно разморозить
и приготовить 1,8 кг курицы за четыре этапа.
• Размораживание
• Приготовление в режиме СВЧ в течение 30 минут
• Обработка в режиме гриля в течение 15 минут
Первые два этапа должны заключаться в размораживании и выдержке после
размораживания. Комбинированный режим и режим Гриль на двух
оставшихся этапах могут применяться только по одному разу, однако режим
СВЧ можно использовать дважды (на двух разных уровнях мощности
).
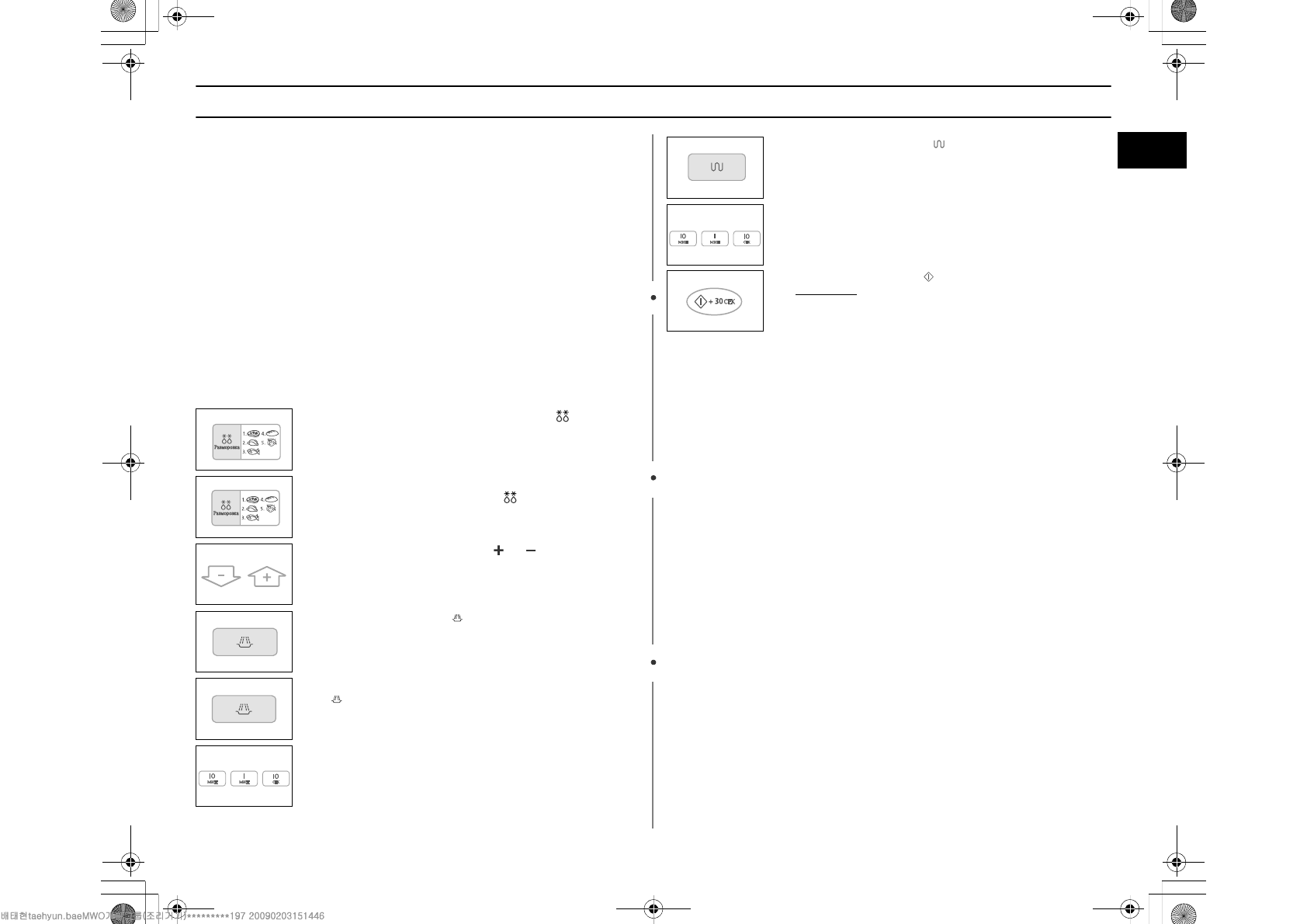
1.
Нажмите кнопку
Быстрая разморозка
(
).
2.
Вид обрабатываемого продукта выберите, нажимая
кнопку
Быстрая разморозка
(
).
3.
Задайте вес, нажимая кнопки ( ) и ( ) нужное число раз
(1800 г для данного примера).
4.
Нажмите кнопку
СВЧ
(
).
5.
Задайте нужный уровень мощности, нажимая кнопку
СВЧ
(
). (450 Вт для данного примера.)
6.
Задайте время приготовления, нажимая кнопки
10мин
,
1мин
и
10сек
. (30 минут для данного примера).
7.
Нажмите кнопку
Гриль
(
).
8.
Нажмите кнопки
10мин
,
1мин
и
10сек
нужное число раз
(задайте 15 минут для данного примера).
9.
Нажмите кнопку
Пуск
( ).
Результат: начнется приготовление блюда:
По окончании приготовления раздастся
зуммерный сигнал и “0” мигнет четыре
раза. После этого зуммерный сигнал
будет повторяться каждую минуту.
jlXXXWyi~{TWY^YZhTW[y|UGGwGYXGG{ SGm GZSGYWW`GGZaX[Gwt












