МФУ Kyocera TASKalfa 5550ci - инструкция пользователя по применению, эксплуатации и установке на русском языке. Мы надеемся, она поможет вам решить возникшие у вас вопросы при эксплуатации техники.
Если остались вопросы, задайте их в комментариях после инструкции.
"Загружаем инструкцию", означает, что нужно подождать пока файл загрузится и можно будет его читать онлайн. Некоторые инструкции очень большие и время их появления зависит от вашей скорости интернета.

2-6
У
>
ч
О е еление
о о а
о кл чения
и
о о овка
ка еле
Д
ч
ч
щ
.
П и е
о кл чения
ч
,
.
.
П
ч
щ
(1000BASE-T, 100BASE-TX
10BASE-T).
ПРИМЕЧА ИЕ
Е
,
ч
ВС
.
С
.
Р
э
а ац
(
а
а
я ы
)
.
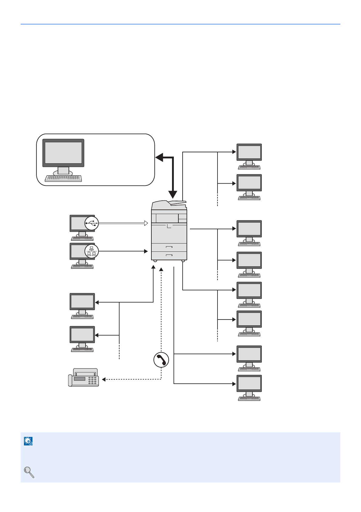
ПК
-
Command Center RX
П
,
,
/
Печа ь
Се ев
фа
(
л и ель
)
ФАКС
(
л и ель
)
USB
С
С
С
С
С
С
С
МФУ
ави ь
ще ие
ле
ч ы
П
ч
,
щ
ч
.
Пе е ача
SMB
С
.
Пе е ача
FTP
П
ч
FTP-
.
С а и ва ие
TWAIN
С а и ва ие
WIA
TWAIN WIA —
.












