Материнские платы GIGABYTE GA MA770T UD3 rev 1 0 - инструкция пользователя по применению, эксплуатации и установке на русском языке. Мы надеемся, она поможет вам решить возникшие у вас вопросы при эксплуатации техники.
Если остались вопросы, задайте их в комментариях после инструкции.
"Загружаем инструкцию", означает, что нужно подождать пока файл загрузится и можно будет его читать онлайн. Некоторые инструкции очень большие и время их появления зависит от вашей скорости интернета.

- 8 -
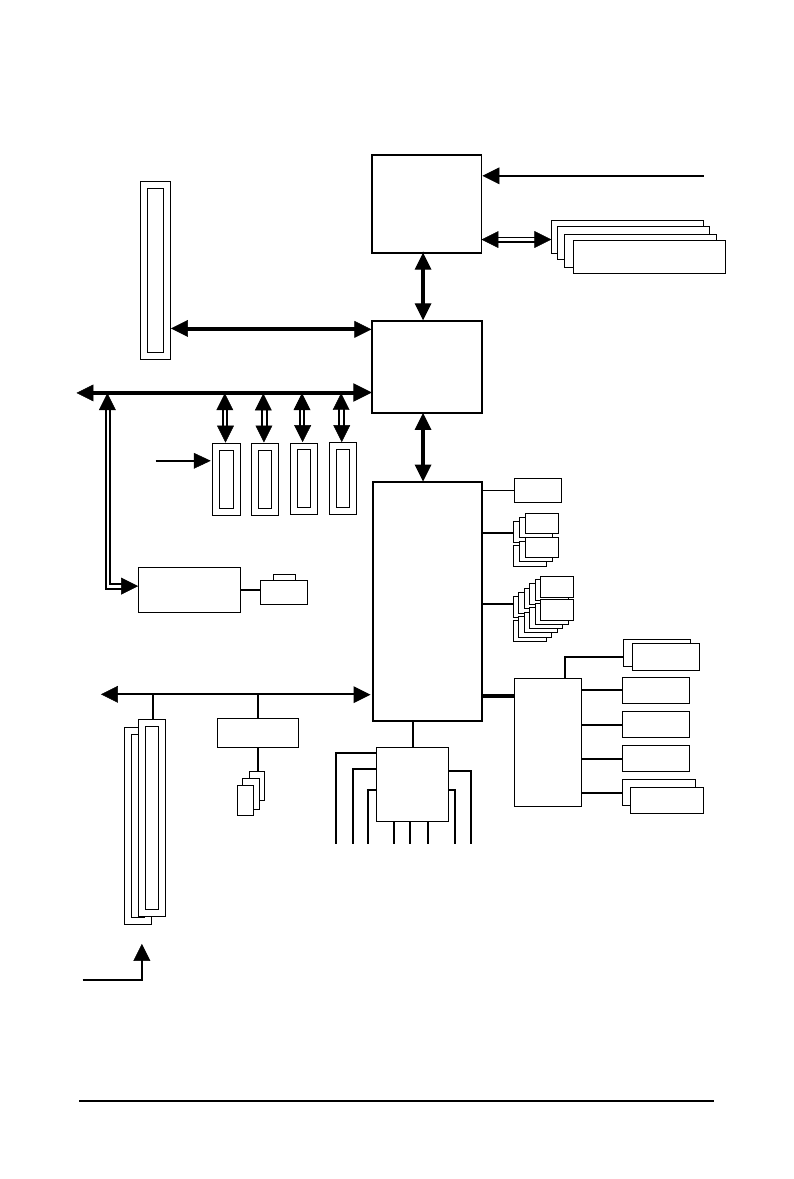
Block Diagram
DDR3 1666(O.C.)/1333/1066 MHz
Dual Channel Memory
PCI CLK
(33 MHz)
AM3+/AM3 CPU
Hyper Transport 3.0
AMD 770
2 PCI
PCI Bus
PCI Express Bus
6 SATA 3Gb/s
3 IEEE 1394a
12 USB Ports
LPT Port
COM Port
CPU CLK+/-(200 MHz)
TSB43AB23
Center/Subwoofer Speaker Out
Line Out
MIC
Line In
S/PDIF In
S/PDIF Out
Side Speaker Out
Surround Speaker Out
CODEC
x 1
LAN
RJ45
RTL8111D/E
ATA-133/100/66/33
IDE Channel
PCIe CLK
(100 MHz)
PCI Express x16
4 PCI Express x1
PCIe CLK
(100 MHz)
x 1
x 1
x 1
x 1
PS/2 KB/Mouse
AMD SB710
F l o p p y
IT8720
Dual BIOS
1 PCI Express x16