Материнские платы GIGABYTE GA 8I915ME GL - инструкция пользователя по применению, эксплуатации и установке на русском языке. Мы надеемся, она поможет вам решить возникшие у вас вопросы при эксплуатации техники.
Если остались вопросы, задайте их в комментариях после инструкции.
"Загружаем инструкцию", означает, что нужно подождать пока файл загрузится и можно будет его читать онлайн. Некоторые инструкции очень большие и время их появления зависит от вашей скорости интернета.

- 7 -
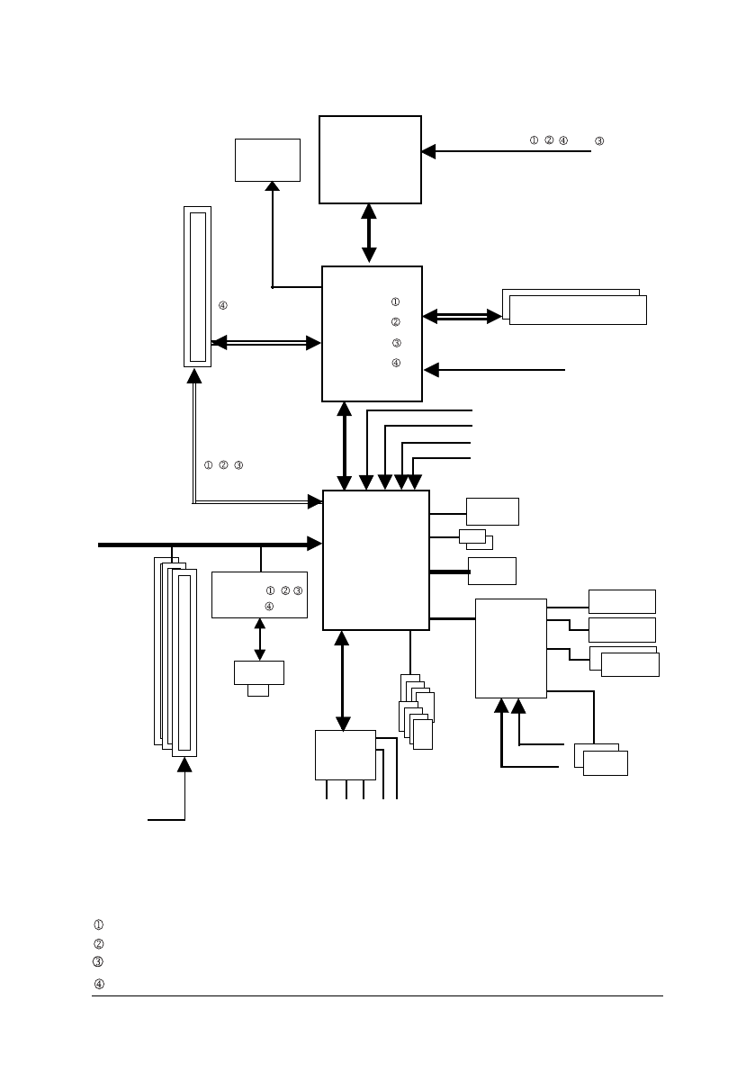
Block Diagram
Only for GA-8I915ME-GV.
Only for GA-8I915ME-GL.
Only for GA-8I915ME-C.
Only for GA-8I915ME-G.
LGA775
Processor
CPUCLK+/-(200
/133 MHz)
VGA
Host
Interface
Intel
ICH6
PCI-ECLK
(100MHz)
P C I E x p r e s s x 1 6
Intel
Intel 915GV
Intel 915GL
Intel 910GL
Intel 915G
GMCH
Line-Out
MIC
Line-In
SPDIF In
SPDIF Out
AC97
CODEC
AC97 Link
IT 8712F
LPT Port
COM Ports
F l o p p y
PS/2 KB/Mouse
24MHz
33MHz
2 Serial ATA
BIOS
8 USB
Ports
2 PCI
1 G.E.A.R.
PCICLK
(33MHz)
PCI Bus
33MHz
14.318MHz
66MHz
48MHz
GMCHCLK (200/133MHz)
DDR400/333MHz DIMM
Dual Channel Memory
RJ45
RTL8110S
RTL8100C
P C I E x p r e s s x 4
(Note) GA-8I915ME-GV / GA-8I915ME-GL /
GA-8I915ME-C supports transfer up to
PCI Express x4 mode.
GA-8I915ME-G supports transfer up to
PCI Express x16 mode.



