Магнитолы Supra SCD-400U - инструкция пользователя по применению, эксплуатации и установке на русском языке. Мы надеемся, она поможет вам решить возникшие у вас вопросы при эксплуатации техники.
Если остались вопросы, задайте их в комментариях после инструкции.
"Загружаем инструкцию", означает, что нужно подождать пока файл загрузится и можно будет его читать онлайн. Некоторые инструкции очень большие и время их появления зависит от вашей скорости интернета.

Руководство по эксплуатации
•
SCD-400U
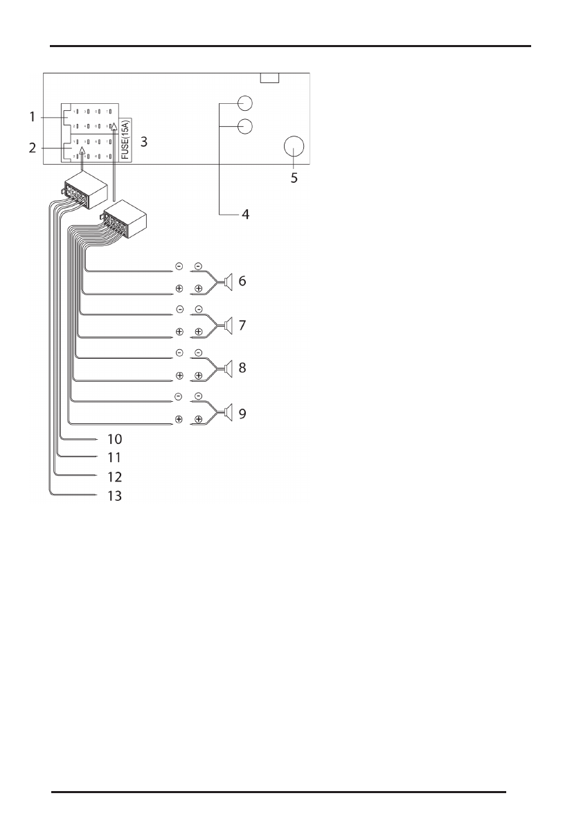
1. ISO разъем, часть А
2. ISO разъем, часть В
3. Предохранитель (15 А)
4. Разъем антенны
5. Линейный выход (красный провод – правый ка-
нал, белый провод – левый канал)
6. Левый тыловой громкоговоритель. (-) зеленый/
черный, (+) зеленый
7. Левый фронтальный громкоговоритель (-) бе-
лый/черный, (+) белый
8. Правый фронтальный громкоговоритель (-) се-
рый/черный, (+) серый
9. Правый тыловой громкоговоритель (-) фиолето-
вый/черный, (+) фиолетовый
10. К «массе» автомобиля (черный)
11. Зажигание (+) (красный)
12. Питание антенны/включение усилителя (+12
В) (синий)
13. Аккумулятор (+12 В) (желтый)
Замена пРеДОхРанителЯ
Чтобы заменить сгоревший предохранитель, из-
влеките его из разъема на задней части ресиве-
ра и установите на его место аналогичный пре-
дохранитель с такими же характеристиками.
9