Магнитолы Sony MEX-DV90EE - инструкция пользователя по применению, эксплуатации и установке на русском языке. Мы надеемся, она поможет вам решить возникшие у вас вопросы при эксплуатации техники.
Если остались вопросы, задайте их в комментариях после инструкции.
"Загружаем инструкцию", означает, что нужно подождать пока файл загрузится и можно будет его читать онлайн. Некоторые инструкции очень большие и время их появления зависит от вашей скорости интернета.

23
Використання меню режиму
відтворення
Меню режиму відтворення цього
пристрою можна використовувати для
керування відтворенням та настройки
параметрів відтворення.
Щоб відобразити меню режиму
відтворення, натисніть
(VISUAL SETUP)
під
час відтворення.
Щоб приховати, натисніть
(VISUAL SETUP)
ще раз.
Примітки
•
Під час відтворення аудіодиска пункт
(VISUAL SETUP)
неактивний.
•
Під час відтворення JPEG пункт
(VISUAL SETUP)
активний, лише якщо зображення повністю
відображається.
Порада
Якщо натиснути
(VISUAL SETUP)
, коли відтворення
зупинено, з’явиться меню візуалізації (на
моніторі), в якому можна настроїти різні
параметри, наприклад мову відображення,
регулювання звуку тощо. (стор. 39).
Наприклад, під час відтворення DVD-
диска
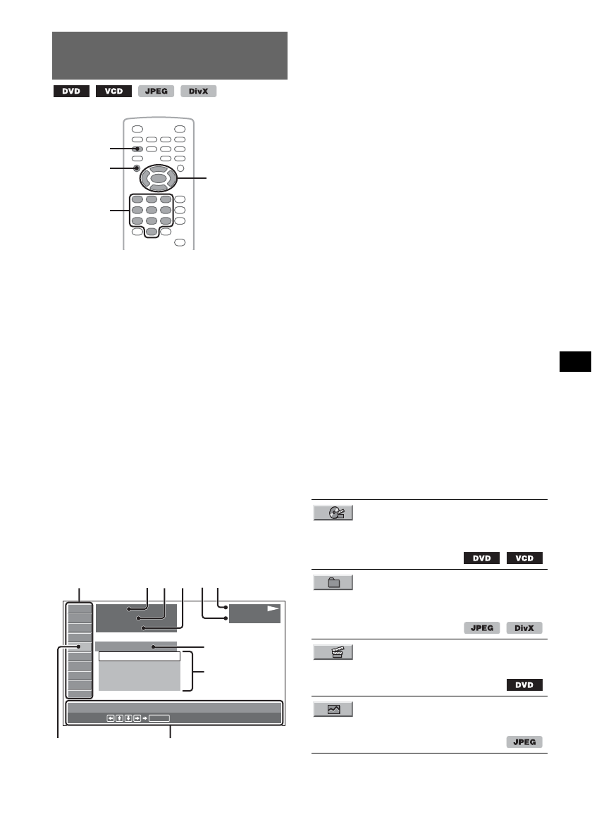
A
Елементи меню режиму відтворення
Для детальнішої інформації див.
B
DVD: Номер заголовка/Усього
VCD: Номер композиції/Усього*
1
JPEG: Номер альбому/Усього
DivX: Номер альбому (папки)/Усього
C
DVD: Номер розділу/Усього
JPEG: Номер зображення/Усього
DivX: Номер файла/Усього
D
Час, що минув від початку
відтворення*
2
E
Формат
F
Стан відтворення (PLAY
N
, PAUSE
X
тощо)
G
Чинна настройка
H
Опції
I
Вибраний пункт
J
Назва вибраного пункту та/або
повідомлення, які допомагають
виконувати операції
*1
Під час відтворення VCD з активованою
функцією РВС (стор. 22) цей індикатор не
з’являється.
*2
Під час відтворення JPEG індикація не
відображається.
Список пунктів меню режиму
відтворення
Натисніть
<
/
M
/
m
/
,
/цифрові кнопки,
щоб перемістити курсор, а потім натисніть
(ENTER)
.
Щоб повернутися до попереднього екрана,
натисніть
O
.
Детальніше див. на вказаних сторінках.
</M/m/,
ENTER
VISUAL
SETUP
O
Цифрові
кнопки
12(67)
018(034)
T 1:35:55
1:ENGLISH
OFF
1:ENGLISH
2:FRENCH
3:SPANISH
PLAY
DVDVIDEO
SUBTITLE
Select :
ENTER
G
B C D
F
E
H
A
I
J
Вибір заголовка, сцени або композиції
для відтворення.
ALBUM
Вибір альбому або папки для
відображення.
CHAPTER
Вибір розділу для відображення.
IMAGE
Вибір зображення для відображення.
продовження на наступній сторінці
t
Содержание
- 3 Безопасность
- 4 Содержание; Начало работы; Дополнительные операции
- 5 Установки; Основные операции настройки; Использование; Порядок воспроизведения файлов
- 6 Поздравляем с покупкой!; Характеристики
- 7 Авторские права
- 8 Обозначение типа диска; DVD VIDEO; АУ
- 9 Неподдерживаемые диски; Обозначение формата в
- 10 Расположение органов управления и их функции; Основное устройство; qg
- 12 Пульт дистанционного управления RM-X168; Кнопка OFF
- 15 Снятие передней панели; Нажмите кнопку; Установка передней панели
- 16 Основные операции; Воспроизведение видеодисков; Остановка воспроизведения; При появлении меню диска DVD нажмите кнопку; Извлечение диска
- 17 Чтобы
- 18 Воспроизведение аудиодисков; Воспроизведение начнется автоматически.
- 19 Другие операции воспроизведения; Основное устройство:
- 20 Прослушивание радиопередач; Нажимайте кнопку; Автоматическая настройка
- 21 Специальные операции видео
- 22 Использование функций PBC
- 23 Пример: воспроизведение диска DVD; продолжение на следующей странице; B C D
- 26 Воспроизведение видеофайлов DivX; Настройка параметров звука; Смена аудиоканала; до тех
- 28 Увеличение изображений
- 30 Блокировка дисков; Изменение пароля
- 32 Параметры
- 33 Элементы
- 34 Выбор типа файла
- 35 Предупреждение; Автоматическое сохранение
- 36 Сохранение вручную; RDS; Обзор; Надписи на дисплее; AF
- 37 Настройка AF и TA; Выбор PTY; Нажмите и удерживайте
- 38 Типы программ; Установка CT; Настройка звучания
- 39 Настройка кривой эквалайзера; Настройка отображения
- 41 MENU; Элемент меню; MONITOR TYPE
- 42 Пользовательские установки; PARENTAL CONTROL
- 43 Настройка звука; PICTURE EQ; AUDIO DRC; WIDE RANGE
- 44 Настройка системы
- 46 LOCAL
- 47 Установка часов
- 48 Регулировка уровня громкости; AUX
- 49 Дополнительная информация; Меры предосторожности; Конденсация влаги
- 51 О файлах MP3; О файлах WMA; О файлах JPEG; О файлах DivX; Уход за устройством
- 52 Чистка контактов; Извлечение устройства; Снимите защитную манжету.
- 53 Технические характеристики; Система; FM; Усилитель мощности
- 54 Общая информация; Изображение
- 57 Глоссарий; DivX; На дисплее
- 60 Указатель












