Магнитолы Sony CDX-GT620U - инструкция пользователя по применению, эксплуатации и установке на русском языке. Мы надеемся, она поможет вам решить возникшие у вас вопросы при эксплуатации техники.
Если остались вопросы, задайте их в комментариях после инструкции.
"Загружаем инструкцию", означает, что нужно подождать пока файл загрузится и можно будет его читать онлайн. Некоторые инструкции очень большие и время их появления зависит от вашей скорости интернета.

19
Примечания
•
При кабельном подключении используйте
кабель из комплекта поставки устройства USB.
•
Не подсоединяйте крупногабаритные и тяжелые
устройства USB, которые могут мешать
вождению.
•
Не оставляйте устройство USB в автомобиле на
время стоянки: это может привести к
неполадкам.
•
Для запуска воспроизведения может
потребоваться некоторое время в зависимости
от объема записанных данных.
•
Рекомендуется создавать резервные копии
данных, хранящихся на устройствах USB.
Порядок воспроизведения
файлов MP3/WMA/AAC (CD-R/RW
или накопитель большой
емкости)
О файлах MP3
•
MP3 является сокращением от MPEG-1
Audio Layer-3 и представляет собой
стандарт формата сжатия музыкальных
файлов. Этот формат обеспечивает сжатие
данных музыкальных компакт-дисков
приблизительно до 1/10 исходного размера.
•
Тег ID3 версий 1.0, 1.1, 2.2, 2.3 и 2.4
применим только к MP3. Тег ID3 содержит
15/30 символов (1.0 и 1.1) или 63/126
символов (2.2, 2.3 и 2.4).
•
При указании имени файла MP3 не
забудьте добавить к нему расширение
“ .mp3” .
•
При воспроизведении или перемещении
вперед/назад файла MP3 с изменяющейся
скоростью передачи в битах (VBR)
оставшееся время воспроизведения может
отображаться неточно.
Примечание
При воспроизведении файла MP3 с высокой
скоростью передачи бит, например 320 кбит/с,
звук может быть прерывистым.
О файлах WMA
•
WMA является сокращением от Windows
Media Audio и представляет собой стандарт
формата сжатия музыкальных файлов.
Этот формат обеспечивает сжатие данных
музыкальных компакт-дисков
приблизительно до 1/22* исходного
размера.
•
В теге WMA 63 символа.
•
При указании имени файла WMA не
забудьте добавить к нему расширение
“ .wma” .
•
При воспроизведении или перемещении
вперед/назад файла WMA с изменяющейся
скоростью передачи в битах (VBR)
оставшееся время воспроизведения может
отображаться неточно.
*
только для 64 кбит/с
Примечание
Воспроизведение следующих файлов WMA не
поддерживается.
– сжатие без потерь
О файлах AAC
•
AAC является сокращением от Advanced
Audio Coding и представляет собой
стандарт формата сжатия музыкальных
файлов. Этот формат обеспечивает сжатие
данных музыкальных компакт-дисков
приблизительно до 1/11* исходного
размера.
•
В теге AAC 126 символов.
•
При указании имени файла AAC не
забудьте добавить к нему расширение
“ .m4a” .
•
При воспроизведении или перемещении
вперед/назад файла AAC с изменяющейся
скоростью передачи в битах (VBR)
оставшееся время воспроизведения может
отображаться неточно.
*
только для 128 кбит/с
Примечание
Воспроизведение следующих файлов AAC не
поддерживается.
– сжатие без потерь
– защищенные авторским правом
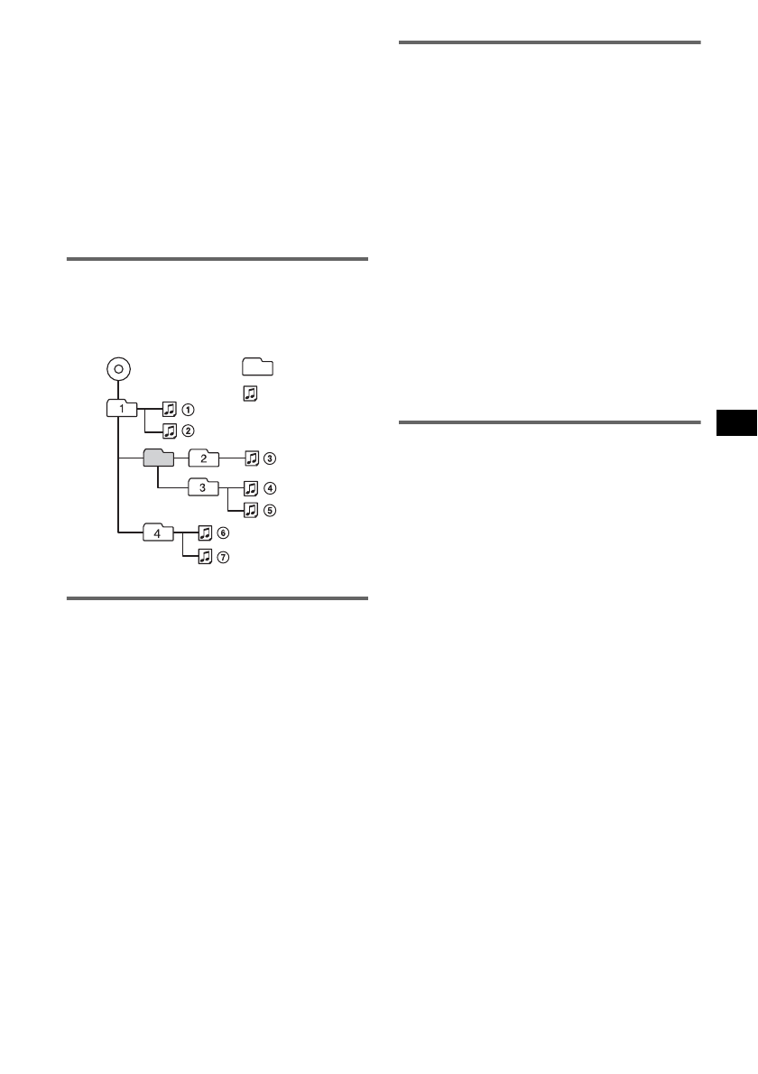
Папка
(альбом)
Файл MP3/
WMA/AAC
(композиция)
MP3/WMA/AAC
Содержание
- 2 Сделано в Таиланде; Только для CDX-GT620U; пока дисплей не погаснет.
- 3 Содержание; Начало работы; Настройка параметров установки; Дополнительная информация; Индикация/сообщения об
- 4 Поздравляем с покупкой!; : можно выбрать любую из; Тип дисков
- 5 Установка часов; Снятие передней панели; Установка передней панели; Установка диска в устройство; Извлечение диска
- 6 Расположение органов управления и основные операции; Основное устройство; Подключение к устройству USB.; qa; qj; qa
- 8 Поиск дорожки — Quick-BrowZer; Начнется воспроизведение.; Для возврата к предыдущему экрану выполните следующее действие; Нажмите кнопку; Для выхода из режима Quick-BrowZer выполните следующее действие; Нажмите кнопку
- 9 Индикация на дисплее; Источник; OFF” или; Радиоприемник; Предупреждение; Автоматическое сохранение; Отобразится экран настройки.; Сохранение вручную; Выбор
- 10 Автоматическая настройка; RDS; Обзор; Настройка AF и TA; Нажимайте кнопку
- 11 Прием экстренных сообщений; Выбор PTY; Тип программ
- 12 Установка CT; Устройства USB; Откройте крышку разъема USB.
- 14 ” указывает значения по умолчанию.; Настройка кривой эквалайзера; Настройка кривой эквалайзера.
- 16 Отрегулируйте уровень громкости; Уменьшите громкость на аппарате.; Наклеивание ярлычка
- 17 Регулятор PRESET/DISC; Соответствует; Смена направления вращения; Меры предосторожности; Конденсация влаги; продолжение на следующей странице
- 18 Максимальное количество; Об устройствах USB
- 19 О файлах MP3; О файлах WMA; В теге WMA 63 символа.; О файлах AAC; В теге AAC 126 символов.
- 20 О файлах ATRAC; Формат ATRAC3plus; Уход за устройством; Чистка контактов
- 21 Извлечение устройства; Снимите защитную манжету.; Технические характеристики; Проигрыватель компакт-дисков; Тюнер; FM; Проигрыватель USB
- 22 Общая информация; Требования к источнику питания:; Дополнительные принадлежности:
- 24 Услуги RDS не передаются.
- 26 Сайт для получения поддержки












