Магнитолы Sony CDX-GT575UE - инструкция пользователя по применению, эксплуатации и установке на русском языке. Мы надеемся, она поможет вам решить возникшие у вас вопросы при эксплуатации техники.
Если остались вопросы, задайте их в комментариях после инструкции.
"Загружаем инструкцию", означает, что нужно подождать пока файл загрузится и можно будет его читать онлайн. Некоторые инструкции очень большие и время их появления зависит от вашей скорости интернета.

30
– Диски CD-R/CD-RW, записані у форматах,
відмінних від формату музичних CD і
формату MP3, які відповідають
стандартам ISO9660 (Level 1 або Level 2),
Joliet/Romeo чи багатосесійному форматі.
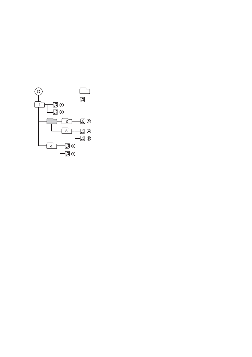
Послідовність відтворення
файлів MP3/WMA/AAC
Про iPod
* Пасажирський контроль недоступний для
пристроїв iPod nano (1-го покоління).
У разі виникнення питань або проблем із
пристроєм, не описаних у цьому посібнику,
зверніться до найближчого дилера Sony.
Папка
(альбом)
Файл MP3/
WMA/AAC
(компо
з
иція)
MP3/WMA/AAC
• Можна підключати наступні моделі
iPod. Перед використанням пристроїв
iPod слід оновити їх програмне
забезпечення.
Made for
– iPod touch (4-те покоління)
– iPod touch (3-тє покоління)
– iPod touch (2-ге покоління)
– iPod classic
– iPod nano (6-те покоління)
– iPod nano (5-те покоління)
– iPod nano (4-те покоління)
– iPod nano (3-тє покоління)
– iPod nano (2-ге покоління)
– iPod nano (1-ше покоління)*
– iPhone 4S
– iPhone 4
– iPhone 3GS
– iPhone 3G
• Напис «Made for iPod» (Виготовлено
для iPod) чи «Made for iPhone»
(Виготовлено для iPhone) означає, що
електронний аксесуар був
розроблений спеціально для
підключення до iPod чи iPhone і його
розробник засвідчує відповідність
технічним стандартам Apple.
Компанія Apple не несе
відповідальності за роботу цього
пристрою або його відповідність
стандартам безпеки та регулятивним
нормам. Зверніть увагу, що
використання цього аксесуара з iPod
або iPhone може вплинути на якість
безпроводового зв’язку.
Содержание
- 2 непрерывное; Дата изготовления устройства
- 3 Содержание
- 5 Начало работы; Отмена режима DEMO; Установка часов; Нажмите кнопку; Начнет мигать индикация часа.; Снятие передней панели; Нажмите и удерживайте кнопку; Устройство выключится.; Предупредительный
- 6 Установка передней панели; Присоедините часть
- 7 Расположение элементов управления; Основное устройство; Радиоприемник; Переход в режим ZAPPIN
- 9 Предупреждение; Сохранение вручную; до; Автоматическая настройка
- 10 RDS; менение индикации на дисплее; Нажимайте кнопку; Выбор
- 12 CD; Воспрои; Устройства USB
- 13 Начнется воспроизведение.
- 14 iPod; , пока не отобразится; Режим во
- 15 App Remote; – управление источником приема; Цель; Пропуск
- 18 Нажмите; Появится имя элемента.; Поиск компо
- 19 По нажатию кнопки; менение цвета
- 20 Цветовой режим DIMMER; DAY
- 21 Эффект; дисплей
- 22 Выбор качества; Дважды нажмите кнопку; ера — установка
- 23 Оптими
- 24 Исполь
- 26 ZAP TIME; (Время воспроизведения; ZAP BEEP
- 28 Установка App Remote.
- 29 Настройка уровня громкости
- 31 • Можно подключить следующие
- 32 Чистка контактов; Тюнер; Проигрыватель дисков CD; Проигрыватель USB; Общая информация












