Магнитолы Pioneer DEH-P7700MP - инструкция пользователя по применению, эксплуатации и установке на русском языке. Мы надеемся, она поможет вам решить возникшие у вас вопросы при эксплуатации техники.
Если остались вопросы, задайте их в комментариях после инструкции.
"Загружаем инструкцию", означает, что нужно подождать пока файл загрузится и можно будет его читать онлайн. Некоторые инструкции очень большие и время их появления зависит от вашей скорости интернета.

7
Установка аппарата
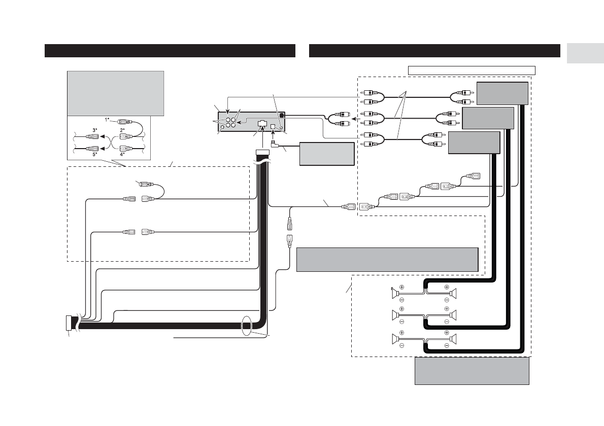
Цвет проводов данного изделия соответствует новому стандарту
Примечание
В зависимости от типа транспортного средства
функции проводов 3* и 5* могут быть разными.
В этом случае обязательно соединяйте 2* с 5*
и 4* с 3*.
Антенное гнездо
Выход на сабвуфер или выход
без предыскажений сигнала
Данное изделие
Разъем для проводного дистанционного управления
Пожалуйста, смотрите инструкцию к устройству проводного
дистанционного управлению (продается отдельно).
Выход на задние громкогово7
рители (16 см)
Вход шины «IP7
BUS» (Синий)
Многодисковый проигры7
ватель компакт7дисков
(продается отдельно)
Кабель
шины
IP7BUS
Плавкий пре7
дохранитель
Соединительные кабели со штекерами «RCA»
(продаются отдельно)
Усилитель мощности
(продается отдельно)
Усилитель мощности
(продается отдельно)
Усилитель мощности
(продается отдельно)
Дистанционное управление системой
Сине/белый
К разъемам системного дистанционного уп7
равления усилителями мощности (макси7
мальный ток 300 мА, постоянное напряже7
ние 12 В).
Сине/белый (7*)
К клемме реле управления приводом автоматической антенны
(максимальный ток 300 мА, постоянное напряжение 12 В).
Сине/белый (6*)
Расположение штыревых контактов разъема ISO зависит от типа транспортного средст7
ва. Соедините 6* и 7*, когда штыревой контакт 5 относится к управлению антенной. В
других транспортных средствах никогда не соединяйте 6* и 7*
Выполните данные соеди7
нения при применении до7
полнительного усилителя
Передний гром7
коговоритель
Левый
Задний гром7
коговоритель
Сабвуфер
Передний гром7
коговоритель
Задний гром7
коговоритель
Правый
Сабвуфер
Примечание
Произведите изменение заводских установок данного уст7
ройства (подробности приведены в данной Инструкции по
эксплуатации). Выход на сабвуфер данного устройства яв7
ляется монофоническим.
Колпачок (1*)
Не снимайте колпачок, если
данный контакт не используется
Желтый (3*) Под7
держка памяти (или
вспомогательные ус7
тройства)
Желтый (2*) К клемме, на которую всегда
поступает напряжение питания независимо
от положения ключа зажигания
Красный (5*) Вспо7
могательные уст7
ройства (или под7
держка памяти)
Красный (4*) К клемме, напряжение на ко7
торой (12 В постоянного тока) зависит от
положения ключа зажигания «ON/OFF».
Оранжево/белый
К клемме выключателя освещения
Черный (заземление)
К металлическому корпусу транспортного средства
Разъем стандарта ISO
Примечание
В некоторых транспортных средствах разъем
стандарта ISO может быть разделен на два. В
этом случае обязательно подсоединяйтесь к
обоим разъемам.
Желто/черный
При использовании сотового теле7
фона, то соедините данный провод
с проводом сотового телефона,
осуществляющим отключение зву7
ка аудиосистемы. Если телефон не
подключается, оставьте данный
провод свободным.
Провода громкоговорителей
Белый
: передний левый (+)
Бело/черный
: передний левый (7)
Серый
: передний правый (+)
Серо/черный
: передний правый (7)
Зеленый
: задний левый (+)
Зелено/Черный7
: задний левый (7)
Фиолетовый
: задний правый (+)
Фиолетово/Черный : задний правый (7)
Выход на передние
громкоговорители