Магнитолы Pioneer DEH-P7500MP - инструкция пользователя по применению, эксплуатации и установке на русском языке. Мы надеемся, она поможет вам решить возникшие у вас вопросы при эксплуатации техники.
Если остались вопросы, задайте их в комментариях после инструкции.
"Загружаем инструкцию", означает, что нужно подождать пока файл загрузится и можно будет его читать онлайн. Некоторые инструкции очень большие и время их появления зависит от вашей скорости интернета.

7
Установка
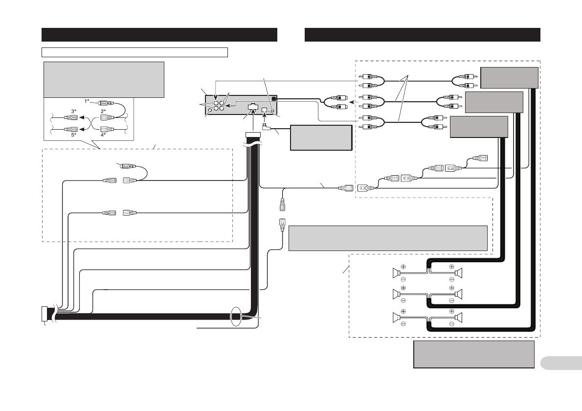
Проводка этого устройства окрашена в соответствии с новым стандартом.
Примечание:
В зависимости от типа автомобиля, функции
3* и 5* могут различаться. В этом случае
подключите 2* к 5*, а 4* к 3*.
Проигрыватель
Малти КД (прода-
ется отдельно)
Кабель
IP-BUS
Это устройство
Гнездо антенны
Предохра-
нитель
Подключите контакты одного
цвета друг к другу.
Колпак (1*)
Если этот разъем не исполь-
зуется, не удаляйте колпак.
Желтый (3*)
Резерв (или До-
полнительно)
Желтый (2*)
К разъему, на который питание подается по-
стоянно, независимо от положения ключа
зажигания.
Красный (5*)
Дополнительно
(или Резерв)
Красный (4*)
К электрическому разъему, управляемому
ключом зажигания (12 В постоянного тока)
включение/выключение.
Черный (земля)
К металлическому кузову автомобиля.
Разъем ISO
Примечание:
В некоторых автомобилях разъем
ISO может быть разделен над-
вое. В этом случае подключите
оба разъема.
Желтый/черный
Если Вы пользуетесь сотовым теле-
фоном, подключите его к контакту
Audio Mute (приглушение звука) на со-
товом телефоне. Если Вы не исполь-
зуете сотовый телефон, не подклю-
чайте контакт Audio Mute.
Соединительные кабели с контактными
штекерами RCA (продаются отдельно).
Усилитель мощности
(продается отдельно)
Усилитель мощности
(продается отдельно)
Вход
IP-BUS
(синий)
Синий/белый
К разъему управления автономной
антенны. (Максимум 300 мА 12 В
постоянного тока.)
Дистанционное управление системой
Синий/белый (7*)
К разъему управления автономной антенны.
(Максимум 300 мА 12 В постоянного тока.)
Синий/белый (6*)
Расположение контактов разъема ISO различается в зависимости от типа
автомобиля. Соедините 6* и 7*, если Контакт 5 служит для управления
антенной. В автомобиле другого типа никогда не соединяйте 6* и 7*.
Фронтальный
громкогово-
ритель
Фронтальный
громкоговоритель
Левый
Правый
Тыловой гром-
коговоритель
Тыловой гром-
коговоритель
Контакты громкоговорителей
Белый: Фронтальный левый
ª
Белый/черный: Фронтальный ле-
вый
·
Серый: Фронтальный правый
ª
Серый/черный: Фронтальный
правый
·
Зеленый: Тыловой левый
ª
Зеленый/Черный: Тыловой ле-
вый
·
Фиолетовый: Тыловой правый
ª
Фиолетовый/черный: Тыловой
правый
·
Используйте эту схему для
подключения, если Вы име-
ете дополнительный усили-
тель (продается отдельно).
Выход сабвуфера или
выход без затухания
сигнала
Терминал TEL
См. руководство по использованию громкой
связи (приобретается отдельно)
Примечание
Измените первоначальные настройки аппарата
(см. руководство по эксплуатации). Выход саб-
вуфера данного аппарата – монофонический.
Оранжево-белый
К терминалу включения освещения.
Фронтальный выход
Тыловой выход (16 см)
Усилитель мощности
(продается отдельно)
Сабвуфер
Сабвуфер












