Магнитолы Pioneer DEH-P6750MP - инструкция пользователя по применению, эксплуатации и установке на русском языке. Мы надеемся, она поможет вам решить возникшие у вас вопросы при эксплуатации техники.
Если остались вопросы, задайте их в комментариях после инструкции.
"Загружаем инструкцию", означает, что нужно подождать пока файл загрузится и можно будет его читать онлайн. Некоторые инструкции очень большие и время их появления зависит от вашей скорости интернета.

Установка аппарата
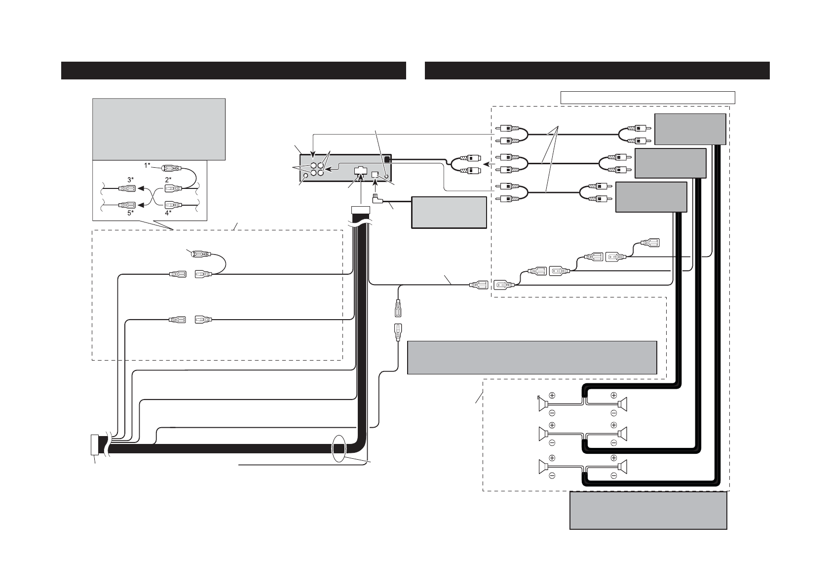
Цвет проводов данного изделия соответствует новому стандарту
Примечание
В зависимости от типа транспортного средства
функции проводов 3* и 5* могут быть разными.
В этом случае обязательно соединяйте 2* с 5*
и 4* с 3*.
Антенное гнездо
Выход на сабвуфер или выход
без предыскажений сигнала
Данное изделие
Разъем для проводного дистанционного управления
Пожалуйста, смотрите инструкцию к устройству проводного
дистанционного управлению (продается отдельно).
Выход на задние громкогово
рители (16 см)
Вход шины «IP
BUS» (Синий)
Многодисковый проигры
ватель компактдисков
(продается отдельно)
Кабель
шины
IPBUS
Плавкий пре
дохранитель
Соединительные кабели со штекерами «RCA»
(продаются отдельно)
Усилитель мощности
(продается отдельно)
Усилитель мощности
(продается отдельно)
Усилитель мощности
(продается отдельно)
Дистанционное управление системой
Сине/белый
К разъемам системного дистанционного уп
равления усилителями мощности (макси
мальный ток 300 мА, постоянное напряже
ние 12 В).
Сине/белый (7*)
К клемме реле управления приводом автоматической антенны
(максимальный ток 300 мА, постоянное напряжение 12 В).
Сине/белый (6*)
Расположение штыревых контактов разъема ISO зависит от типа транспортного средст
ва. Соедините 6* и 7*, когда штыревой контакт 5 относится к управлению антенной. В
других транспортных средствах никогда не соединяйте 6* и 7*
Выполните данные соеди
нения при применении до
полнительного усилителя
Передний гром
коговоритель
Левый
Задний гром
коговоритель
Сабвуфер
Передний гром
коговоритель
Задний гром
коговоритель
Правый
Сабвуфер
Примечание
Произведите изменение заводских установок данного уст
ройства (подробности приведены в данной Инструкции по
эксплуатации). Выход на сабвуфер данного устройства яв
ляется монофоническим.
Колпачок (1*)
Не снимайте колпачок, если
данный контакт не используется
Желтый (3*) Под
держка памяти (или
вспомогательные ус
тройства)
Желтый (2*) К клемме, на которую всегда
поступает напряжение питания независимо
от положения ключа зажигания
Красный (5*) Вспо
могательные уст
ройства (или под
держка памяти)
Красный (4*) К клемме, напряжение на ко
торой (12 В постоянного тока) зависит от
положения ключа зажигания «ON/OFF».
Оранжево/белый
К клемме выключателя освещения
Черный (заземление)
К металлическому корпусу транспортного средства
Разъем стандарта ISO
Примечание
В некоторых транспортных средствах разъем
стандарта ISO может быть разделен на два. В
этом случае обязательно подсоединяйтесь к
обоим разъемам.
Желто/черный
При использовании сотового теле
фона, то соедините данный провод
с проводом сотового телефона,
осуществляющим отключение зву
ка аудиосистемы. Если телефон не
подключается, оставьте данный
провод свободным.
Провода громкоговорителей
Белый
: передний левый (+)
Бело/черный
: передний левый ()
Серый
: передний правый (+)
Серо/черный
: передний правый ()
Зеленый
: задний левый (+)
Зелено/Черный
: задний левый ()
Фиолетовый
: задний правый (+)
Фиолетово/Черный : задний правый ()
Выход на передние
громкоговорители
Содержание
- 3 Стандартное тыловое крепление; Установка аппарата; Стандартное фронтальное крепление; Установка при помощи резиновой втулки
- 4 Закрепление передней панели
- 5 Подключение аппарата
- 7 Перед началом эксплуатации; Благодарим Вас за приобретение изделия компании Pioneer.; Меры предосторожности; «CLASS 1 LASER PRODUCT»; О данной Инструкции; Воспроизведение компактдисков; Воспроизведение файлов формата MP3
- 8 О формате WMA; Защита аппарата от кражи; Важные замечания; Установка передней панели
- 9 Демонстрационные режимы; Внимание; Режимы управления
- 10 Что есть что; Основной блок; Пульт дистанционного управления
- 11 Основные действия; Включение аппарата
- 12 Тюнер; Регулировка громкости
- 13 Знакомство с усовершенствованным управлением тюнером
- 14 Встроенный CDплеер; Воспроизведение компактдиска
- 15 Обзорное воспроизведение дорожек компактдиска; êó
- 16 Поиск методом перехода к каждой 10й дорожке на диске
- 17 Использование функций «CD TEXT»
- 18 Воспроизведение файлов формата MP3/WMA/ WAV; Повтор воспроизведения
- 19 Воспроизведение дорожек в случайном порядке
- 20 Выбор метода поиска
- 21 Перемещение текстовых данных по дисплею
- 22 CDчейнджер
- 25 Применение функций названия диска
- 26 Применение функций «CD TEXT»
- 27 Настройка параметров звука; Знакомство с настройками параметров звука
- 28 Применение эквалайзера
- 29 Настройка низких и высоких частот
- 30 Настройка тонкомпенсации
- 31 Применение фильтра высоких частот
- 32 Исходные настройки; Установка параметров исходных настроек; Установка часов; Óñòàíîâêà øàãà íàñòðîéêè â äèàïàçîíå ÀÌ; M step; âûáîðà; M step; ïåðå
- 33 Включение/отключение предупредительного звукового сигнала
- 34 Включение/выключение функции «Ever Scroll»
- 35 Прочие функции; Применение Режима управления 2; «ENTERTAINMENT»; «Operation Mode 1»
- 36 Использование входа для дополнительных устройств; Âêëþ÷åíèå/âûêëþ÷åíèå äèñïëåÿ ÷àñîâ
- 37 Применение различных дисплейных заставок; Применение динамической метки.
- 38 Знакомство с DVD операциями
- 39 Разъяснение сообщений об ошибках встроенного CD плеера
- 40 Дополнительная информация
- 41 Важное замечание
- 42 Применяемые термин; Расширенные форматы
- 43 Технические характеристики












