Магнитолы Pioneer DEH-P3590MP - инструкция пользователя по применению, эксплуатации и установке на русском языке. Мы надеемся, она поможет вам решить возникшие у вас вопросы при эксплуатации техники.
Если остались вопросы, задайте их в комментариях после инструкции.
"Загружаем инструкцию", означает, что нужно подождать пока файл загрузится и можно будет его читать онлайн. Некоторые инструкции очень большие и время их появления зависит от вашей скорости интернета.

6
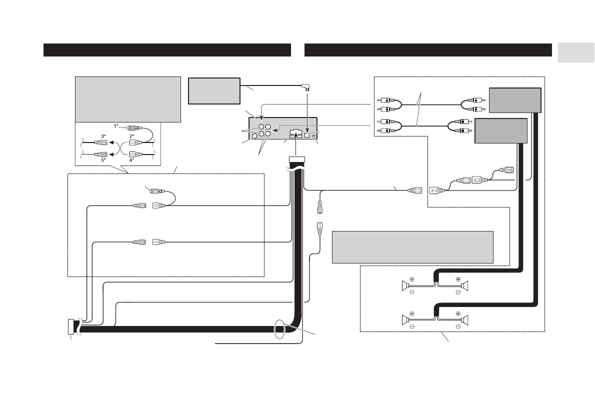
Установка аппарата
Аппарат соответствует новым цветам проводов.
Примечание
В зависимости от типа автомобиля функ-
ции проводов 3* и 5* могут быть разны-
ми. В таком случае обязательно соеди-
няйте 2* с 5* и 4* с 3*.
Данный аппарат
Задний выход
Гнездо
предо-
хранителя
Разъем антенны
Соедините про-
вода одинаково-
го цвета друг с
другом.
Крышка (1*)
Когда разъем не использует-
ся, не снимайте крышку.
Желтый (3*)
Резервный
(или аксессуары)
Желтый (2*)
К клемме, которая всегда находится под
напряжением независимо от положения
замка зажигания.
Красный (5*)
Аксессуары
(или резервный)
Красный (4*)
К клемме, управляемой ВКЛЮ-
ЧЕНИЕМ/ВЫКЛЮЧЕНИЕМ замка
зажигания (12 В пост. тока)
Черный (заземление)
На массу (к металлическому корпусу автомобиля)
Разъем стандарта ISO
Примечание
В некоторых автомобилях разъем стандарта ISO мо-
жет быть разделен на два. В таком случае подклю-
чайте к обоим разъемам.
Провода АС
Белый:
(+) фронтальной левой АС
Бело-черный:
(-) фронтальной левой АС
Серый:
(+) фронтальной правой АС
Серо-черный:
(-) фронтальной правой АС
Зеленый:
(+) тыловой левой АС
Зелено-черный:
(-) тыловой левой АС
Фиолетовый:
(+) тыловой правой АС
Фиолетово-черный: (-) тыловой правой АС
Выполните эти соединения в случае использо-
вания дополнительного усилителя.
Тыловая АС
Тыловая АС
Фронтальная АС
Левый канал
Правый канал
Фронтальная АС
Распределение штыревых контактов разъема ISO будет раз-
ным в зависимости от типа автомобиля. Соединяйте 6* и 7*,
когда штыревой контакт 5 относится к управлению антенной.
В автомобиле другого типа никогда не соединяйте 6* и 7*.
Сине-белый (6*)
Сине-белый (7*)
К разъему релейного управления автоматичес-
кой антенной (макс. 300 мА, 12 В пост. тока).
Дистанционное управления
системой
Сине-белый
К разъему управления системой на усилителе мощности
(макс. 300 мА, 12 В пост. тока).
Разъем для кабельного дистанционного управления
Пожалуйста, смотрите Инструкцию к кабельному дистан-
ционному управлению (продается отдельно).
Усилитель мощности
(продается отдельно)
Усилитель мощности
(продается отдельно)
Вход шины IP-BUS (синий)
Кабель шины IP-BUS
Соединительные кабели с штекерами
RCA (продаются отдельно)
Многодисковый CD-
чейнджер (продает-
ся отдельно)
Желто-черный
Если Вы пользуетесь сотовым телефоном, то подключи-
тесь через провод функции «Audio Mute» [Отключение зву-
ка аудиосистемы] на сотовом телефоне. Если не пользуе-
тесь, оставьте провод «Audio Mute» свободным от
соединений.
Фронтальный выход