Магнитолы Pioneer DEH-P3500MP - инструкция пользователя по применению, эксплуатации и установке на русском языке. Мы надеемся, она поможет вам решить возникшие у вас вопросы при эксплуатации техники.
Если остались вопросы, задайте их в комментариях после инструкции.
"Загружаем инструкцию", означает, что нужно подождать пока файл загрузится и можно будет его читать онлайн. Некоторые инструкции очень большие и время их появления зависит от вашей скорости интернета.

7
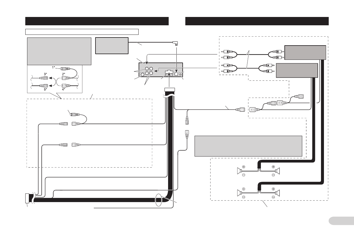
Установка
Проводка этого устройства окрашена в соответствии с новым стандартом.
Примечание:
В зависимости от типа автомобиля, фун-
кции 3* и 5* могут различаться. В этом
случае подключите 2* к 5*, а 4* к 3*.
Проигрыватель
Малти КД (прода-
ется отдельно)
Кабель IP-BUS
Это устройство
Тыловой выход
Гнездо антенны
Предохра-
нитель
Подключите контакты одного
цвета друг к другу.
Колпак (1*)
Если этот разъем не
используется, не уда-
ляйте колпак.
Фронтальный
выход
Желтый (3*)
Резерв (или До-
полнительно)
Желтый (2*)
К разъему, на который питание подается постоянно,
независимо от положения ключа зажигания.
Красный (5*)
Дополнительно
(или Резерв)
Красный (4*)
К электрическому разъему, управляемому ключом
зажигания (12 В постоянного тока) включение/вык-
лючение.
Черный (земля)
К металлическому кузову автомобиля.
Разъем ISO
Примечание:
В некоторых автомоби-
лях разъем ISO может
быть разделен надвое.
В этом случае подклю-
чите оба разъема.
Желтый/черный
Если Вы пользуетесь сотовым телефоном, подключите его к
контакту Audio Mute (приглушение звука) на сотовом телефоне.
Если Вы не используете сотовый телефон, не подключайте
контакт Audio Mute.
Соединительные кабели с контактными
штекерами RCA (продаются отдельно).
Усилитель мощности
(продается отдельно)
Усилитель мощности
(продается отдельно)
Вход IP-BUS (синий)
Гнездо для подключения пульта дистан-
ционного управления. Пожалуйста, озна-
комьтесь с руководством для пульта ди-
станционного управления (продается от-
дельно).
Синий/белый
К разъему управления автономной антенны.
(Максимум 300 мА 12 В постоянного тока.)
Дистанционное управление системой
Синий/белый (7*)
К разъему управления автономной
антенны. (Максимум 300 мА 12 В
постоянного тока.)
Синий/белый (6*)
Расположение контактов разъема ISO различается в зависимости
от типа автомобиля. Соедините 6* и 7*, если Контакт 5 служит для
управления антенной. В автомобиле другого типа никогда не соеди-
няйте 6* и 7*.
Фронтальный
громкогово-
ритель
Фронтальный
громкоговоритель
Левый
Правый
Тыловой гром-
коговоритель
Тыловой гром-
коговоритель
Контакты громкоговорителей
Белый: Фронтальный левый 
ª
Белый/черный: Фронтальный левый
·
Серый: Фронтальный правый
ª
Серый/черный: Фронтальный правый
·
Зеленый: Тыловой левый
ª
Зеленый/Черный: Тыловой левый
·
Фиолетовый: Тыловой правый
ª
Фиолетовый/черный: Тыловой правый
·
Используйте эту схему для подключе-
ния, если Вы имеете дополнительный
усилитель (продается отдельно).
 
 
 
 
 
 
 
 
 
 
 
 
 
 
 
 
 
 
 
 
 
 
 
 
 
 
 
 
 
 
 











