Магнитолы Pioneer AVH-160DVD - инструкция пользователя по применению, эксплуатации и установке на русском языке. Мы надеемся, она поможет вам решить возникшие у вас вопросы при эксплуатации техники.
Если остались вопросы, задайте их в комментариях после инструкции.
"Загружаем инструкцию", означает, что нужно подождать пока файл загрузится и можно будет его читать онлайн. Некоторые инструкции очень большие и время их появления зависит от вашей скорости интернета.

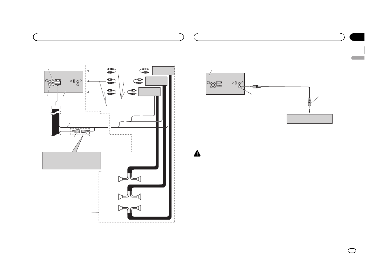
При подключении к усилителю мощности
(
продается отдельно
)
Синий/белый
Подключите к клемме системы
контроля усилителя мощности
(макс. 300 мА 12 В пост. ток).
Синий/белый (6*)
Подключите к клемме управления
реле автомобильной антенны
(макс. 300 мА 12 В пост. ток).
Расположение штекера разъема ISO на различных
автомобилях может отличаться.
Если штекер 5 предназначен для управления
антенной, подсоедините 5* к 6*. На других
автомобилях подключать 5* к 6* запрещается.
Синий/белый (5*)
Соедините с кабелями RCA
(продаются отдельно)
Передний
динамик
Выполните данные подключения, когда
используется усилитель, который не
входит в состав обязательного
оборудования.
Система дистанционного
управления
Задний
динамик
Задний
динамик
Левый
Правый
Передний
динамик
Усилитель мощности
(продается отдельно)
Усилитель мощности
(продается отдельно)
Усилитель мощности
(продается отдельно)
Низкочастотный
динамик
Низкочастотный
динамик
К заднему
выходу
К переднему
выходу
К выходу
низкочастот
ного
динамика
Данное устройство
Задний выход/Выход
низкочастотного динамика
Передний
выход
Выберите кабель согласно настройке
предварительного выхода.
При подключении дисплея
Данное
устройство
Выход заднего
монитора (
V OUT
)
К видео-вводу
Дисплей с входными разъемами
типа RCA (продается отдельно)
Задний видеовыход данного устройства слу
-
жит для подключения дисплея
,
предназна
-
ченного для просмотра
DVD
и т
.
п
.
пассажирами на задних сиденьях
.
ПРЕДУПРЕЖДЕНИЕ
Запрещается устанавливать задний дисплей
в местах
,
где он может быть виден водителю
во время движения
.
Ру
сский
Подключение
31
Раздел
Подключение
Ru
16
Содержание
- 3 ВНИМАНИЕ; Pioneer CarStereo-Pass; ЛАЗЕРНЫЙ ПРОДУКТ КЛАСС 1; При возникновении проблем; производителя или с ближайшим; Перед
- 4 Основное устройство; a b; USB; Только для; Пульт дистанционного управления; Использование данного устройства
- 5 Индикация на дисплее; b d; Установочное меню; Появится надпись; Использование
- 6 YES; Примечания; Меню; SRC; Основные операции; Важно
- 7 Примечание; Радиоприемник; SEEK
- 8 Переключение дисплея; Использование функций; Список; PTY; Настройка функций; FUNCTION; BSM
- 9 Подключение по протоколу
- 11 Функции кнопки
- 12 Поиск композиции
- 14 Для выбора функции поворачивайте; Для пользователей
- 15 iPhone
- 16 Bluetooth; Настройки для громкой связи; Сохранение; Исполь; на стр; MISSED
- 17 Использование менюсоединения
- 19 Использование менютелефона; Нажмите
- 20 Выберите; PHONE FUNC; аудио
- 22 AUDIO; FADER
- 23 Менюсистемы; SYSTEM; INFO DISPLAY
- 25 Выбор цвета подсветки; Менюфункции подсветки; ILLUMI
- 26 Настройка цвета подсветки; Информация о
- 27 Стартовое меню
- 28 Меню си
- 29 Сообщения об ошибках; Общие; AMP ERROR; Дополнительная; Дополнительная информация
- 33 WMA
- 34 Поддержка; Pioneer
- 35 Пример иерархии; Диск; Профили
- 37 Серийный номер
- 38 Технические характеристики
- 40 EW












