Магнитолы Panasonic CQ-C8803N - инструкция пользователя по применению, эксплуатации и установке на русском языке. Мы надеемся, она поможет вам решить возникшие у вас вопросы при эксплуатации техники.
Если остались вопросы, задайте их в комментариях после инструкции.
"Загружаем инструкцию", означает, что нужно подождать пока файл загрузится и можно будет его читать онлайн. Некоторые инструкции очень большие и время их появления зависит от вашей скорости интернета.

ACC
BATTERY 15A
(
❈
)
(
❈
)
(
❈
)
(
❈
)
(
❈
)
(
❈
)
ACC
BATTERY 15A
ACC
BATTERY 15A
L
R
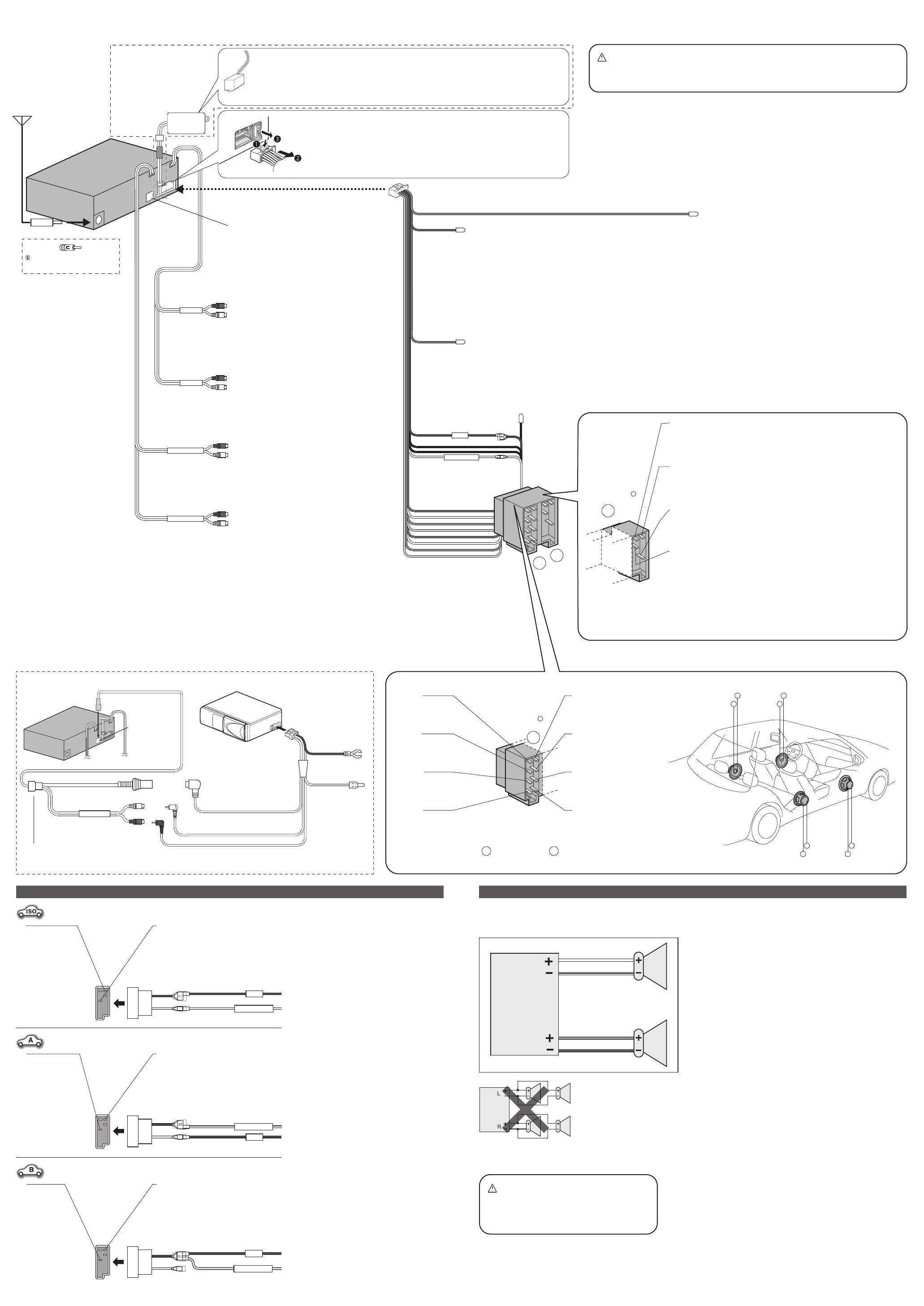
ìÍÂÔÎfl˛Ú ÔÂÓ·‡ÁÓ‚‡ÚÂθ ‚ËÌÚ‡ÏË Ë Ú.Ô.
é·ÂÒÔ˜˂‡˛Ú ÌÂÍÓÚÓÓ ‡ÒÒÚÓflÌË ÏÂÊ‰Û ¯ÌÛ‡ÏË RCA Ë ‡ÌÚÂÌÌ˚Ï ‚‚Ó‰ÓÏ.
èÂÓ·‡ÁÓ‚‡ÚÂθ ÔÓÒÚÓflÌÌÓ„Ó
ÚÓ͇ ‚ ÔÓÒÚÓflÌÌ˚È
CX-DP880N
CQ-C8803N
èËÏ ÔÓ‚˚¯ÂÌËfl ÙÛÌ͈ËË ÒËÒÚÂÏ˚: ëÓ‰ËÌÂÌËÂ Ò CD-˜ÂÈ̉ÂÊÓÏ
CA-CC30N
(ÔÓ ÓÔˆËË)
(ÔÓ ÓÔˆËË)
(ã‚.)
(ÅÂÎ˚È)
òÌÛ DIN
òÌÛ RCA
á‡ÁÂÏÎfl˛˘ËÈ
ÔÓ‚Ó‰
ŇڇÂÈÌ˚È
ÔÓ‚Ó‰
äÓÌ‚ÂÒËÓÌÌ˚È Í‡·Âθ ‰Îfl DVD/CD-˜ÂÈ̉ʇ.
ê‡Á˙ÂÏ ‰Îfl
‡Ò¯ËÂÌËfl
ÒËÒÚÂÏ˚
CHANGER IN
(臂.)
(ä‡ÒÌ˚È)
PRE-OUT REAR
PRE-OUT FRONT
AUX1-IN
S.W-OUT
ACC
BATTERY 15A
A
A5
A
B
ê‡Á˙ÂÏ ÔÓ àëé
A
+
B7
-
B8
+
B1
-
B2
+
B3
-
B4
+
B5
-
B6
+
-
B
B
B7 :
ᇉÌËÈ Î‚˚È +
(áÂÎÂÌ˚È)
B5 :
è‰ÌËÈ Î‚˚È +
(ÅÂÎ˚È)
B3 :
è‰ÌËÈ Ô‡‚˚È + (ëÂ˚È)
B1 :
ᇉÌËÈ Ô‡‚˚È + (îËÓÎÂÚÓ‚˚È)
B2 :
ᇉÌËÈ Ô‡‚˚È – (îËÓÎÂÚÓ‚˚È ÔÓ‚Ó‰ Ò ˜ÂÌÓÈ ÔÓÎÓÒÍÓÈ)
B4 :
è‰ÌËÈ Ô‡‚˚È –
(ëÂ˚È ÔÓ‚Ó‰ Ò ˜ÂÌÓÈ ÔÓÎÓÒÍÓÈ)
B6 :
è‰ÌËÈ Î‚˚È – (ÅÂÎ˚È ÔÓ‚Ó‰ Ò ˜ÂÌÓÈ ÔÓÎÓÒÍÓÈ)
ê‡Á˙ÂÏ ÔÓ àëé
B8 :
ᇉÌËÈ Î‚˚È – (áÂÎÂÌ˚È ÔÓ‚Ó‰ Ò ˜ÂÌÓÈ ÔÓÎÓÒÍÓÈ)
åÓÌÚ‡Ê ˝ÎÂÍÚÓÔÓ‚Ó‰ÓÍ
ÄÌÚÂÌ̇
ê‡Á˙ÂÏ ‰Îfl ‡Ò¯ËÂÌËfl ÒËÒÚÂÏ˚
C1 :
C3 :
(äÓ˘Ì‚˚È ÔÓ‚Ó‰ Ò ˜ÂÌÓÈ ÔÓÎÓÒÍÓÈ)
Ç˚‚Ó‰ÌÓÈ ÔÓ‚Ó‰ ‚̯ÌÂ„Ó ‰ËÒڇ̈ËÓÌÌÓ„Ó ÛÔ‡‚ÎÂÌËfl
Ç ÒÎÛ˜‡Â ËÒÔÓθÁÓ‚‡ÌËfl ‚̯ÌÂ„Ó ‰ËÒڇ̈ËÓÌÌÓ„Ó ÛÔ‡‚ÎÂÌËfl, ËÌÓ„Ó, ˜ÂÏ Ï‡ÍË
«Panasonic», ÒΉÛÂÚ Ô‰ ÔÓ‰Íβ˜ÂÌËÂÏ Ó·‡˘‡Ú¸Òfl Í ËÁ„ÓÚÓ‚ËÚÂβ ÔÓ‰Û͈ËË.
C4 :
(ëËÌËÈ ÔÓ‚Ó‰ Ò ·ÂÎÓÈ ÔÓÎÓÒÍÓÈ)
ëËÎÓ‚ÓÈ ÔÓ‚Ó‰ ÂÎÂÈÌÓ„Ó ÛÔ‡‚ÎÂÌËfl ÛÒËÎËÚÂÎÂÏ
ä ÛÒËÎËÚÂβ ÏÓ˘ÌÓÒÚË «Panasonic». (å‡ÍÒ.100 mÄ) (Ò ÒËÌıÓÌËÁ‡ˆËÂÈ ÒÓ ‚Íβ˜ÂÌËÂÏ/ÓÚÍβ˜ÂÌËÂÏ ÔËÚ‡ÌËfl ÛÒËÎËÚÂÎfl)
A7 :
A8 :
A4 :
è·‚ÍËÈ Ô‰Óı‡ÌËÚÂθ (̇ 15 Ä)
ᇠÁ‡ÏÂÌÓÈ Ô·‚ÍÓ„Ó Ô‰Óı‡ÌËÚÂÎfl ÒΉÛÂÚ Ó·‡˘‡Ú¸Òfl Í
·ÎËʇȯÂÏÛ ‡‚ÚÓËÁÓ‚‡ÌÌÓÏÛ ˆÂÌÚÛ ÚÂıÓ·ÒÎÛÊË‚‡ÌËfl «Panasonic».
çÂθÁfl Ò‡ÏÓÏÛ Ô˚Ú‡Ú¸Òfl Á‡ÏÂÌËÚ¸ Ô·‚ÍËÈ Ô‰Óı‡ÌËÚÂθ.
ÇÌËχÌËÂ
ÇÓ ËÁ·ÂʇÌË ÔÓ‚ÂʉÂÌËfl ÔË·Ó‡ Ì ÒΉÛÂÚ ÔÓ‰ÒÓ‰ÂÌËflÚ¸ ÒËÎÓ‚ÓÈ ‡Á˙ÂÏ ‰Ó ÔÓÎÌÓ„Ó
Á‡‚¯ÂÌËfl ÏÓÌڇʇ ˝ÎÂÍÚÓÔÓ‚Ó‰ÓÍ.
ÄÌÚÂÌÌ˚È ‡‰‡ÔÚ ÔÓ ISO
(ÂÒÎË Ú·ÛÂÚÒfl)
ê‡Á˙ÂÏ ‰Îfl ‚˚ıÓ‰‡ Ò‡·‚ÛÙ‡ (òÌÛ ‚˚ıÓ‰‡ Ò‡·‚ÛÙ‡
(ÏÓÌÓÙÓÌ˘ÂÒÍËÈ))
èÓ‰ÒÓ‰ËÌfl˛Ú ¯ÌÛ RCA ‚̯ÌÂ„Ó ÛÒËÎËÚÂÎfl.
(臂.)
(ä‡ÒÌ˚È)
(ã‚.)
(ÅÂÎ˚È)
(臂.)
(ä‡ÒÌ˚È)
(ã‚.)
(ÅÂÎ˚È)
(臂.)
(ä‡ÒÌ˚È)
(ã‚.)
(ÅÂÎ˚È)
(臂.)
(ä‡ÒÌ˚È)
(ã‚.)
(ÅÂÎ˚È)
ÉÌÂÁ‰Ó ‰Îfl ÔÓ‰Íβ˜ÂÌËfl ‚˚ıÓ‰ÌÓ„Ó Í‡·ÂÎfl Ô‰ÛÒËÎËÚÂÎfl (Á‡‰ÌÂÂ)
ê‡Á˙ÂÏ AUX-‚ıÓ‰‡
ÉÌÂÁ‰Ó ‰Îfl ÔÓ‰Íβ˜ÂÌËfl ‚˚ıÓ‰ÌÓ„Ó Í‡·ÂÎfl Ô‰ÛÒËÎËÚÂÎfl (Ô‰ÌÂÂ)
Ç̯ÌËÈ ‚˚‚Ó‰ÌÓÈ ÔÓ‚Ó‰ ‰Îfl ÔË„ÎÛ¯ÂÌËfl Á‚Û͇
ä ‚˚‚Ó‰Û Navi Mute ‡‚ÚÓÏÓ·ËθÌÓÈ Ì‡‚Ë„‡ˆËÓÌÌÓÈ ÒËÒÚÂÏ˚ «Panasonic»
ËÎË ‚˚‚Ó‰Û ‰Îfl ÔË„ÎÛ¯ÂÌËfl Á‚Û͇ ‰Îfl ‡‚ÚÓÏÓ·ËθÌÓ„Ó ÚÂÎÂÙÓ̇.
(é‡ÌÊ‚˚È)
A7 :
ëËÎÓ‚ÓÈ ‚˚‚Ó‰ÌÓÈ ÔÓ‚Ó‰ (Äëë ËÎË IGN) ä ÔËÚ‡Ì˲ Äëë, +12 V ÔÓÒÚ.Ú.
A8 :
á‡ÁÂÏÎfl˛˘ËÈ ÔÓ‚Ó‰ä ˜ËÒÚÓÈ, ӷ̇ÊÂÌÌÓÈ ÏÂÚ‡Î΢ÂÒÍÓÈ ˜‡ÒÚË ‡‚ÚÓÏÓ·ËθÌÓ„Ó ¯‡ÒÒË.
A4 :
Ç˚‚Ó‰ ·‡Ú‡ÂËä ‡‚ÚÓÏÓ·ËθÌÓÈ ·‡Ú‡ÂÂ, ÌÂÔÂ˚‚Ì. +12 V ÔÓÒÚ.Ú.
A5 :
(ä‡ÒÌ˚È)
(óÂÌ˚È)
(ÜÂÎÚ˚È)
Ç˚‚Ó‰ÌÓÈ ÔÓ‚Ó‰ ÂÎÂÈÌÓ„Ó ÛÔ‡‚ÎÂÌËfl ‡ÌÚÂÌÌÓÈ Ò ÏÓÚÓÌ˚Ï Ô˂ӉÓÏ
ä ‡ÌÚÂÌÌÂ Ò ÏÓÚÓÌ˚Ï Ô˂ӉÓÏ. (å‡ÍÒ.100 mÄ) (ùÚÓÚ ‚˚‚Ó‰ÌÓÈ ÔÓ‚Ó‰ Ì Ô‰̇Á̇˜ÂÌ ‰Îfl
ÔËÏÂÌÂÌËfl Ò ‡ÌÚÂÌÌÓÈ Ò ÏÓÚÓÌ˚Ï Ô˂ӉÓÏ, ‚Íβ˜‡ÂÏÓÈ ÔÂÂÍβ˜‡ÚÂÎÂÏ)
(ëËÌËÈ)
A7
A4
A4
A7
A4
A7
ëËÎÓ‚ÓÈ ‡Á˙ÂÏ
åÓÌÚ‡Ê ˝ÎÂÍÚÓÔÓ‚Ó‰ÓÍ „ÓÏÍÓ„Ó‚ÓËÚÂÎÂÈ
ÇÌËχÌËÂ
●
çÂθÁfl ÔÓ‰ÒÓ‰ËÌflÚ¸ ‰‚‡ Ë ·ÓΠ„ÓÏÍÓ„Ó‚ÓËÚÂÎfl Í Ó‰ÌÓÏÛ
̇·ÓÛ ‚˚‚Ó‰Ì˚ı ÔÓ‚Ó‰Ó‚ „ÓÏÍÓ„Ó‚ÓËÚÂÎfl. (Á‡ ËÒÍβ˜ÂÌËÂÏ
ÒÎÛ˜‡fl ÔÓ‰ÒÓ‰ËÌÂÌËfl Í „ÓÏÍÓ„Ó‚ÓËÚÂβ ‰Îfl
‚ÓÒÔÓËÁ‚‰ÂÌËfl ‚ÂıÌËı ˜‡ÒÚÓÚ)
ëڇ̉‡Ú ISé
èËÚ‡ÌË 12 V {B} IGN ËÎË
ACC
ê‡Á˙ÂÏ ÒÓ ÒÚÓÓÌ˚ ‡‚ÚÓÏÓ·ËÎfl
ê‡Á˙ÂÏ ÒÓ ÒÚÓÓÌ˚ ‡‚ÚÓÏÓ·ËÎfl
ê‡Á˙ÂÏ ÒÓ ÒÚÓÓÌ˚ ‡‚ÚÓÏÓ·ËÎfl
12 V {B} ·‡Ú‡ÂË (Ò ÌÂÔÂ˚‚Ì˚Ï ÔËÚ‡ÌËÂÏ)
Ä‚ÚÓÏÓ·Ëθ íËÔ Ä
Ä‚ÚÓÏÓ·Ëθ íËÔ B
èËÚ‡ÌË 12 V {B} IGN ËÎË
ACC
12 V {B} ·‡Ú‡ÂË (Ò ÌÂÔÂ˚‚Ì˚Ï ÔËÚ‡ÌËÂÏ)
ÅÂÁ ÒÓ‰ËÌÂÌËfl
12 V {B} ·‡Ú‡ÂË (Ò ÌÂÔÂ˚‚Ì˚Ï ÔËÚ‡ÌËÂÏ)
●
ê‡ÒÔÓÎÓÊÂÌË ÍÓÌÚ‡ÍÚÓ‚ (¯Ú˚¸ÍÓ‚) ̇ ÒËÎÓ‚ÓÏ ‡Á˙ÂÏÂ
ÒÓÓÚ‚ÂÚÒÚ‚ÛÂÚ Òڇ̉‡ÚÛ ISé.
●
ëΉÛÂÚ ÔÓ‚ÂËÚ¸ Ë Û·Â‰ËÚ¸Òfl, ˜ÚÓ ‡ÒÔÓÎÓÊÂÌË ÍÓÌÚ‡ÍÚÓ‚
(¯Ú˚¸ÍÓ‚) ̇ ÒËÎÓ‚ÓÏ ‡Á˙ÂÏ ‚ LJ¯ÂÏ ‡‚ÚÓÏÓ·ËÎÂ
ÒÓÓÚ‚ÂÚÒÚ‚ÛÂÚ Òڇ̉‡ÚÛ ISé.
●
ÑÎfl ‡‚ÚÓÏÓ·ËÎÂÈ íËÔ‡ Ä Ë íËÔ‡ Ç ÒΉÛÂÚ ÔÂÂÏÂÌËÚ¸ ͇ÒÌÛ˛
Ë ÊÂÎÚÛ˛ ÔÓ‚Ó‰ÍË Ú‡Í, Í‡Í ÔÓ͇Á‡ÌÓ Ì‡ ËÒ. ÌËÊÂ.
●
èÓ ÓÍÓ̘‡ÌËË ÏÓÌڇʇ ÔÓ‚Ó‰ÓÍ ÒΉÛÂÚ ËÁÓÎËÓ‚‡Ú¸ Û˜‡ÒÚÍË,
Ó·ÓÁ̇˜ÂÌÌ˚ Á̇ÍÓÏ (
❈
), ËÁÓÎflˆËÓÌÌÓÈ ÎÂÌÚÓÈ.
èËϘ‡ÌËÂ:
ÑÎfl ‡‚ÚÓÏÓ·ËÎÂÈ ËÌ˚ı ÚËÔÓ‚, ˜ÂÏ Ä Ë Ç, ÒΉÛÂÚ
ÍÓÌÒÛθÚËÓ‚‡Ú¸Òfl Ò ÏÂÒÚÌ˚Ï Ï‡„‡ÁËÌÓÏ ËÎË ‰ËÎÂÓÏ
ÔÓ ÔÓ‰‡Ê ‡‚ÚÓÏÓ·ËÎÂÈ.
åÂ˚ Ô‰ÓÒÚÓÓÊÌÓÒÚË (ÔÓ ‡Á˙ÂÏÛ ÔÓ ISé)
åÓÌÚËÛ˛Ú ÔÓ‚Ó‰ÍË Ú‡Í, Í‡Í ÔÓ͇Á‡ÌÓ Ì‡ ËÒ. ÌËÊÂ.
●
ëΉÛÂÚ ÔËÏÂÌflÚ¸ ÚÓθÍÓ ÌÂÁ‡ÁÂÏÎÂÌÌ˚ „ÓÏÍÓ„Ó‚ÓËÚÂÎË.
ÑÓÔÛÒ͇ÂÏ˚È ‚ıÓ‰: 70 W {ÇÚ} ËÎË ·ÓÎÂÂ
àÏÔ‰‡ÌÒ: éÚ 4 – 8
Ω
{éÏ}
●
ê‡ÒÒÚÓflÌË ÏÂÊ‰Û „ÓÏÍÓ„Ó‚ÓËÚÂÎflÏË Ë ÛÒËÎËÚÂÎÂÏ: 30 cm ËÎË ·ÓÎÂÂ
●
ç ÒΉÛÂÚ ÔËÏÂÌflÚ¸ ÚÂıÔÓ‚Ó‰ÌÛ˛ „ÓÏÍÓ„Ó‚ÓËÚÂθÌÛ˛ ÒËÒÚÂÏÛ,
Ëϲ˘Û˛ Ó·˘ËÈ Á‡ÁÂÏÎfl˛˘ËÈ ÔÓ‚Ó‰.












