Магнитолы Mystery MMTD-9121 - инструкция пользователя по применению, эксплуатации и установке на русском языке. Мы надеемся, она поможет вам решить возникшие у вас вопросы при эксплуатации техники.
Если остались вопросы, задайте их в комментариях после инструкции.
"Загружаем инструкцию", означает, что нужно подождать пока файл загрузится и можно будет его читать онлайн. Некоторые инструкции очень большие и время их появления зависит от вашей скорости интернета.
Загружаем инструкцию

-13-
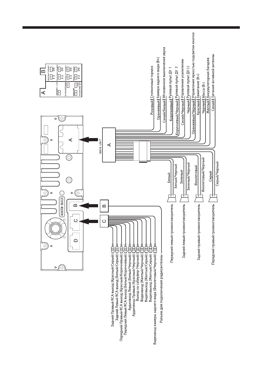
РУКОВОДСТВО ПО ЭКСПЛУАТАЦИИ
Содержание
- 2 РУКОВОДСТВО ПО ЭКСПЛУАТАЦИИ; СОДЕРЖАНИЕ
- 3 МЕРы ПРЕДОСТОРОЖНОСТИ
- 4 Очистка передней панели и ЖК-экрана
- 5 ИНФОРМАЦИЯ О ДИСКАХ
- 6 Региональная защита
- 8 a) В связи с постоянным совершенство-
- 9 УПРАВЛЕНИЕ МР3 ВОСПРОИЗВЕДЕНИЕМ; Неподдерживаемые диски:
- 10 - диски диаметром 12 см, на которых для
- 11 УСТАНОВКА
- 12 Комплектация
- 14 Кнопки управления на передней панели
- 15 ПУЛЬТ ДУ
- 16 Замена батареек в пульте ДУ.
- 18 МЕНЮ ОСНОВНыХ НАСТРОЕК; в меню основных настроек:
- 20 Настройка рулевого пульта ДУ
- 23 Настройка тембра низких частот
- 24 ОСНОВНыЕ НЕПОЛАДКИ И СПОСОБы ИХ УСТРАНЕНИЯ; Неисправность
- 25 DVD проигрыватель
- 26 ТЕХНИЧЕСКАЯ ПОДДЕРЖКА












