Магнитолы Mystery MDD-7120S - инструкция пользователя по применению, эксплуатации и установке на русском языке. Мы надеемся, она поможет вам решить возникшие у вас вопросы при эксплуатации техники.
Если остались вопросы, задайте их в комментариях после инструкции.
"Загружаем инструкцию", означает, что нужно подождать пока файл загрузится и можно будет его читать онлайн. Некоторые инструкции очень большие и время их появления зависит от вашей скорости интернета.
Загружаем инструкцию

-8-
РУКОВОДСТВО ПО ЭКСПЛУАТАЦИИ
Содержание
- 2 РУКОВОДСТВО ПО ЭКСПЛУАТАЦИИ; СОДЕРЖАНИЕ
- 3 МЕРы ПРЕДОСТОРОЖНОСТИ
- 4 Очистка передней панели и ЖК-экрана
- 5 УПРАВЛЕНИЕ МР3 ВОСПРОИЗВЕДЕНИЕМ
- 6 УСТАНОВКА
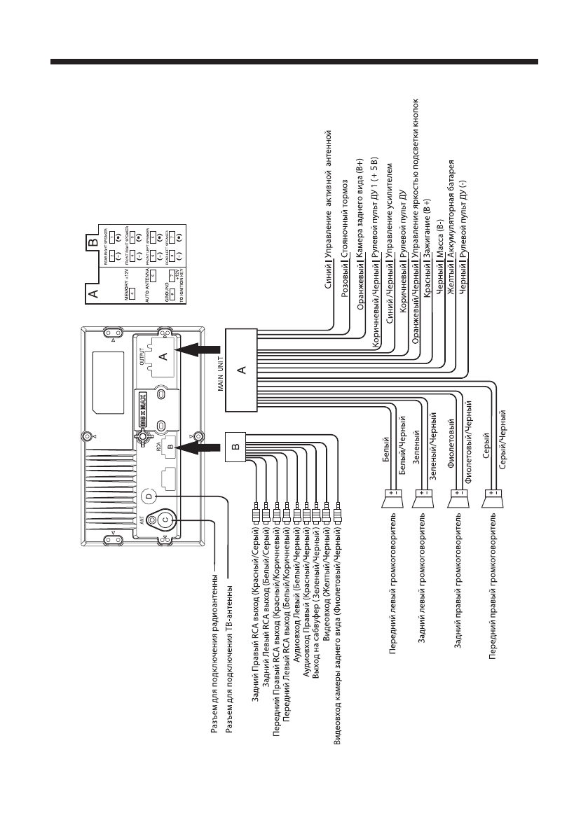
- 7 СОЕДИНЕНИЯ; Стояночный тормоз
- 9 Кнопки управления на передней панели
- 10 ПУЛЬТ ДУ
- 11 Замена батареек в пульте ДУ.
- 12 Нажмите и удерживайте в течение
- 13 Список файлов в режиме SD/USB
- 14 для входа в; МЕНЮ НАСТРОЙКИ РУЛЕВОГО ПУЛЬТА
- 15 Схема рулевого пульта ДУ; Нажимайте на значки [
- 16 МЕНЮ СИСТЕМНыХ НАСТРОЕК
- 17 Общие настройки
- 18 Увеличение уровня громкости
- 19 ОСНОВНыЕ НЕПОЛАДКИ И СПОСОБы ИХ УСТРАНЕНИЯ; Неисправность
- 20 ТЕХНИЧЕСКИЕ ХАРАКТЕРИСТИКИ
- 21 ТЕХНИЧЕСКАЯ ПОДДЕРЖКА












