Магнитолы LG LDF900UR - инструкция пользователя по применению, эксплуатации и установке на русском языке. Мы надеемся, она поможет вам решить возникшие у вас вопросы при эксплуатации техники.
Если остались вопросы, задайте их в комментариях после инструкции.
"Загружаем инструкцию", означает, что нужно подождать пока файл загрузится и можно будет его читать онлайн. Некоторые инструкции очень большие и время их появления зависит от вашей скорости интернета.

15
Установка
3
Установка
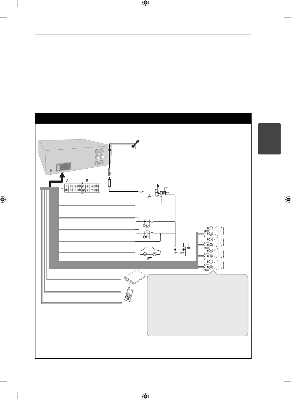
Подсоединение
Подключение в автомобиле
Перед установкой проверьте, что переключатель находится в положение ВЫКЛ и удалите
клемму с батареи машины. Чтобы не произошло короткого замыкания.
Подсоединение 1
A
F
Стояночный тормоз (голубой)
A
D
Выкл. Звука (оранжевый)
A
C
Подключение пульта
(голубой/белый)
A
E
Земля (черный)
A
A
Батарея (желтый)
A
B
Зажигание (красный)
A
G
регулятор света (розовый)
A
H
телескопическая антенна с
электроприводом (голубой)
телескопическая антенна с
электроприводом
Управляющее реле
B
A
Фиолетовая/черная полоса: сзади
справа
-
B
B
Фиолетовый: сзади справа +
B
C
Серая/черная полоса: спереди справа -
B
D
Серый: спереди справа +
B
E
Зеленая/черная полоса: сзади слева -
B
F
Зеленый: сзади слева +
B
G
Белая/черная полоса: спереди слева -
B
H
Белый: спереди слева +
Содержание
- 2 ОСТОРОЖНО; Информация по технике
- 4 Содержание
- 5 Эксплуатация
- 6 Подготовка; Введение; О дисплейном символе; Перезагрузка устройства
- 7 Требования к подключаемым
- 8 Воспроизводимые диски; Авторские права
- 9 Передняя панель
- 10 Пульт дистанционного управления
- 11 О съемной; Присоединение контрольной; Установка
- 12 Отсоедините контрольную
- 13 Удаление существующего
- 14 Установка батареек
- 15 Подсоединение; Подключение в автомобиле
- 16 Подключение к дополнительному оборудованию
- 17 Регулировка общих; Кнопки настройки функций MENU
- 19 ЭКРАН; Свет
- 21 Основные операции; Воспроизведение различных
- 22 Другие действия
- 23 Быстрый поиск; Использование меню
- 24 Строка поиска по времени
- 25 Просмотр фотографий; Прослушивание
- 26 Сохранение нужных частот; Прослушивание сохраненных
- 27 Просмотр фильмов; Предупреждение перепада
- 28 Запись на USB с
- 29 Рекомендации по; Техническое обслуживание
- 30 Поиск и устранение неисправностей
- 32 Технические
- 33 Зарегистрированные торговые марки и












