Магнитолы Kenwood Z920DVD - инструкция пользователя по применению, эксплуатации и установке на русском языке. Мы надеемся, она поможет вам решить возникшие у вас вопросы при эксплуатации техники.
Если остались вопросы, задайте их в комментариях после инструкции.
"Загружаем инструкцию", означает, что нужно подождать пока файл загрузится и можно будет его читать онлайн. Некоторые инструкции очень большие и время их появления зависит от вашей скорости интернета.

10
5 5
Îñíîâíûå ôóíêöèè
Ïèòàíèå
 ê ë þ ÷ å í è å ï è ò à í è ÿ :
Íàæìèòå êíîïêó SRC (èñòî÷íèê).
ÇÀÌÅ×ÀÍÈÅ
Âêëþ÷èòå ïèòàíèå äî çàâåðøåíèÿ ñëåäóþùèõ
ïðîöåäóð.
 û ê ë þ ÷ å í è å ï è ò à í è ÿ :
Ïîäåðæèòå êíîïêó PWR OFF â íàæàòîì ñî-
ñòîÿíèè â òå÷åíèå îäíîé èëè íåñêîëüêèõ
ñåêóíä.
ÇÀÌÅ×ÀÍÈÅ
Ñîñòîÿíèå ôóíêöèè êîäà çàùèòû îòîáðàæàåò-
ñÿ êàæäûé ðàç ïðè âêëþ÷åíèè ïèòàíèÿ.
«CODE ON»: Êîä çàùèòû áûë çàðåãèñòðèðîâàí
«CODE OFF»: Êîä çàùèòû íå áûë çàðåãèñòðèðî-
âàí
à ð î ì ê î ñ ò ü
Ó â å ë è ÷ å í è å ã ð î ì ê î ñ ò è :
Äëÿ óâåëè÷åíèÿ ãðîìêîñòè íàæèìàéòå êíîï-
êó ñî ñòðåëêîé ââåðõ.
Ó ì å í ü ø å í è å ã ð î ì ê î ñ ò è :
Äëÿ óìåíüøåíèÿ ãðîìêîñòè íàæèìàéòå êíîï-
êó ñî ñòðåëêîé âíèç.
Àòòåíþàòîð
Ý ò à ô ó í ê ö è ÿ ï î ç â î ë ÿ å ò â à ì á û ñ ò ð î
óìåíüøèòü ãðîìêîñòü çâó÷àíèÿ.
Âêëþ÷åíèå è âûêëþ÷åíèå àòòåíþàòî-
ð à :
×òîáû âêëþ÷èòü èëè âûêëþ÷èòü àòòåíþàòîð,
íàæèìàéòå êíîïêó ÀÒÒ.
Ïîñëå âûêëþ÷åíèÿ àòòåíþàòîðà áóäåò âîññòà-
íîâëåíà èñõîäíàÿ ãðîìêîñòü çâó÷àíèÿ.
ÇÀÌÅ×ÀÍÈÅ
Âû òàêæå ìîæåòå îòêëþ÷èòü ôóíêöèþ àòòåíþà-
òîðà, åñëè óâåëè÷èòå èëè ïîëíîñòüþ óìåíüøèòå
ãðîìêîñòü çâó÷àíèÿ.
Ïåðåêëþ÷åíèå ðåæèìîâ
Ï å ð å ê ë þ ÷ å í è å ð å æ è ì î â :
Êàæäîå íàæàòèå íà êíîïêó SRC (èñòî÷íèê) ïðè-
âîäèò ê ïåðåêëþ÷åíèþ ðåæèìîâ ñëåäóþùèì
îáðàçîì: ... - Ðåæèì ðàäèîïðèåìíèêà (òþíåðà)
- ðåæèì DVD-ïðîèãðûâàòåëÿ - ðåæèì óïðàâëå-
íèÿ âíåøíèì äèñêîì 1 - ðåæèì óïðàâëåíèÿ
âíåøíèì äèñêîì 2/ðåæèì «Äîïîëíèòåëüíûé»
(AUX) - ðåæèì TV (AUX) - äåæóðíûé ðåæèì ...
Âûáîð äåæóðíîãî ðåæèìà:
Íàæèìàéòå êíîïêó SRC äî òåõ ïîð, ïîêà íà
äèñïëåå íå ïîÿâèòñÿ íàäïèñü «ALL OFF» (âñå
âûêëþ÷åíî). Ïîñëå ïîÿâëåíèÿ ýòîé íàäïèñè
àêòèâèçèðóåòñÿ äåæóðíûé ðåæèì. Äåæóðíûé
ðåæèì âûêëþ÷àåò âñå ôóíêöèè, îñòàâëÿÿ âìåñ-
òå ñ òåì âêëþ÷åííûì ïèòàíèå óñòðîéñòâà.
Ïîëüçóéòåñü ýòèì ðåæèìîì â òåõ ñëó÷àÿõ, êîãäà
Âû õîòåëè áû, ÷òîáû ïðîñòî ñâåòèëñÿ äèñïëåé
áåç ïðîñëóøèâàíèÿ êàêîé-ëèáî ïðîãðàììû.
ÇÀÌÅ×ÀÍÈÅ
-  ñëó÷àå, åñëè èñïîëüçîâàíèå ðåæèìà íåâîç-
ìîæíî, ïðîèñõîäèò ïåðåêëþ÷åíèå íà äðóãîé
ðåæèì.
- Ðåæèì óïðàâëåíèÿ âíåøíèì äèñêîì çàâèñèò
îò ïîäêëþ÷åííîãî óñòðîéñòâà.
- Âû íå ìîæåòå èñïîëüçîâàòü ôóíêöèþ ïåðå-
êëþ÷åíèÿ íà âõîä AUX ñ ïîìîùüþ àäàïòåðà-
ïåðåêëþ÷àòåëÿ KCA-S210A, åñëè DVD-ðåñèâåð
ïîäêëþ÷åí ê KCA-S210A.
- Åñëè Âû âûáåðåòå äåæóðíûé ðåæèì, àêòèâè-
çèðóåòñÿ ôóíêöèÿ òàéìåðà àâòîìàòè÷åñêîãî
îòêëþ÷åíèÿ. Äîïîëíèòåëüíàÿ èíôîðìàöèÿ îá
èñïîëüçîâàíèè òàéìåðà îòêëþ÷åíèÿ ïèòàíèÿ
ïðèâåäåíà â ðàçäåëå «Óñòàíîâêè ìåíþ».
Ôóíêöèÿ òàéìåðà îòêëþ÷åíèÿ ïèòàíèÿ ìîæåò
áûòü âêëþ÷åíà òîëüêî ïîñëå àêòèâèçàöèè êîäà
çàùèòû.
ÇÀÌÅ×ÀÍÈÅ
- Âûáîð íàçâàíèÿ äèñïëåÿ AUX
Íàæàòèå êíîïêè DISP íà ìèíèìóì äâå ñåêóíäû
â ðåæèìå AUX ïðèâîäèò ê òîìó, ÷òî äèñïëåé
íàçâàíèÿ AUX çàìèãàåò è áóäåò âêëþ÷åí ðåæèì
âûáîðà íàçâàíèÿ AUX. Íàæàòèå êíîïîê I<< èëè
>>I â äàííîì ðåæèìå ïîçâîëÿåò Âàì âûáðàòü
ñëåäóþùèå íàçâàíèÿ «AUX» , «TV» , «VIDEO» ,
«GAME» èëè «PORTABLE». Ðåæèì âûáîðà íàçâà-
íèÿ AUX ìîæåò áûòü îòêëþ÷åí íàæàòèåì êíîïêè
DISP èëè îòñóòñòâèåì íàæàòèÿ íà êíîïêè â
òå÷åíèå 10 ñåêóíä.
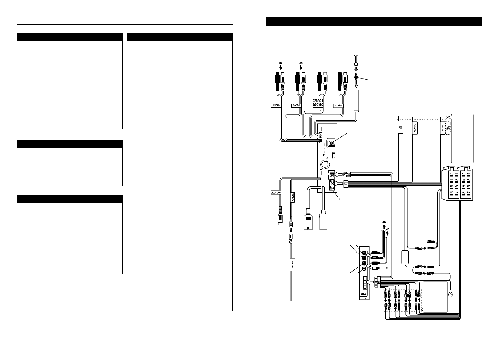
Ïîäñîåäèíåíèå êàáåëåé ê ãíåçäàì äëÿ ïîäêëþ÷åíèÿ
Ê ìîíèòîðó
Ñîåäèíèòåëüíûé êàáåëü (ïðèíàäëåæíîñòü (8))
Ê äàò÷èêó ðó÷íîãî òîðìîçà
ÏÐÅÄÓÏÐÅÆÄÅÍÈÅ:
 öåëÿõ
áåçîïàñíîñòè ïîäêëþ÷àéòå ïðîâîä ê äàò÷èêó ðó÷íîãî òîðìîçà.
Ê äèñêîâîìó ÷åéíäæåðó KENWOOD/ óïðàâëÿþùåìó âõîäó DAB/KPA-SD100
ÇÀÌÅ×ÀÍÈÅ:
Äëÿ ïîäêëþ÷åíèÿ ýòèõ
ïðîâîäîâ îáðàòèòåñü ê ñîîòâåòñòâóþùèì èíñòðóêöèÿì.
Âõîä òûëîâîãî ïðàâîãî êàíàëà (êðàñíûé)
Âõîä òûëîâîãî ëåâîãî
êàíàëà (áåëûé)
Âõîä ôðîíòàëüíîãî ëåâîãî êàíàëà (áåëûé)
Âõîä ôðîíòàëüíîãî ïðàâîãî êàíàëà (êðàñíûé)
Ïðåäîõðàíè- òåëü (5 À)
Æãóò ïðîâîäîâ (ïðèíàäëåæíîñòü 1)
Êàáåëü (ïðèíàäëåæíîñòü 7)
Ïðåäîõ- ðàíèòåëü (10 À)
Óñèëèòåëü
Êàáåëü àêêóìóëÿòîðà (æåëòûé)
Ïðîâîä çàæèãàíèÿ (êðàñíûé)
Êîíòàêò À-7 (êðàñíûé)
Êîíòàêò À-4 (æåëòûé)
Ïðîâîä çàçåìëåíèÿ (÷åðíûé) (-)
Ðàçúåì À
Ðàçúåì Â
Êàáåëü óïðàâëåíèÿ âíåøíèì óñèëèòåëåì (ðîçîâûé/÷åðíûé)
ÇÀÌÅ×ÀÍÈÅ
Ïîäêëþ÷èòå â ñîîòâåòñòâèè ñ
öâåòîì.
Ôðîíòàëüíûé
ïðàâûé
âûõîä
(êðàñíûé)
Ôðîíòàëüíûé
ëåâûé
âûõîä
(áåëûé)
Òûëîâîé
ïðàâûé
âûõîä
(êðàñíûé)
Òûëîâîé
ëåâûé
âûõîä
(áåëûé)
Íåçàòóõàþùèé
ïðàâûé
âûõîä
(êðàñíûé)
Íåçàòóõàþùèé
ëåâûé
âûõîä
(ëåâûé)
Âõîä
àíòåííû
FM/AM
Øíóð
àíòåííû
(ISO)
Àäàïòåð
äëÿ
êàáåëåé
àíòåííû
(ISO-
JASO)
(ïðèíàäëåæíîñòü
3)
Îñíîâíîé
áëîê
Ê KDS-P901
Æãóò
ïðîâîäîâ
(ïðèíàäëåæíîñòü
5)
Êàáåëü ïðèãëóøåíèÿ TEL (êîðè÷íåâûé)
Óïðàâëåíèå ïèòàíèåì/óïðàâëÿþùèé êàáåëü ïðèâîäà àíòåííû (ñèíèé/áåëûé)
ÇÀÌÅ×ÀÍÈÅ
Åñëè âû íå ïîäêëþ÷àåòå ýòîò øíóð, óáåäèòåñü â òîì, ÷òî îí íàõîäèòñÿ âíóòðè êîíòàêòíî- ãî ñòîëáèêà.
Ê ãíåçäó EXT.AMP.CONT óñèëèòåëÿ, îáëàäàþùåãî ôóíêöèåé óïðàâëåíèÿ âíåøíèì óñèëèòåëåì
Ïîäñîåäèíèòå ê çàçåìëåííîìó âûâî- äó, êîãäà çàçâîíèò òåëåôîí èëè âî âðåìÿ ðàçãîâîðà.
ÇÀÌÅ×ÀÍÈÅ
Îñîáåííîñòè ïîäêëþ÷åíèÿ íàâèãàöè- îííîé ñèñòåìû KENWOOD èçëîæåíû â èíñòðóêöèè ïî åå ýêñïëóàòàöèè.
Ïîäñîåäèíèòå èëè ê âûâîäó óïðàâ- ëåíèÿ ïèòàíèåì, ïîëüçóÿñü óñèëèòå- ëåì ïèòàíèÿ, êîòîðûé âõîäèò â êîì- ïëåêò ïîñòàâêè, èëè ê âûâîäó óïðàâ- ëåíèÿ àíòåííîé â àâòîìîáèëå.












