Магнитолы Kenwood KIV-700 - инструкция пользователя по применению, эксплуатации и установке на русском языке. Мы надеемся, она поможет вам решить возникшие у вас вопросы при эксплуатации техники.
Если остались вопросы, задайте их в комментариях после инструкции.
"Загружаем инструкцию", означает, что нужно подождать пока файл загрузится и можно будет его читать онлайн. Некоторые инструкции очень большие и время их появления зависит от вашей скорости интернета.

L
R
L
R
1
2
3
4
5
6
7
8
1
2
3
4
5
6
7
8
P.CONT
ANT.CONT
MUTE
REMOTE CONT.
REMOTE INPUT
STEERING WHEEL
iP
od
A
UDIO IN
iP
od
VIDEO IN
PRK SW
iP
od
A
UDIO OUT
iP
od
VIDEO OUT
iPod
VIDEO OUT
iPod
AUDIO OUT
68
|
KIV-700
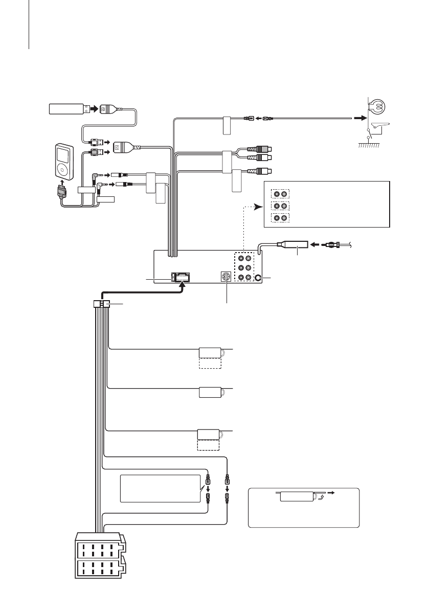
Подсоединение кабелей к гнездам для подключения
Kабель батареи (жёлтый)
Kабель зажигания (красный)
Вход антенны для приёма FM/
AM-сигналов (JASO)
Антенный
кабель
Жгут кабелей
(Принадлежность
1
)
Если соединение не выполняется,
не вытаскивайте кабель из
наконечника.
Кабель регулирования мощности/
двигателя антенны (синий/белый)
Провод управления отключением
звука (коричневый)
Подключите к гнезду включения/выключения
питания, если используется дополнительный
усилитель мощности, или к гнезду управления
антенной в автомобиле.
Штекер А–7 (красный)
Штекер А-4 (желтый)
Разъём A
Разъём B
⁄
Смотрите
следующую
страницу
К чейнджеру дисков Kenwood/внешнему
дополнительному устройству
⁄
Чтобы подсоединить эти концы, обратитесь к
соответствующим руководствам.
Предохранитель (10 А)
Фронтальный выход
Тыловой выход
Выход низкочастотного динамика
Подсоедините к гнезду, которое заземлено, когда
звонит телефон или во время разговора.
⁄
Для подключения навигационной системы
Kenwood ознакомьтесь с прилагаемым к ней
руководством пользователя.
Соединитель USB
(1 м)
⁄
Не снимайте крышку, если не используется
кабель USB. Контакт разъема с
металлическими частями автомобиля
приведет к неисправности устройства.
Кабель iPod
(Принадлежность
4
)
Вход AUX (стерео)
Используйте кабель со стереоштекером
(диам. 3,5 мм), не имеющий сопротивления.
Для использования функции пульта
дистанционного управления на руле необходим
специальный адаптер (не входит в комплект),
соответствующий модели вашей машины.
Провод пульта дистанционного
управления на руле (голубой/
желтый)
iPod видеовыход (желтый)
iPod аудиовыход
(левый: белый, правый: красный)
В целях безопасности обязательно
подсоедините датчик парковки.
⁄
Подсоединяется к проводке
переключателя датчика стояночного
тормоза автомобиля.
Провод датчика парковки (светло-зеленый)
Провод датчика парковки,
соединительный кабель (светло-зеленый)
(Принадлежность
3
)
iPod
(можно купить
в магазинах)
Устройство USB
(можно купить в
магазинах)
Содержание
- 2 Содержание
- 3 Pyccкий; Перед эксплуатацией; SRC MENU Громкость
- 4 Названия и функции компонентов; <Действия со списком; Разъем дополнительного входа; Окно дисплея
- 5 • Режим выбора источника 2: При каждом; Громкость; Выберите источник; Общие операции
- 6 Операции с iPod/iPhone; • Подключите iPod; Выберите дисплей “iPod”.; Время воспроизведения и полоса
- 7 Выберите источник iPod; Выход из режима списка меню; менее 1 секунды, а затем нажмите коротко
- 8 Режим воспроизведения; On “; • All Random; Настройка iPod; Дисплей; <Пользовательский список
- 9 Выбор режима поиска; Режим поиска при просмотре; Выход из режима поиска
- 10 Прямой поиск; Тип операции; Можно ввести до 3 символов.; Отмена прямого поиска; Связанный поиск; <Поиск композиции путем обзора; Отмена связанного поиска
- 11 Поиск по алфавиту; Пропуск при поиске
- 12 Отображается “Completed”.
- 14 Работа с устройством USB/ внутренней памятью; • Подключение устройства USB.; Время воспроизведения и номер файла
- 15 О внутренней памяти; Поиск файлов; Носитель Music Editor; Выберите “USB List” >; • Отображение файлов изображений; Функция носитель Music Editor; Следующая страница
- 16 После этого шага см. шаг 4 в разделе; Отмена пропуска при поиске; Функция пульта дистанционного управления; Прямой поиск композиции; Отмена прямого поиска музыки; Настройка USB
- 17 Копирование с устройства USB; Выберите дисплей “USB”.
- 18 Если копирование прерывается; Копирование возобновляется.; Функция источника внутренней памяти; Удаление файлов из памяти
- 19 Просмотр файлов изображения; Выбор файла; Функция источника USB или внутренней памяти; Загрузка обоев
- 20 Выберите дисплей “CD CH”.; Переход к следующему диску; Выбор информации или часов.; SRC
- 21 Осуществляет поиск композиции по номеру.; Функция чейнджера компакт-дисков с пультом; Прямой поиск диска; Отмена прямого поиска диска
- 22 Прослушивание тюнера; необходимый элемент, а потом нажмите на; Выберите дисплей “TUNER”.; Выбор принимаемого диапазона; Настройка тюнера; Выбор тюнера в качестве источника; “Auto1”
- 23 • News (прием сводки новостей с прерыванием по
- 24 Настройка прямым доступом; Отображается “– – – –”.; Нужная частота; Тип программы Дисплей; Автоматический ввод в память; Вызов станций из памяти.
- 25 Фиксированная настройка типа программы; Изменение языка для функции PTY; Язык
- 26 Управление аудиоустройством Bluetooth (дополнительно); Подключение устройства Bluetooth; Включите данное устройство; Выберите дисплей “BT AUD EXT”.; Пауза и воспроизведение
- 28 Операция настройки громкой связи (дополнительно); Прием вызова; Во время вызова; удерживайте минимум одну секунду.
- 29 Ожидание вызова; Продолжение приема текущего вызова; Другие функции; Сброс сообщения о разъединении; “HF Disconnect” исчезает.; Вызов; “ Preset Call”; Отображается телефонный номер.
- 30 Вызов номера из телефонной книги; Вызов номера из журнала вызовов; Набор номера; дистанционного управления.
- 31 Голосовой набор номера; <Вызов номера из телефонной; Выберите номер фиксированной настройки.; Общие сведения
- 32 Установки дисплея; Переключение отображения; Прокрутка текста; Прокрутка отображаемого текста.; Настройка дисплея
- 33 Настройка отображения часов; Выбор цвета подсветки; Выбор цвета подсветки панели.
- 34 Настройка отображения; Выбор текстового дисплея; При выбранном источнике FM радиоприемник; При выбранном источнике АM радиоприемник
- 35 Информация; Название композиции; Выберите дисплей “AUX”.; не отобразится необходимый элемент, а
- 36 Часы и прочие функции; • Часовой пояс; Настройка часов и даты; Можно настроить дату и время
- 37 Начальные настройки; Выберите дисплей “STANDBY”.; “Italiano”/ “Pyccкий”
- 38 Когда поступает вызов,; Активизация кода безопасности
- 39 Ввод кода безопасности; Деактивация кода безопасности; Чтобы деактивировать функцию кода доступа.; Выберите режим ожидания; Войдите в режим списка меню
- 40 Настройки звучания; - Настройка типа акустической системы; Выберите источник, кроме режима ожидания.; • DSP Set; Настройка звучания; “Bypass”
- 41 Войдите в режим настройки звучания
- 42 Ручная настройка эквалайзера; Выбор позиции прослушивания
- 43 Система двух зон
- 44 Настройка DSP; Выбор типа автомобиля; Динамик Функция; • “Door”, “Rear Deck”
- 45 Точная настройка типа автомобиля; Измерьте расстояния от опорной точки до
- 46 Установка параметра X’Over
- 47 <Память фиксированных звуковых; Выход из режима настройки звучания
- 48 Управление избранным; Источник; Значок “; ” отображается, если операция может; SRC MENU
- 50 Настройка Bluetooth; Войдите в режим Bluetooth; - Добавление команды голосового набора; Выполните установку; • “Auto Answer” (Установка времени ожидания перед
- 51 Регистрация устройства Bluetooth; Регистрация с данного устройства; <Регистрация специального
- 52 Регистрация PIN кода; На экране отобразится текущий вид PIN-кода.; Мобильный телефон; находится в режиме ожидания.
- 53 Загрузка телефонной книги; Чтобы загрузить автоматически; Отображается “Downloading”.
- 54 “Phonebook Name; Выйдите из режима настроек BT
- 55 “Phonebook Type
- 56 Отображение SMS; При получении нового сообщения; Появляется список сообщений.; Загрузка SMS
- 58 Оснoвные функции пульта дистанционного управления; Общий регулятор
- 59 Замена батареи пульта дистанционного; Удалить введенный номер телефона:; ОСТОРОЖНО
- 60 Приложение; Об аудиофайлах; О видеофайлах
- 61 Об устройстве USB
- 64 Элементы экранной индикации
- 65 Список часовых поясов
- 66 Континент
- 67 Вспомогательные принадлежности/процедура установки; Принадлежности; Присоедините провод на жгуте кабелей.; Сведения о проигрывателях; Если проигрыватель компакт дисков/чейнджер
- 68 Подсоединение кабелей к гнездам для подключения
- 69 Taблица функций разъёма; ПРЕДУПРЕЖДЕНИЕ; Volkswagen
- 70 Cнятие жесткой резиновой оправки; Cнятие устройства; Установка/Cнятие устройства; Установка
- 71 Поиск и устранение неисправностей
- 72 Аудио-проигрыватель Bluetooth; Приведённые ниже сообщения
- 74 Технические характеристики
- 75 Дополнительный вход












