Магнитолы Kenwood KDC-V7090R - инструкция пользователя по применению, эксплуатации и установке на русском языке. Мы надеемся, она поможет вам решить возникшие у вас вопросы при эксплуатации техники.
Если остались вопросы, задайте их в комментариях после инструкции.
"Загружаем инструкцию", означает, что нужно подождать пока файл загрузится и можно будет его читать онлайн. Некоторые инструкции очень большие и время их появления зависит от вашей скорости интернета.

2 0
2 5
Ôóíêöèè óïðàâëåíèÿ CD/âíåøíèì äèñêîì
Ðåæèì âîñïðîèçâåäåíèÿ
äðóãîãî äèñêà
Äàííàÿ ôóíêöèÿ äîïóñêàåò ïîäêëþ-
÷åíèå äîïîëíèòåëüíûõ ïëååðîâ è âîñ-
ï ð î è ç â å ä å í è å ä è ñ ê î â , î ò ë è ÷ í û õ î ò
òîãî, ÷òî óñòàíîâëåí â ðàáîòàþùåé
à â ò î ì à ã í è ò î ë å .
Âîñïðîèçâåäåíèå äèñêîâ:
Ïîñëåäîâàòåëüíî íàæèìàéòå êíîïêó SRC äëÿ
âûáîðà ðåæèìà óïðàâëåíèÿ âíåøíèì äèñ-
êîì. Íà÷èíàåòñÿ âîñïðîèçâåäåíèå äèñêà.
ÏÐÈÌÅ×ÀÍÈÅ
Ðåæèì óïðàâëåíèÿ âíåøíèì äèñêîì çàâèñèò îò
ïîäêëþ÷åííîãî àïïàðàòà. Ïðèìåðû ðåæèìà
âîñïðîèçâåäåíèÿ
- «CD2» ...êîãäà ïîäêëþ÷åí ïðîèãðûâàòåëü CD
- «DISC» ...åñëè ïîäêëþ÷åí àâòîìàòè÷åñêèé
ïðîèãðûâàòåëü äèñêîâ
- «DISC1» , «DISC2» ... åñëè ïîäêëþ÷åíû äâà
àâòîìàòè÷åñêèõ ïðîèãðûâàòåëÿ äèñêîâ
Âðåìåííàÿ îñòàíîâêà è âîçîáíîâëå-
íèå âîñïðîèçâåäåíèÿ äèñêà:
Íàæìèòå êíîïêó >II äëÿ âðåìåííîé îñòàíîâ-
êè âîñïðîèçâåäåíèÿ äèñêà. Íàæìèòå òó æå
êíîïêó äëÿ âîçîáíîâëåíèÿ âîñïðîèçâåäå-
íèÿ.
ÏÐÈÌÅ×ÀÍÈÅ
- Ïîñëå òîãî, êàê ïåðâûé äèñê çàêîí÷èò âîñ-
ïðîèçâåäåíèå ñâîåé ïîñëåäíåé äîðîæêè, íà-
÷èíàåòñÿ âîñïðîèçâåäåíèå ñëåäóþùåãî äèñêà,
óñòàíîâëåííîãî â àâòîìàòè÷åñêîì ïðîèãðûâà-
òåëå. Ïîñëå âîñïðîèçâåäåíèÿ ïîñëåäíåãî äèñ-
êà â àâòîìàòè÷åñêîì ïðîèãðûâàòåëå ïëååð
âîçâðàùàåòñÿ ê ïåðâîìó äèñêó è íà÷èíàåò åãî
âîñïðîèçâåäåíèå.
- Äèñê ïîä íîìåðîì 10 èìååò No.»0".
Âêëþ÷åíèå äèñïëåÿ äèñêîâ
Âêëþ÷àåòñÿ äèñïëåé, êîòîðûé ïîÿâèò-
ñÿ âî âðåìÿ ïðîèãðûâàíèÿ äèñêîâ.
Âêëþ÷åíèå äèñïëåÿ äèñêîâ:
Ïðè êàæäîì íàæàòèè êíîïêè DISP äèñïëåé
ïåðåêëþ÷àåòñÿ âî âðåìÿ ïðîèãðûâàíèÿ äèñêîâ
ñëåäóþùèì îáðàçîì: ... âðåìÿ äîðîæêè - íà-
çâàíèå äèñêà (DNPS) (òîëüêî äëÿ ñîõðàíåííûõ
â ïàìÿòè ñòàíöèé) - çàãëàâèå äèñêà (òîëüêî äëÿ
ìîäåëåé, îáðàáàòûâàþùèõ òåêñò êîìïàêò-äèñ-
êà/ìàãíèòíîãî äèñêà) - çàãëàâèå äîðîæêè (òîëü-
êî äëÿ ìîäåëåé, îáðàáàòûâàþùèõ òåêñò êîì-
ïàêò-äèñêà/ìàãíèòíîãî äèñêà)
ÏÐÈÌÅ×ÀÍÈÅ
- Íàçâàíèÿ äèñêîâ ìîæíî çàäàâàòü ïîñðåä-
ñòâîì ôóíêöèè ïðîãðàììèðîâàíèÿ íàçâàíèÿ
äèñêà (ñì. ñòð. 26). Ñëåäóåò îòìåòèòü, ÷òî
âîçìîæíîñòü âîñïðîèçâåäåíèÿ íàçâàíèé çà-
âèñèò îò òèïà àâòîìàãíèòîëû.
- Åñëè âû ïîïûòàåòåñü âûâåñòè íà äèñïëåé
íàçâàíèå äèñêà, êîòîðîìó íàçâàíèå ïðèñâîåíî
íå áûëî, íà äèñïëåå ïîÿâèòñÿ íàäïèñü «NO
NAME».
- Åñëè äåëàåòñÿ ïîïûòêà âîñïðîèçâåñòè íàçâà-
íèå äèñêà, äëÿ êîòîðîãî íàçâàíèå äèñêà/äî-
ðîæêè íå áûëî çàïèñàíî, äëÿ êîìïàêò-äèñêà
âîñïðîèçâîäèòñÿ ñîîáùåíèå «NO TEXT» , à äëÿ
ìàãíèòíîãî äèñêà -»NO TITLE/NO NAME».
- Åñëè Âû ïîïûòàåòåñü ïîêàçàòü íàçâàíèå äèñ-
êà/äîðîæêè âî âðåìÿ ïîäñîåäèíåíèÿ ÷åéíä-
æåðà êîìïàêò äèñêîâ íå èìåþùåãî ôóíêöèè
òåêñòà, íà äèñïëåå ìîãóò ïîÿâèòüñÿ ïðåäóï-
ðåæäåíèÿ òàêèå, êàê «NO TEXT» (íåò òåêñòà) èëè
«Reading» (ñ÷èòûâàåò).
- Â çàâèñèìîñòè îò òèïà ñèìâîëîâ, èñïîëüçî-
âàííûõ â íàçâàíèè êîìïàêò-äèñêà, íåêîòîðûå
èç íèõ ìîãóò íå âîñïðîèçâåñòèñü.
Áûñòðîå ïåðåìåùåíèå
âîñïðîèçâåäåíèÿ äèñêà
âïåðåä è íàçàä
Á û ñ ò ð î å ï å ð å ì å ù å í è å
âîñïðîèçâåäåíèÿ âïåðåä:
Íàæìèòå è óäåðæèâàéòå êíîïêó >>I. Îòïóñ-
òèòå êíîïêó, ÷òîáû ïðîèãðûâàòü äèñê â ýòîì
ìåñòå.
Ï å ð å ì å ù å í è å
âîñïðîèçâåäåíèÿ íàçàä:
Íàæìèòå è óäåðæèâàéòå êíîïêó I<<. Îòïóñ-
òèòå êíîïêó, ÷òîáû ïðîèãðûâàòü äèñê â ýòîì
ìåñòå.
ÏÐÈÌÅ×ÀÍÈÅ
Âîçìîæíîñòü îáðàòíîãî âîñïðîèçâåäåíèÿ ìåæ-
äó äîðîæêàìè çàâèñèò îò ìîäåëè ïîäêëþ÷åí-
íîé àâòîìàãíèòîëû. Ïîñëå òîãî, êàê ïðîèçîé-
äåò ïåðåìåùåíèå ê íà÷àëó ïðîñëóøèâàåìîé
äîðîæêè, ôóíêöèÿ áóäåò îòìåíåíà è âîçîáíî-
âèòñÿ âîñïðîèýâåäåíèå äîðîæêè.
Ôóíêöèè óïðàâëåíèÿ CD/âíåøíèì äèñêîì
Ïðîêðóòêà òåêñòà/çàãîëîâêîâ
Óñòàíîâêè ìåíþ
Äàííàÿ ôóíêöèÿ ïîçâîëÿåò ïðîñìàò-
ðèâàòü òåêñò è ïîëíîñòüþ åãî âîñïðî-
èçâîäèòü. Ñïîñîá ïðîñìîòðà òåêñòà
ðàçëè÷àåòñÿ è çàâèñèò îò óñòàíîâêè
ïðîñìîòðà òåêñòà â ìåíþ.
Äëÿ âûïîëíåíèÿ ðó÷íîé
ïðîêðóòêè òåêñòà:
1
Íàæìèòå íà êíîïêó DISP äëÿ âîñïðîèçâåäå-
íèÿ íàçâàíèÿ äèñêà èëè äîðîæêè.
2
Óäåðæèâàéòå êíîïêó DISP â íàæàòîì ïîëîæå-
íèè â òå÷åíèå íåñêîëüêèõ ñåêóíä, îáåñïå÷èâàÿ
òåì ñàìûì ïðîñìîòð âñåõ íàçâàíèé.
Äëÿ âûïîëíåíèÿ àâòîìàòè÷åñêîé
ïðîêðóòêè òåêñòà:
1
Íàæìèòå íà êíîïêó DISP äëÿ âîñïðîèçâåäå-
íèÿ íàçâàíèÿ äèñêà èëè äîðîæêè. Íàçâàíèÿ
âîñïðîèçâîäÿòñÿ â ðàìêàõ îäíîãî ïðîñìîòðà.
ÏÐÈÌÅ×ÀÍÈÅ
Ïðè èçìåíåíèè âîñïðîèçâîäèìîãî äèñêà èëè
äîðîæêè íàçâàíèå îòîáðàæàåòñÿ â ðàìêàõ îä-
íîãî ïðîñìîòðà.
2
Óäåðæèâàéòå êíîïêó DISP â íàæàòîì ïîëîæå-
íèè â òå÷åíèå íåñêîëüêèõ ñåêóíä, îáåñïå÷èâàÿ
òåì ñàìûì ïðîñìîòð âñåõ íàçâàíèé.
ÏÐÈÌÅ×ÀÍÈÅ
- ×èòàéòå óñòàíîâêó ìåíþ î ïåðåêëþ÷åíèè ìåæ-
äó ðó÷íûì ðåæèìîì ïðîñìîòðà òåêñòà è àâòî-
ìàòè÷åñêèì ðåæèìîì ïðîñìîòðà òåêñòà.
- Âû íå ìîæåòå ïîëüçîâàòüñÿ ôóíêöèåé ïðî-
ñìîòðà òåêñòà â ðåæèìå ïðîèçâîëüíîãî ïðîèã-
ðûâàíèÿ ìàãàçèíà.
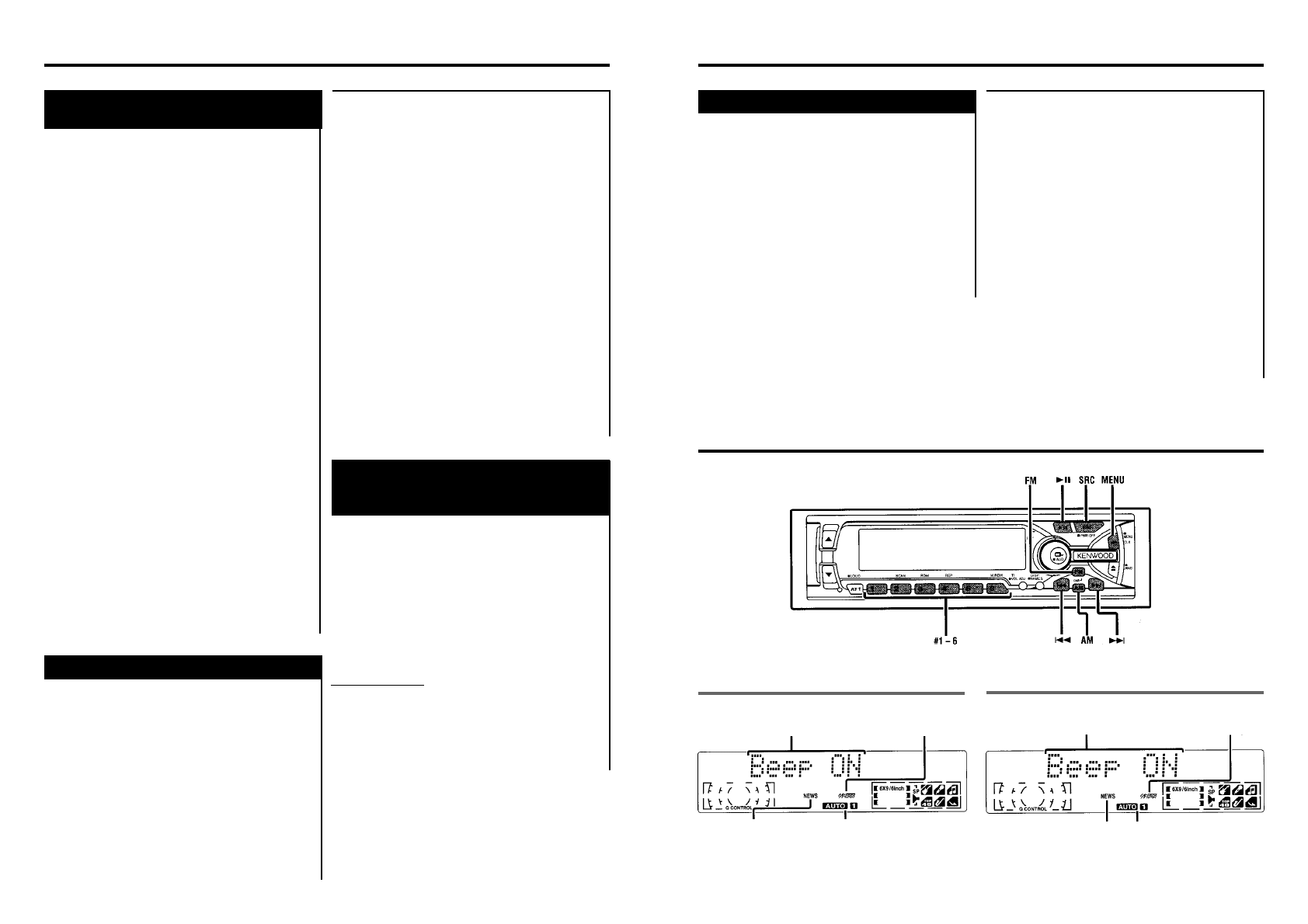
KDC-V7090R
KDC-7090R
Äèñïëåé ìåíþ
Èíäèêàòîð RDS
Èíäèêàòîð NEWS
Èíäèêàòîð AUTO
Äèñïëåé ìåíþ
Èíäèêàòîð RDS
Èíäèêàòîð NEWS
Èíäèêàòîð AUTO












