Магнитолы Kenwood KDC-MP4036AX - инструкция пользователя по применению, эксплуатации и установке на русском языке. Мы надеемся, она поможет вам решить возникшие у вас вопросы при эксплуатации техники.
Если остались вопросы, задайте их в комментариях после инструкции.
"Загружаем инструкцию", означает, что нужно подождать пока файл загрузится и можно будет его читать онлайн. Некоторые инструкции очень большие и время их появления зависит от вашей скорости интернета.

22
7
Ðåãóëèðîâêà ïàðàìåòðîâ çâó÷àíèÿ
Íàñòðîéêà çâóêà
1 Âûáåðèòå èñòî÷íèê, ïàðàìåòðû çâó÷àíèÿ êîòîðîãî
Âû õîòèòå íàñòðîèòü
Íàæèìàéòå êíîïêó [SRC].
2 Ïåðåêëþ÷èòåñü â ðåæèì ðåãóëèðîâêè ïàðàìåòðîâ
çâó÷àíèÿ
Íàæìèòå íà ðó÷êó [VOL].
3 Âûáåðèòå ïàðàìåòð çâó÷àíèÿ, êîòîðûé Âû õîòèòå
íàñòðîèòü
Íàæèìàéòå ðó÷êó [VOL].
Êàæäîå íàæàòèå íà ðó÷êó ïðèâîäèò ê âûáîðó ïàðàìåò-
ðîâ â ïîðÿäêå, ïðèâåäåííîì íèæå.
4 Îòðåãóëèðóéòå çíà÷åíèå âûáðàííîãî ïàðàìåòðà
Ïîâîðà÷èâàéòå ðó÷êó [VOL].
Óðîâåíü çâó÷àíèÿ ñàáâóôåðà («SW L»): îò -15 äî +15
System Q («NATURAL»/«ROCK»/«POPS»/«EASY»/
«TOP40"/«JAZZ»): Natural/Rock/Pops/Easy/Top 40/
Jazz
Óðîâåíü çâó÷àíèÿ íèçêèõ ÷àñòîò («BAS L»): îò -8 äî +8
Óðîâåíü çâó÷àíèÿ ñðåäíèõ ÷àñòîò («MID L»):
îò -8 äî +8
Óðîâåíü çâó÷àíèÿ âûñîêèõ ÷àñòîò («TRE L»):
îò -8 äî +8
Áàëàíñ çâó÷àíèÿ êàíàëîâ («BAL»): Left 15 (ëåâûé
êàíàë) - Right 15 (ïðàâûé êàíàë)
Ôåéäåð - áàëàíñ çâó÷àíèÿ ôðîíòàëüíîãî è òûëîâîãî
êàíàëîâ («FAD»): Rear 15 (òûëîâîé êàíàë) - Front 15
(ôðîíòàëüíûé êàíàë)
Èíôîðìàöèÿ î System Q
- Âû ìîæåòå âûáðàòü ïðåäóñòàíîâëåííûå ãðóïïû
ïàðàìåòðîâ çâó÷àíèÿ, ñîîòâåòñòâóþùèå ðàçëè÷íûì
ìóçûêàëüíûì æàíðàì.
- Èçìåíåíèå ïàðàìåòðîâ êàæäîé ãðóïïû îñóùåñòâëÿ-
åòñÿ â ðàçäåëå «Íàñòðîéêà àêóñòè÷åñêèõ ñèñòåì»
(ñòð. 8). Ñíà÷àëà âûáåðèòå òèï àêóñòè÷åñêèõ ñèñòåì.
- «USER»: Ýòîò èíäèêàòîð ïîÿâëÿåòñÿ, åñëè Âû èçìå-
íèòå óðîâíè çâó÷àíèÿ íèçêèõ, ñðåäíèõ è âûñîêèõ ÷à-
ñòîò. Êîãäà âûáðàí ðåæèì «USER», óñòàíàâëèâàþòñÿ
çíà÷åíèÿ ïàðàìåòðîâ, âûáðàííûå ïîëüçîâàòåëåì.
5 Âûéäèòå èç ðåæèìà ðåãóëèðîâêè ïàðàìåòðîâ çâó÷à-
íèÿ
Íàæìèòå ëþáóþ êíîïêó.
Íàæìèòå ëþáóþ êíîïêó, îòëè÷íóþ îò ðó÷êè [VOL] è
êíîïêè [ATT].
Óñèëåíèå íèçêèõ ÷àñòîò (Bass Boost)
Âû ìîæåòå óñòàíîâèòü îáùèé óðîâåíü çâó÷àíèÿ è
íàñòðîèòü íèçêî÷àñòîòíûé ôèëüòð.
1 Âûáåðèòå èñòî÷íèê çâó÷àíèÿ, ïàðàìåòðû êîòîðîãî
Âû õîòèòå íàñòðîèòü
Íàæèìàéòå êíîïêó [SRC].
2 Ïåðåêëþ÷èòåñü â ðåæèì íàñòðîéêè çâóêà
Íà 2 ñåêóíäû íàæìèòå ðó÷êó [VOL].
3 Âûáåðèòå íóæíûé ïàðàìåòð íàñòðîéêè çâóêà
Íàæèìàéòå ðó÷êó [VOL].
Êàæäîå íàæàòèå íà ðó÷êó ïðèâîäèò ê âûáîðó ïàðàìåò-
ðîâ â ïîðÿäêå, óêàçàííîì íèæå.
4 Óñòàíîâèòå çíà÷åíèå âûáðàííîãî ïàðàìåòðà
Ïîâîðà÷èâàéòå ðó÷êó [VOL].
Íèçêî÷àñòîòíûé ôèëüòð («LPF»):
80/120/160/Through Hz
Îáùèé óðîâåíü ãðîìêîñòè («V-OFF»):
îò -8 äî +/-0 (AUX: îò -8 äî +8)
- Îáùèé óðîâåíü ãðîìêîñòè: Óñòàíàâëèâàåò ãðîì-
êîñòü çâó÷àíèÿ êàæäîãî èñòî÷íèêà â âèäå ðàçíèöû ñ
îñíîâíîé ãðîìêîñòüþ.
5 Âûéäèòå èç ðåæèìà íàñòðîéêè çâóêà
Íà 2 ñåêóíäû íàæìèòå ðó÷êó [VOL].
Âû ìîæåòå óñèëèòü íèçêî÷àñòîòíûé çâóê «îäíèì êà-
ñàíèåì».
Íàæìèòå êíîïêó [B.BOOST].
Åñëè Âû íàæìåòå êíîïêó [B.BOOST] îäèí ðàç, íà
äèñïëåå áóäåò îòîáðàæåí èíäèêàòîð òåêóùåãî ðå-
æèìà óñèëåíèÿ íèçêèõ ÷àñòîò.
Êàæäîå íàæàòèå íà êíîïêó ïðèâîäèò ê èçìåíåíèþ
ðåæèìà óñèëåíèÿ íèçêèõ ÷àñòîò â ñëåäóþùåì ïî-
ðÿäêå.
Ðåæèì
Äèñïëåé
Bass Boost 1
«BB-L L1»
Bass Boost 2
«BB-L L2»
Óñèëåíèå íèçêèõ
÷àñòîò âûêëþ÷åíî
«BB-L OFF»
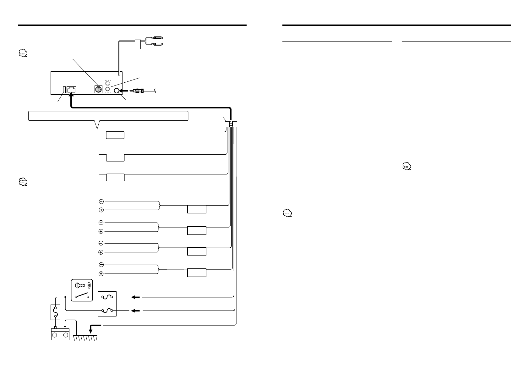
Ïîäêëþ÷åíèå ïðîâîäîâ ê ñîåäèíèòåëüíûì ãíåçäàì
ANT.
CONT
MUTE
P.CONT
FRONT L
FRONT R
REAR L
REAR R
–
+
FRONT
Ê äèñêîâîìó ÷åéíäæåðó KENWOOD/âíåøíåìó
óñòðîéñòâó (òîëüêî äëÿ KDC-MP4036AX)
Äëÿ ïîëó÷åíèÿ èíôîðìàöèè î ïîäêëþ÷åíèè ýòèõ
êàáåëåé, îáðàòèòåñü ê ñîîòâåòñòâóþùåé
èíñòðóêöèè.
Âûõîä ïðàâîãî ôðîíòàëüíîãî êàíàëà
(êðàñíûé) (òîëüêî äëÿ KDC-MP4036AX)
Âûõîä ëåâîãî ôðîíòàëüíîãî êàíàëà (áåëûé)
(òîëüêî äëÿ KDC-MP4036AX)
Âûõîä òûëîâîãî ëåâîãî êàíàëà/ëåâîãî
êàíàëà ñàáâóôåðà (áåëûé)
Âûõîä òûëîâîãî ïðàâîãî êàíàëà/
ïðàâîãî êàíàëà ñàáâóôåðà (êðàñíûé)
Ïðåäîõðàíèòåëü (10 À)
Âõîä àíòåííû FM/AM
Åñëè Âû íå ïîäêëþ÷àåòå ýòîò êàáåëü, óáåäèòåñü â òîì, ÷òî îí íàõîäèòñÿ âíóòðè
êîíòàêòíîãî ñòîëáèêà.
Æãóò ïðîâîäîâ
(ïðèíàäëåæ-
íîñòü 1)
Ïðîâîä óïðàâëåíèÿ ïèòàíèåì (ñèíèé/áåëûé)
Ïðîâîä óïðàâëåíèÿ ïðèâîäîì àíòåííû (ñèíèé)
Ïðîâîä ïðèãëóøåíèÿ çâóêà ïðè òåëåôîííîì çâîíêå
(êîðè÷íåâûé)
Êîãäà èñïîëüçóåòñÿ âíåøíèé óñèëèòåëü
(äîïîëíèòåëüíûé), âûïîëíÿéòå ïîäêëþ÷å-
íèå ê ãíåçäó óïðàâëåíèÿ ïèòàíèåì.
 çàâèñèìîñòè îò èñïîëüçóåìîé àíòåííû
ïîäêëþ÷èòå ëèáî ê êîíòàêòó óïðàâëåíèÿ
àíòåííû, ëèáî ê êîíòàêòó ïèòàíèÿ áóñòåð-
íîãî óñèëèòåëÿ àíòåííû ïëåíî÷íîãî òèïà.
Ïîäñîåäèíèòå ê êîíòàêòó, êîòîðûé çàçåì-
ëÿåòñÿ âî âðåìÿ ðàçãîâîðà èëè êîãäà çâî-
íèò òåëåôîí.
Îñîáåííîñòè ïîäêëþ÷åíèÿ íàâèãàöè-
îííîé ñèñòåìû KENWOOD èçëîæåíû
â èíñòðóêöèè ïî åå ýêñïëóàòàöèè.
Ê ôðîíòàëüíîé ëåâîé ÀÑ
Ê ôðîíòàëüíîé ïðàâîé ÀÑ
Ê òûëîâîé ëåâîé ÀÑ
Ê òûëîâîé ïðàâîé ÀÑ
Áåëûé/÷åðíûé
Áåëûé
Ñåðûé/÷åðíûé
Ñåðûé
Çåëåíûé/÷åðíûé
Çåëåíûé
Ôèîëåòîâûé/×åðíûé
Ôèîëåòîâûé
Êëþ÷ çàæèãàíèÿ
Áëîê ïðåä-
îõðàíèòåëåé
(îñíîâíîé)
Àêêóìóëÿòîð
Áëîê ïðåäîõðàíèòåëåé
ÀÑÑ
Ïðîâîä ñèñòåìû çàæèãàíèÿ (êðàñíûé)
Ïðîâîä àêêóìóëÿòîðà (æåëòûé)
Ïðîâîä çàçåìëåíèÿ (÷åðíûé) (-) (íà êîðïóñ)












