Магнитолы Kenwood KDC-MP243 (SW) - инструкция пользователя по применению, эксплуатации и установке на русском языке. Мы надеемся, она поможет вам решить возникшие у вас вопросы при эксплуатации техники.
Если остались вопросы, задайте их в комментариях после инструкции.
"Загружаем инструкцию", означает, что нужно подождать пока файл загрузится и можно будет его читать онлайн. Некоторые инструкции очень большие и время их появления зависит от вашей скорости интернета.

Русский
|
17
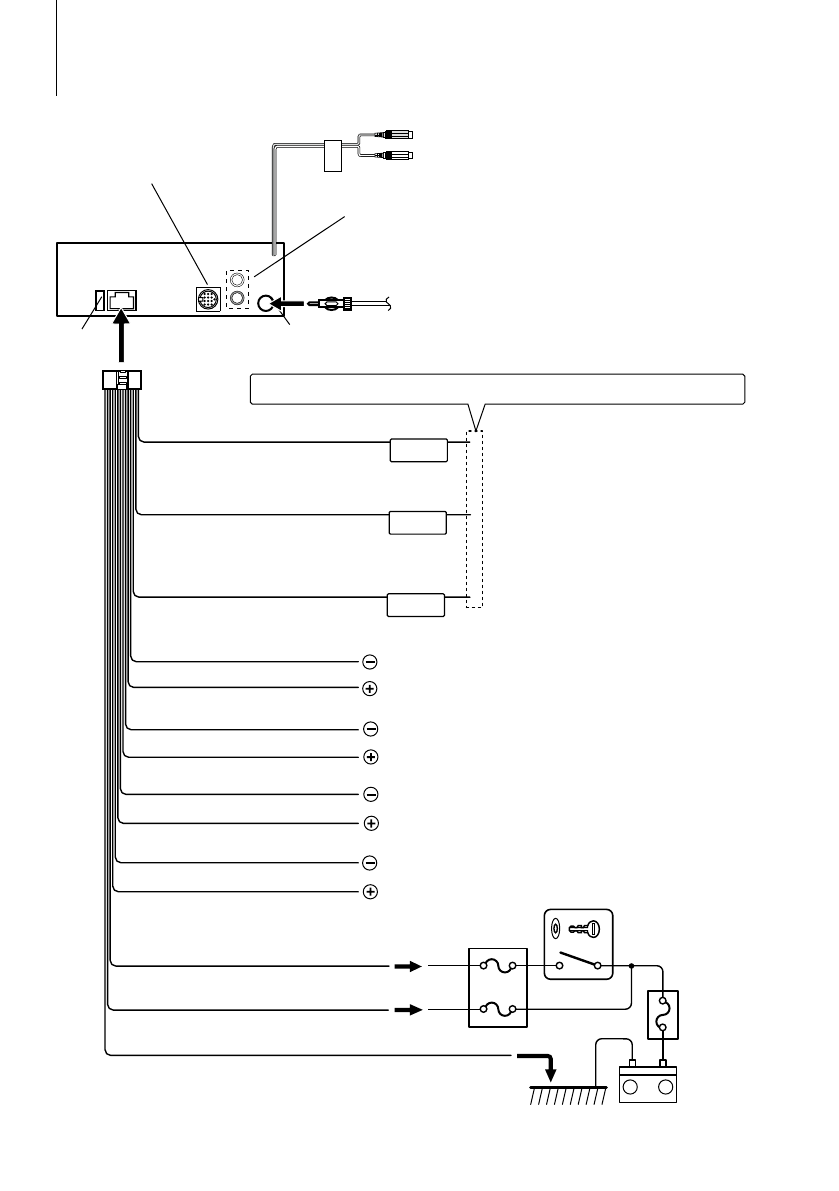
Подключение проводов к соединительным гнездам
Аккумулятор
Провод заземления (черный) (-)
(на корпус)
Вход антенны FM/AM
Предо-
хранитель
(10 A)
Жгут проводов
(Принадлеж-
ность 1)
Провод зажигания
(красный)
Провод аккумулятора
(желтый)
ACC
Блок предо-
хранителей
Если вы не подключили этот кабель, убедитесь, что он находится внутри
контактного столбика
К фронтальному левому динамику
К фронтальному правому динамику
К тыловому левому динамику
К тыловому правому динамику
Белый/черный
Белый
Серый/черный
Серый
Зеленый/черный
Зеленый
Фиолетовый/черный
Фиолетовый
Ключ зажигания
Блок предо-
хранителей
(основной)
Выход фронтального канала предусилителя
(только для KDC-MP443)
К CD-чейнджеру Kenwood/
внешнему устройству
(только для KDC-MP443)
Провод управления приводом антенны (синий)
Провод приглушения звука при телефонном
звонке (коричневый)
Выполняйте подключение к контакту,
который заземляется во время
телефонного звонка или разговора.
Для подключения навигационной системы
Kenwood обратитесь к ее инструкции по
эксплуатации.
Провод управления питанием/
приводом антенны (синий/белый)
Когда используется дополнительный
усилитель мощности, выполняйте
подключение к гнезду управления
питанием или к антенному гнезду
автомобиля.
В зависимости от типа используемой антенны,
выполняйте подключение к гнезду управления
приводом антенны или к гнезду управления
питанием для антенн столбового типа.
Выход тылового канала/канала сабвуфера
предусилителя
–
+
FRONT
P.CONT
MUTE
ANT.
CONT
Содержание
- 3 Перед использованием; ПРЕДУПРЕЖДЕНИЕ
- 4 Общие функции; Испольльзуется для включения питания.; Отключение звука при входящем звонке; Воспроизведение возобновится, если во время; Базовые функции
- 5 Русский; Функции тюнера; Функции воспроизведения дисков; Воспроизведение: Слот для диска; из папки в случайном порядке.
- 6 Основные функции; Регулировка параметров звучания; Выход из режима регулировки параметров звучания; Нажимте любую кнопку.; Настройка звука; Настройка акустической системы; Выбор типа акустической системы позволяет; Переключение дисплея; Вы можете выбирать информацию, отображае
- 7 В ждущем режиме/режиме внешнего источника; Информация; Установка времени вручную; Выберите режим отображения часов; Изображение на дисплее начнет мигать.; Установите цифру часов
- 8 Тюнер; Установка шага настройки; Вы можете изменить шаг настройки частоты.; Выключите ресивер
- 9 Проигрыватель музыкальных дисков/аудиофайлов; Функция пульта дистанционного управления; Прямой выбор трека/файла; Отмена прямого выбора трека; Прямой выбор диска; Отмена прямого выбора диска; Поиск аудиофайла; Вы можете выбрать композицию, которую хоти; Операция; Перемещение между; Вы можете выбрать композицию, которую хотите; выше выбранной в данный момент.
- 10 Меню; Система меню; В меню вы можете настроить различные фун-; Активация кода безопасности; Выберите индикацию “STANDBY” .; Нажмите кнопку поиска на 1 секунду.; Нажмите кнопку поиска.
- 11 Установка названия внешнего входа; Ввод кода защиты при первом использовании; Отключение кода безопасности
- 12 Настройка режима демонстрации; Вы можете включить или выключить режим; Войдите в режим меню; Появится сообщение “MENU”.; Выберите режим демонстрации; Выберите индикацию; Установите режим демонстрации; Каждое такое нажатие на 2 секунды включает; Индикация; “DEMO ON”
- 13 Повторное нажатие кнопки; прежнюю настройку громкости; Управление звучанием; Управление тюнером; Основные функции пульта дистанционного управления; Управление проигрывателем; • Не оставляйте пульт ДУ в местах с повышенной; Установка и замена батарей; Используйте две батареи типоразмера “AA”/ “R6”.; ATT
- 14 Приложение; Информация об аудиофайлах; • Поддерживаемы типы файлов; В примере файлового каталога, приведенного; Вы можете найти инструкцию об аудиофайлах; Использование опционального устрой-
- 15 Глоссарий; • Чтение CD; Маркировка изделий, использующих; CLASS 1
- 16 Принадлежности/ Процедура установки; Принадлежности; подключаемые к этому устройству
- 17 Подключение проводов к соединительным гнездам
- 18 Установка; Не-японские автомобили; Извлечение жесткой резиновой; Вставьте выступы на ключах для снятия и осво; Извлечение устройства; Прочтите раздел <Извлечение жесткой рези
- 19 Возможные неисправности; Иногда проблемы в работе ресивера могут быть; Слабый прием радиостанций.; Проигрыватель компакт-дисков; Выбранный диск не воспроизводится, вместо; Воспроизведение аудиофайлов; При воспроизведении аудиофайлов звук пре-; бражаются на дисплее, показывая
- 20 Технические характеристики












