Магнитолы Kenwood KDC-6090R - инструкция пользователя по применению, эксплуатации и установке на русском языке. Мы надеемся, она поможет вам решить возникшие у вас вопросы при эксплуатации техники.
Если остались вопросы, задайте их в комментариях после инструкции.
"Загружаем инструкцию", означает, что нужно подождать пока файл загрузится и можно будет его читать онлайн. Некоторые инструкции очень большие и время их появления зависит от вашей скорости интернета.

1 0
3 1
Îáùèå õàðàêòåðèñòèêè
System Q
Âû ìîæåòå âûçâàòü çâóêîâûå óñòà-
íîâêè äëÿ íåêîòîðûõ òèïîâ ìóçûêè.
Âêëþ÷åíèå çàðàíåå çàïðîãðàììèðî-
âàííîé óñòàíîâêè çâóêà:
Êàæäûé ðàç, êîãäà Âû íàæèìàåòå êíîïêó Q
, çàðàíåå çàïðîãðàììèðîâàííàÿ óñòàíîâêà
ïåðåêëþ÷àåòñÿ ñëåäóþùèì îáðàçîì: ... -
ïðîñìîòð ðîâíûé (ëåãêî - ñòàíäàðòíàÿ íà-
ñòðîéêà) - ïàìÿòü ïîëüçîâàòåëÿ * - Flat (Ðîâ-
íûé) - Rock(Ðîê) - Òîð 40 (40 íàèáîëåå
ïîïóëÿðíûõ ïåñåí) - Pops (Ïîï) - Jazz (Äæàç)
- Easy (Ëåãêî) - ...
* Ïàìÿòü ïîëüçîâàòåëÿ
Óñòðîéñòâî âîçâðàùàåòñÿ â ïîëîæåíèå, óñòà-
íîâëåííîå ïîñëåäíèé ðàç ñ ïîìîùüþ ôóíêöèè
ðåãóëèðîâêè ïàðàìåòðîâ çâó÷àíèÿ.
Ïî ìåðå äàëüíåéøåãî Âàøåãî ïðîäâèæåíèÿ
çàãîðàåòñÿ ñîîòâåòñòâóþùèé èíäèêàòîð.
ÏÐÈÌÅ×ÀÍÈÅ
Ôóíêöèÿ System Q èçìåíÿåò âåëè÷èíû ñëåäóþ-
ùèõ êà÷åñòâåííûõ ïàðàìåòðîâ çâóêà:
Öåíòð íèçêèõ ÷àñòîò, óðîâåíü íèçêèõ ÷àñòîò,
ôàêòîð êà÷åñòâà íèçêèõ ÷àñòîò, ðàñøèðåíèå
íèçêèõ ÷àñòîò, öåíòð ñðåäíèõ ÷àñòîò, óðîâåíü
ñðåäíèõ ÷àñòîò, ôàêòîð êà÷åñòâà ñðåäíèõ ÷àñ-
òîò, öåíòð âûñîêèõ ÷àñòîò è óðîâåíü âûñîêèõ
÷àñòîò. Èõ âåëè÷èíû óñòàíîâêè îòëè÷àþòñÿ â
çàâèñèìîñòè îò óñòàíîâêè ðåæèìà óñòàíîâêè
àêóñòè÷åñêîé ñèñòåìû.
Óñòàíîâêà àêóñòè÷åñêèõ ñèñòåì
Âûõîä íåçàòóõàíèÿ
Äàííàÿ ôóíêöèÿ ïîçâîëÿåò Âàì ðåãó-
ë è ð î â à ò ü ó ñ ò à í î â ê ó , â û ç û â à å ì ó þ
System Q, â ñîîòâåòñòâèè ñ òèïîì ãðîì-
ê î ã î â î ð è ò å ë å é .
1
Íàæìèòå êíîïêó SRC íåñêîëüêî ðàç, ÷òîáû
âûáðàòü ñòàíäàðòíûé ðåæèì.
Íà äèñïëåå ïðè âûáîðå ðåæèìà îæèäàíèÿ
âûñâåòèòñÿ «ALL OFF».
2
Íàæìèòå êíîïêó Q, ÷òîáû çàêîí÷èòü ðåæèì
óñòàíîâêè àêóñòè÷åñêîé ñèñòåìû.
3
Íàæìèòå êíîïêó I<< èëè >>I, ÷òîáû âûáðàòü
òèï äèíàìèêà
Óñòàíîâêà âêëþ÷àåòñÿ ñëåäóþùèì îáðàçîì. Off
(ÂÛÊË)( «SP OFF» )/For 6/6õ9 in. speaker (Äëÿ 6/
6õ9 äþéì.äèíàìèêà)( «SP 6*9/6inch» )/ For 5/4
in. speaker (Äëÿ 5/4 äþéì.äèíàìèêà)( «SP 5/
4inch» ) For the OEM speaker (äëÿ äèíàìèêà
OEM)(«SP O.E.M.»)
4
Íàæìèòå êíîïêó Q, ÷òîáû çàêîí÷èòü ðåæèì
óñòàíîâêè àêóñòè÷åñêîé ñèñòåìû.
ÏÐÈÌÅ×ÀÍÈÅ
Ôóíêöèè óñòàíîâêè àêóñòè÷åñêîé ñèñòåìû ïî-
çâîëÿþò íàñòðîéêó íèçêèõ, ñðåäíèõ è âûñîêèõ
÷àñòîò.
Âû ìîæåòå âêëþ÷èòü è âûêëþ÷èòü âû-
õîä íåçàòóõàíèÿ, êîãäà ïðåäâàðèòåëü-
íûé âûõîä ïåðåêëþ÷åí íà ïðåäâàðè-
òåëüíûé âûõîä íåçàòóõàíèÿ.
 ê ë þ ÷ å í è å / â û ê ë þ ÷ å í è å
íåçàòóõàþùåãî âûõîäà:
Äëÿ âêëþ÷åíèÿ èëè âûêëþ÷åíèÿ ôóíêöèè
óäåðæèâàéòå â òå÷åíèå íåñêîëüêèõ ñåêóíä
êíîïêó NF â íàæàòîì ïîëîæåíèè. Ïðè âêëþ-
÷åíèè ôóíêöèè íåçàòóõàþùåãî âûõîäà ïî-
ÿâëÿåòñÿ íàäïèñü «NF ON».
Ôóíêöèÿ ìîäåëè KDC-6090R
Ïðîöåññ óñòàíîâêè
- Ïðèñîåäèíèòå ïðàâèëüíî êàáåëè ãðîìêîãîâîðèòåëÿ ê ñîîòâåòñòâóþùèì âûâîäàì. Àïïàðàò ìîæíî
ïîâðåäèòü, åñëè ñîåäèíèòå îòðèöàòåëüíûå êàáåëè (-) è/èëè çàçåìëèòå èõ ê ëþáîé ìåòàëëè÷åñêîé
÷àñòè àâòîìîáèëÿ.
- Ïîñëå óñòàíîâêè àïïàðàòà ñëåäóåò ïðîâåðèòü, ïðàâèëüíî ëè â àâòîìîáèëå ðàáîòàþò ñòîï-ñèãíàëû,
èíäèêàòîðû, ñòåêëîî÷èñòèòåëè è ò.ä.
- ×òîáû ïðèñîåäèíèòü íåêîòîðûå àâòîìàòè÷åñêèå ïðîèãðûâàòåëè äèñêîâ, íåîáõîäèìî ïðèìåíèòü
ïðåîáðàçîâàòåëüíûå êàáåëè.
- Áîëåå ïîäðîáíóþ èíôîðìàöèþ ìîæíî ïðî÷èòàòü â ðàçäåëå «Ìåðû ïðåäîñòîðîæíîñòè»
- Åñëè ïàíåëü óïðàâëåíèÿ ñíàáæåíà êðûøêîé, áëîê ñëåäóåò ïîäêëþ÷èòü òàêèì îáðàçîì, ÷òîáû åãî
ïåðåäíÿÿ ïàíåëü íå çàäåâàëà êðûøêó ïðè îòêðûâàíèè è çàêðûâàíèè.
- Óñòàíàâëèâàéòå àâòîìàãíèòîëó òàêèì îáðàçîì, ÷òîáû óãîë åå íàêëîíà íå ïðåâûøàë 30 ãðàäóñîâ.
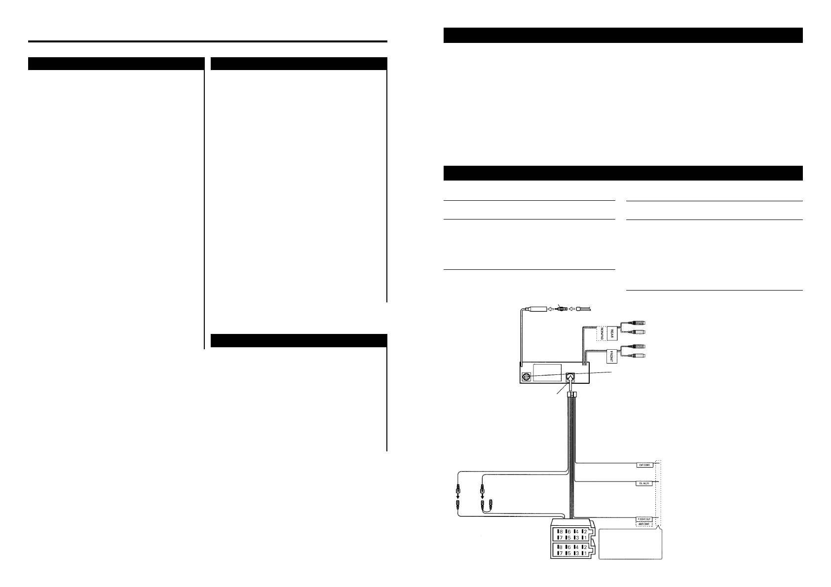
Ïîäñîåäèíåíèå êàáåëåé ê ãíåçäàì äëÿ ïîäêëþ÷åíèÿ
Òàáëèöà ôóíêöèé ðàçúåìà
Íîìåðà øòûðåé
Öâåò
Ôóíêöèè
ðàçúåìîâ ISO
êàáåëÿ
Ðàçúåì äëÿ âíåøíåãî ïèòàíèÿ
À-4
Æåëòûé
Àêêóìóëÿòîð
À-5
Ñèíèé/áåëûé
Óïðàâëåíèå ïèòàíèåì
À-6
Îðàíæåâûé/áåëûé
Äèììåð
À-7
Êðàñíûé
Çàæèãàíèå (ÀÑÑ)
À-8
×åðíûé
"Çåìëÿ"
Íîìåðà øòûðåé
Öâåò
Ôóíêöèè
ðàçúåìîâ ISO
êàáåëÿ
Ðàçúåì äëÿ êîëîíîê
Â-1
Ôèîëåòîâûé
Çàäíèé ïðàâûé (+)
Â-2
Ôèîëåòîâûé/×åðíûé
Çàäíèé ïðàâûé (-)
Â-3
Ñåðûé
Ïåðåäíèé ïðàâûé (+)
Â-4
Ñåðûé/×åðíûé
Ïåðåäíèé ïðàâûé (-)
Â-5
Áåëûé
Ïåðåäíèé ëåâûé (+)
Â-6
Áåëûé/×åðíûé
Ïåðåäíèé ëåâûé (-)
Â-7
Çåëåíûé
Çàäíèé ëåâûé (+)
Â-8
Çåëåíûé/×åðíûé
Çàäíèé ëåâûé (-)
Ïåðåäíèé ïðàâûé âûõîä (êðàñíûé)
Àäàïòåð äëÿ êàáåëåé àíòåííû (ISO-JASO) (Ïðèíàäëåæíîñòü (3))
Øíóð àíòåííû (ISO)
Âõîä àíòåííû
FM/AM
Ïåðåäíèé ëåâûé âûõîä (áåëûé)
Òûëîâîé ïðàâûé âûâîä (êðàñíûé)
Òûëîâîé ëåâûé âûâîä (áåëûé)
Ïðåäîõðàíèòåëü (10 À)
Æãóò ïðîâîäîâ
(Ïðèíàäëåæíîñòü (1))
Ê ÷åéíäæåðó äèñêîâ/DÀ KENWOOD óïðàâëÿþùèé
âõîä/KPA-HD100/KPA-SS100
ÏÐÈÌÅ×ÀÍÈÅ
×òîáû ïîäñîåäèíèòü ýòè êîíöû, îáðàòèòåñü ê ñîîò-
âåòñòâóþùèì ðóêîâîäñòâàì.
Êàáåëü áàòàðåè (æåëòûé)
Ïðîâîä çàæèãàíèÿ (êðàñíûé)
Øòåïñåëü À-7 (êðàñíûé)
Øòåïñåëü À-4 (æåëòûé)
Ïðîâîä óïðàâëåíèÿ
âíåøíåãî óñèëèòåëÿ
(ðîçîâûé/÷åðíûé)
Êàáåëü ïðèãëóøåíèÿ
TEL (êîðè÷íåâûé)
Óïðàâëåíèå ïèòàíèåì/óïðàâ-
ëÿþùèé êàáåëü äâèãàòåëÿ àí-
òåííû (ñèíèé/áåëûé)
Ê EXT.AMP.CONT. âûõîäó óñèëèòåëÿ, èìåþùåãî
ôóíêöèè âíåøíåãî óïðàâëåíèÿ.
Ïîäñîåäèíèòå ê çàçåìëåííîìó âûâîäó, êîãäà çàçâî-
íèò òåëåôîí èëè âî âðåìÿ ðàçãîâîðà.
ÏÐÈÌÅ×ÀÍÈÅ
Îñîáåííîñòè ïîäêëþ÷åíèÿ ñèñòåìû ñëåæåíèÿ KEN-
WOOD èçëîæåíû â ðóêîâîäñòâå ïî åå ýêñïëóàòàöèè.
Ïðèñîåäèíèòå èëè ê âûâîäó óïðàâëåíèÿ ïèòàíèåì,
ïîëüçóÿñü óñèëèòåëåì ïèòàíèÿ, êîòîðûé íå âõîäèò â
êîìïëåêò ïîñòàâêè, èëè ê âûâîäó óïðàâëåíèÿ àíòåí-
íîé â àâòîìîáèëå.
Ðàçúåì À
Ðàçúåì Â
ÏÐÈÌÅ×ÀÍÈÅ
Åñëè âû íå ïîäêëþ÷àåòå ýòîò øíóð,
óáåäèòåñü â òîì, ÷òî îí íàõîäèòñÿ
âíóòðè êîíòàêòíîãî ñòîëáèêà.












