Магнитолы Kenwood KDC-6051U - инструкция пользователя по применению, эксплуатации и установке на русском языке. Мы надеемся, она поможет вам решить возникшие у вас вопросы при эксплуатации техники.
Если остались вопросы, задайте их в комментариях после инструкции.
"Загружаем инструкцию", означает, что нужно подождать пока файл загрузится и можно будет его читать онлайн. Некоторые инструкции очень большие и время их появления зависит от вашей скорости интернета.

P.CONT
ANT.CONT
MUTE
REMOTE CONT
STEERING WHEEL
REMOTE INPUT
1
2
3
4
5
6
7
8
1
2
3
4
5
6
7
8
L
R
L
R
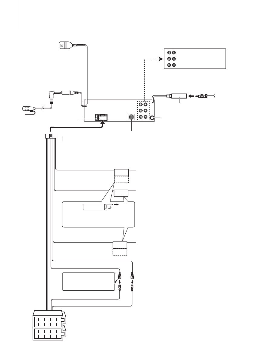
Жёлтый (Kабель батареи)
Kрасный (Kабель зажигания)
Вход антенны для приёма
FM/AM-сигналов (JASO)
Антенный кабель
Жгут кабелей
(Принадлежность
1
)
Если соединение не выполняется,
не вытаскивайте кабель из
наконечника.
Синий/белый (Провод
управления питанием/
управления антенной)
Kоричневый (Провод
управления отключением
звука)
Подключите к гнезду включения/выключения
питания, если используется дополнительный
усилитель мощности, или к гнезду управления
антенной в автомобиле.
Kрасный (Штекер А–7)
Желтый (Штекер А-4)
Разъём A
Разъём B
⁄
Смотрите
следующую
страницу.
К чейнджеру дисков Kenwood/внешнему
дополнительному устройству
⁄
Чтобы подсоединить эти концы, обратитесь к
соответствующим руководствам.
Предохранитель (10 А)
Фронтальный выход
Тыловой выход
Выход низкочастотного
динамика
Для подключения навигационной системы Kenwood
ознакомьтесь с прилагаемым к ней руководством
пользователя.
⁄
Подсоедините к гнезду, которое заземлено,
когда звонит телефон или во время разговора.
(только KDC-6051U).
Голубой/желтый (Провод пульта
дистанционного управления на руле)
Соединитель USB (1 м)
К устройству USB
⁄
Не снимайте колпачок,
если кабель USB
не используется.
Контакт разъема с
металлическими частями
автомобиля приведет
к неисправности
устройства.
Микрофон
(Принадлежность
3
)
Вход микрофона
(только KDC-BT61U)
Вход AUX (стерео)
Используйте кабель со стереоштекером,
не имеющий сопротивления.
Для использования функции пульта дистанционного
управления на руле необходим специальный
адаптер (не входит в комплект), соответствующий
модели вашей машины.
72
|
KDC-BT61U/ KDC-6051U
Подсоединение кабелей к гнездам для подключения
Содержание
- 2 Содержание
- 4 Перед эксплуатацией; Кнопка сброса
- 5 Pyccкий; Обращение с компакт-дисками
- 6 Названия и функции компонентов; Кнопка открывания; <Действия со списком; Разъем дополнительного входа; Окно дисплея
- 7 Разъем USB
- 8 Подготовка к эксплуатации; Выход из демонстрационного режима; • Режим выбора источника 2: При каждом; Общие операции; Громкость; Действия со списком меню; Выберите источник
- 9 Выполните установку; • Если пиктограмма “; ” не отображается; Нельзя устанавливать элемент, когда
- 10 Операции с iPod/iPhone; SRC; Основные операции; Воспроизведение с iPod; Выберите дисплей “iPod”.; Выбор композиции
- 11 Выход из режима списка меню; Режим воспроизведения; iPod by Hand (Ручной режим управления iPod)
- 12 Настройка iPod; композиции из списка воспроизведения>; • Если отображается пиктограмма “; Выбор режима поиска; Нормальное воспроизведение; Просмотр; <Пользовательский список
- 13 Выход из режима поиска; Прямой поиск; Можно ввести до 3 символов.; Отмена прямого поиска; Связанный поиск; Нажмите кнопку; <Поиск композиции путем обзора; Отмена связанного поиска
- 14 Поиск по алфавиту; Тип операции; Отмена алфавитного поиска; Пропуск при поиске; Отмена пропуска при поиске
- 15 Внесите композицию; Отображается текст “Complete”.
- 16 Эксплуатация устройства USB; • Подключение устройства USB; Выберите дисплей “USB”.; Нажмите и удерживайте кнопку [; или возобновить воспроизведение.; Поиск файлов; Выбор источника USB
- 17 Настройка USB; Дисплей
- 18 После этого шага см. шаг 4 в разделе; Функция пульта дистанционного управления; Прямой поиск композиции; Отмена прямого поиска музыки
- 19 Работа системы воспроизведения с компакт-диска/аудиофайла; Нажмите на кнопку открывания.; Если вставлен, автоматически выполняется; Выберите дисплей “CD”.; Функция воспроизведения дисков с встроенного; Поиск композиции; MENU VOL; Разблокировка
- 20 Выбор источником компакт-диска; Выберите дисплей “CD CHANGER”.
- 21 Пауза и воспроизведение; Осуществляет поиск композиции по номеру.; Функция чейнджера компакт-дисков с пультом; Прямой поиск диска; Отмена прямого поиска диска
- 22 Прослушивание тюнера; Выберите дисплей “Tuner”.; Выбор принимаемого диапазона; Настройка тюнера; Выбор тюнера в качестве источника; “Auto1”
- 23 Forced MONO; Занесение станций в память.; Автоматический ввод в память
- 24 Фиксированная настройка; Вызов станций из памяти.; Номер; Настройка прямым доступом; Отображается текст “– – – –”.; Нужная частота; Тип программы Дисплей
- 25 Фиксированная настройка типа программы; Изменение языка для функции PTY; Язык
- 26 Использование аудиопроигрывателя Bluetooth; Подключение устройства Bluetooth; Включите данное устройство; Выберите дисплей “BT Audio”.; Функция модели KDC-BT61U
- 27 Операция настройки громкой связи; Если зарегистрировано 2 и более сотовых; Прием вызова; Ответ на вызов по телефону; Отказ от входящего вызова
- 28 Во время вызова; Завершение вызова; Ожидание вызова; Продолжение приема текущего вызова; Другие функции; Сброс сообщения о разъединении; “HF Disconnect” исчезает.; Вызов; Войдите в режим Bluetooth
- 29 Вызов номера из телефонной книги; Переход к следующему; Перейдите к следующему
- 30 Вызов номера из журнала вызовов; Call; Набор номера; Перейдите к следующей цифре. Нажмите кнопку [; дистанционного управления.; дистанционного управления.; Голосовой набор номера; Отображается текст “PN Type”.; <Вызов номера из телефонной
- 31 Общие сведения
- 32 Установки дисплея; Переключение отображения; Прокрутка текста; Прокрутка отображаемого текста.; Настройка дисплея; “Auto”
- 34 Отображается/ Не отображается; При выбранном источнике FM радиоприемник; Режим отображения в 3 строки; При выбранном источнике АM радиоприемник
- 35 Информация
- 36 Выбор цвета подсветки; Выбор цвета подсветки панели.
- 37 Выберите дополнительный источник; Выберите дисплей “AUX”.; Войдите в режим списка меню
- 38 Настройка часов и даты; Можно настроить дату и время; “Time; Часы и прочие функции
- 40 Начальные настройки; Выберите дисплей “STANDBY”.; “Italiano”/ “Pyccкий”
- 41 Снятие передней панели; Откройте переднюю панель.; Установка передней панели
- 42 Настройки звучания; - Настройка типа акустической системы; DSP Set; Настройка звучания; “Bypass”
- 43 Система двух зон; Выберите источник, кроме режима ожидания.; Войдите в режим настройки звучания
- 44 Ручная настройка эквалайзера; Выбор позиции прослушивания
- 45 Функция
- 46 Настройка DSP; Выбор типа автомобиля; Динамик Функция; • “Door”, “Rear Deck”
- 47 Выход из режима настройки звучания; Точная настройка типа автомобиля
- 48 - Точная настройка позиции прослушивания; “Preset”; Отображается текст “Memory Completed”.; Установка параметра X’Over
- 50 Управление избранным; Отобразите избранный элемент; Значок “; ” отображается, если операция; Выберите номер для ввода в память
- 51 Выберите режим ожидания
- 52 Настройка Bluetooth; - Добавление команды голосового набора
- 53 Выйдите из режима настроек ВТ
- 54 Регистрация устройства Bluetooth; Регистрация с данного устройства
- 55 Регистрация PIN кода; На экране отобразится текущий вид PIN-кода.; Введите PIN код; Зарегистрируйте PIN код
- 56 Мобильный телефон; Отображается текст “; “Detailed Setup”; Отображается текст “Delete”.
- 57 Загрузка телефонной книги; Чтобы загрузить автоматически; Отображается текст “Downloading”.; Нажмите любую кнопку.
- 58 Отображается текст “Completed”.; Завершите регистрацию; Удалите голосовой образец
- 59 шаги 5 – 7 в разделе
- 60 Загрузка SMS; При получении нового сообщения; Появляется список сообщений.
- 62 Оснoвные операции пульта дистанционного управления; Общий регулятор
- 63 Замена батареи пульта дистанционного; ОСТОРОЖНО
- 64 Приложение; Об аудиофайлах; • Воспроизводимый звуковой файл; подключить к данному ресиверу
- 65 О приложении “KENWOOD Music Editor”; Об аудио-проигрывателях Bluetooth; Версия; A2DP (Advanced Audio Distribution Profile)
- 66 Список меню; Элементы общих функций
- 68 Элементы экранной индикации; Источник Дисплей Описание
- 69 Маркировка изделий, использующих; CLASS 1
- 70 Вспомогательные принадлежности/процедура установки; Принадлежности
- 71 Для обеспечения хорошего приема
- 72 Подсоединение кабелей к гнездам для подключения
- 73 Taблица функций разъёма; автомобильного разъёма ISO подключается к; ISO подключается к источнику постоянного тока,
- 74 Установка/Cнятие устройства; Установка; Cнятие жесткой резиновой оправки
- 75 Принадлежности для модели KDC-BT61U; Установка микрофона
- 76 Поиск и устранение неисправностей
- 77 Модуль громкой связи; Аудио-проигрыватель Bluetooth
- 80 Технические характеристики
- 81 Секция звукового канала












