Магнитолы Kenwood KDC-6047U - инструкция пользователя по применению, эксплуатации и установке на русском языке. Мы надеемся, она поможет вам решить возникшие у вас вопросы при эксплуатации техники.
Если остались вопросы, задайте их в комментариях после инструкции.
"Загружаем инструкцию", означает, что нужно подождать пока файл загрузится и можно будет его читать онлайн. Некоторые инструкции очень большие и время их появления зависит от вашей скорости интернета.

P.CONT
ANT.CONT
MUTE
REMOTE CONT
STEERING WHEEL
REMOTE INPUT
1
2
3
4
5
6
7
8
1
2
3
4
5
6
7
8
L
R
L
R
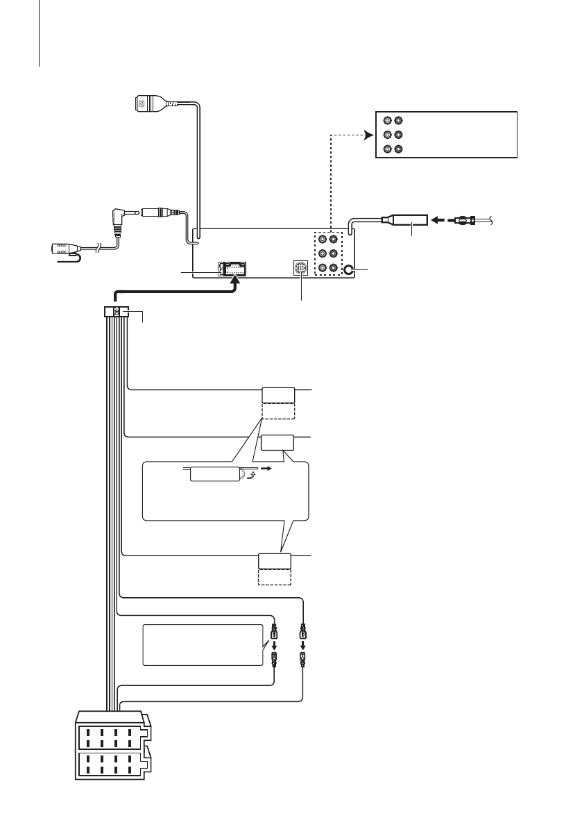
Kабель батареи (жёлтый)
Kабель зажигания (красный)
Вход антенны для приёма
FM/AM-сигналов (JASO)
Антенный кабель
Жгут кабелей
(Принадлежность
1
)
Если соединение не выполняется,
не вытаскивайте кабель из
наконечника.
Кабель регулирования
мощности/двигателя антенны
(синий/белый)
Провод управления
отключением звука
(коричневый)
Подключите к гнезду включения/выключения
питания, если используется дополнительный
усилитель мощности, или к гнезду управления
антенной в автомобиле.
Штекер А–7 (красный)
Штекер А-4 (желтый)
Разъём A
Разъём B
⁄
Смотрите
следующую
страницу.
К чейнджеру дисков Kenwood/внешнему
дополнительному устройству
⁄
Чтобы подсоединить эти концы, обратитесь к
соответствующим руководствам.
Предохранитель (10 А)
Фронтальный выход
Тыловой выход
Выход низкочастотного
динамика
Подсоедините к гнезду, которое заземлено, когда
звонит телефон или во время разговора. (только
KDC-6047U
)
⁄
Для подключения навигационной системы
Kenwood ознакомьтесь с прилагаемым к ней
руководством пользователя.
Провод пульта дистанционного
управления на руле (голубой/желтый)
Соединитель USB (1 м)
К устройству USB
⁄
Не снимайте колпачок,
если кабель USB
не используется.
Контакт разъема с
металлическими частями
автомобиля приведет
к неисправности
устройства.
Микрофон
(Принадлежность
3
)
Вход микрофона
(только KDC-BT60U)
Вход AUX (стерео)
Используйте кабель со стереоштекером,
не имеющий сопротивления.
Для использования функции пульта дистанционного
управления на руле необходим специальный
адаптер (не входит в комплект), соответствующий
модели вашей машины.
72
|
KDC-BT60U/ KDC-6047U
Подсоединение кабелей к гнездам для подключения
Содержание
- 2 Содержание
- 4 Перед эксплуатацией; Кнопка сброса; обращайтесь к дилеру компании Kenwood.
- 5 Pyccкий; Обращение с компакт-дисками; поверхности следы краски или загрязнения.
- 6 Названия и функции компонентов; Кнопка открывания; Окно дисплея
- 8 Подготовка к эксплуатации; Выход из демонстрационного режима; • Режим выбора источника 1: Нажмите кнопку; Общие операции; Громкость; Действия со списком меню; Ниже приводится описание основного порядка; Выберите источник; Режим выбора источника 2: При каждом; Войдите в режим списка меню; предыдущему элементу.; Пример операции; Выберите “Music”
- 9 Выполните установку; • Если пиктограмма “; ” не отображается
- 10 Операции с iPod/iPhone; SRC; Основные операции; Воспроизведение с iPod; • Подключите iPod; Выберите дисплей “iPod”.; Нажмите и удерживайте кнопку [; Пауза и воспроизведение; или возобновить воспроизведение.; Извлечение iPod; Дисплей; Поверните регулятор [ VOL] и нажмите его
- 11 Режим воспроизведения; iPod by Hand (Ручной режим управления iPod)
- 12 Настройка iPod; • Если отображается пиктограмма “; Выбор режима поиска; Нормальное воспроизведение
- 13 Прямой поиск; Можно ввести до 3 символов.; Связанный поиск; Нажмите кнопку; <Поиск композиции путем обзора
- 14 Поиск по алфавиту; Тип операции; Выберите символ; Пропуск при поиске; Выбор элемента
- 15 Внесите композицию; Отображается текст “Complete”.
- 16 Эксплуатация устройства USB; • Подключение устройства USB; Выберите дисплей “USB”.; Поиск файлов; Выбор источника USB
- 17 Настройка USB
- 18 Функция пульта дистанционного управления; Прямой поиск композиции; Отмена прямого поиска музыки
- 19 Работа системы воспроизведения с компакт-диска/аудиофайла; Нажмите на кнопку открывания.; Если вставлен, автоматически выполняется; Выберите дисплей “CD”.; Поиск композиции; “Music”; Выбор источником компакт-диска; Разблокировка
- 20 Выберите дисплей “CD CHANGER
- 21 Осуществляет поиск композиции по номеру.; Прямой поиск диска; Отмена прямого поиска диска
- 22 Прослушивание тюнера; Выберите дисплей “ Tuner”.; Настройка тюнера; Выбор тюнера в качестве источника; “Auto1”
- 23 Forced MONO; Занесение станций в память.; Номер фиксированной настройки 1.; Автоматический ввод в память; Когда в память вводятся 6 найденных станций,
- 24 Фиксированная настройка; Вызов станций из памяти.; Номер; Настройка прямым доступом; Настройка необходимой радиостанции путем; Нужная частота; Отмена настройки прямого доступа; Тип программы Дисплей
- 25 Фиксированная настройка типа программы; Изменение языка для функции PTY; Язык
- 26 Использование аудиопроигрывателя Bluetooth; Подключение устройства Bluetooth; Включите данное устройство; Выберите дисплей “BT Audio”.
- 27 Операция настройки громкой связи; Необходимо выполнить нижеприведенную; Подключение; Прием вызова; Ответ на вызов по телефону; Отказ от входящего вызова; удерживайте минимум одну секунду.
- 28 Во время вызова; Завершение вызова; Ожидание вызова; Продолжение приема текущего вызова; Другие функции; Сброс сообщения о разъединении; Вызов; Войдите в режим Bluetooth
- 29 Вызов номера из телефонной книги; Переход к следующей строке. Нажмите кнопку [
- 30 Вызов номера из журнала вызовов; Call; Набор номера; Перейдите к следующей цифре. Нажмите кнопку [; дистанционного управления.; дистанционного управления.; Голосовой набор номера; Отображается текст “PN Type”.; <Вызов номера из телефонной
- 31 Общие сведения
- 32 Установки дисплея; Переключение отображения; Режим; Прокрутка текста; Настройка дисплея; “Auto”
- 34 Отображается/ Не отображается; Выбор текстового дисплея; Режим отображения в 3 строки; При выбранном источнике АM радиоприемник
- 35 Информация; Название композиции
- 36 “Display Select”; Выбор цвета подсветки; Выбор цвета подсветки панели.
- 37 Выберите дополнительный источник; Выберите дисплей “AUX”.
- 38 Настройка часов и даты; Можно настроить дату и время; Часы и прочие функции; MENU VOL
- 40 Начальные настройки; Выберите дисплей “STANDBY”.; “ON”
- 41 Откройте переднюю панель.; Установка передней панели; Прижмите переднюю панель до щелчка.; Когда поступает вызов,
- 42 Настройки звучания; - Настройка типа акустической системы; DSP Set; Настройка звучания; “Bypass”
- 43 Система двух зон; Выберите источник, кроме режима ожидания.; Войдите в режим настройки звучания
- 44 Ручная настройка эквалайзера; Выбор позиции прослушивания
- 45 Функция
- 46 Настройка DSP; Выбор типа автомобиля; Динамик; • “2nd Row”, “3rd Row”
- 47 Выход из режима настройки звучания; Точная настройка типа автомобиля
- 48 Регистрация установки параметров функцией; “Preset”; Отображается текст “Memory Completed”.; Установка параметра X’Over
- 49 Отображается текст “Recall Completed” (Вызов из
- 50 Управление избранным; Регистрация операции для выбора любимой; Отобразите избранный элемент; Значок “; ” отображается, если операция; Выберите номер для ввода в память
- 51 Выберите режим ожидания; Отображается текст “Completed”.
- 52 Настройка Bluetooth; - Добавление команды голосового набора
- 53 Выйдите из режима настроек ВТ
- 54 Регистрация устройства Bluetooth; Регистрация с данного устройства
- 55 Регистрация PIN кода; На экране отобразится текущий вид PIN-кода.; Введите PIN код; Зарегистрируйте PIN код; Если отображается сообщение “Completed”
- 56 Мобильный телефон; Выберите “BT Settings”; Отображается текст “; “Detailed Setup”; Отображается текст “Delete”.
- 57 Загрузка телефонной книги; Чтобы загрузить автоматически; • Во время загрузки:; Нажмите любую кнопку.
- 58 Завершите регистрацию; Удалите голосовой образец
- 59 шаги 5 – 7 в разделе
- 60 Загрузка SMS; При получении нового сообщения
- 62 Оснoвные операции пульта дистанционного управления; Общий регулятор
- 63 Используйте доступные в продаже батареи; удержанием текущего вызова:; ОСТОРОЖНО; • Не оставляйте пульт дистанционного
- 64 Приложение; Об аудиофайлах; • Воспроизводимый звуковой файл; Об устройстве USB
- 65 О приложении “KENWOOD Music Editor”; Об аудио-проигрывателях Bluetooth; Стандарт Bluetooth версии 1.2
- 66 Список меню; Элементы общих функций
- 68 Элементы экранной индикации; Источник Дисплей Описание
- 70 Вспомогательные принадлежности/процедура установки; Принадлежности; Присоедините провод на жгуте кабелей.
- 71 Для обеспечения хорошего приема; • Связь с сотовым телефоном должна
- 72 Подсоединение кабелей к гнездам для подключения
- 73 Taблица функций разъёма; Цвет кабеля; ПРЕДУПРЕЖДЕНИЕ; Volkswagen; автомобильного разъёма ISO подключается к; ISO подключается к источнику постоянного тока,
- 74 Установка/Cнятие устройства; Установка; Cнятие жесткой резиновой оправки; Cнятие устройства; Прочитайте раздел
- 75 Принадлежности для модели KDC-BT60U; Установка микрофона; Установите микрофон.
- 76 Поиск и устранение неисправностей
- 77 Модуль громкой связи; Аудио-проигрыватель Bluetooth
- 80 Интерфейс USB; Секция проигрывателя компакт-дисков; Декодирование AAC; Технические характеристики
- 81 Секция звукового канала












