Магнитолы JVC KW-V330BT - инструкция пользователя по применению, эксплуатации и установке на русском языке. Мы надеемся, она поможет вам решить возникшие у вас вопросы при эксплуатации техники.
Если остались вопросы, задайте их в комментариях после инструкции.
"Загружаем инструкцию", означает, что нужно подождать пока файл загрузится и можно будет его читать онлайн. Некоторые инструкции очень большие и время их появления зависит от вашей скорости интернета.

64
См. стр. 66.
См. стр. 66.
Разъем USB (1,0 м): См. стр. 65.
*
1
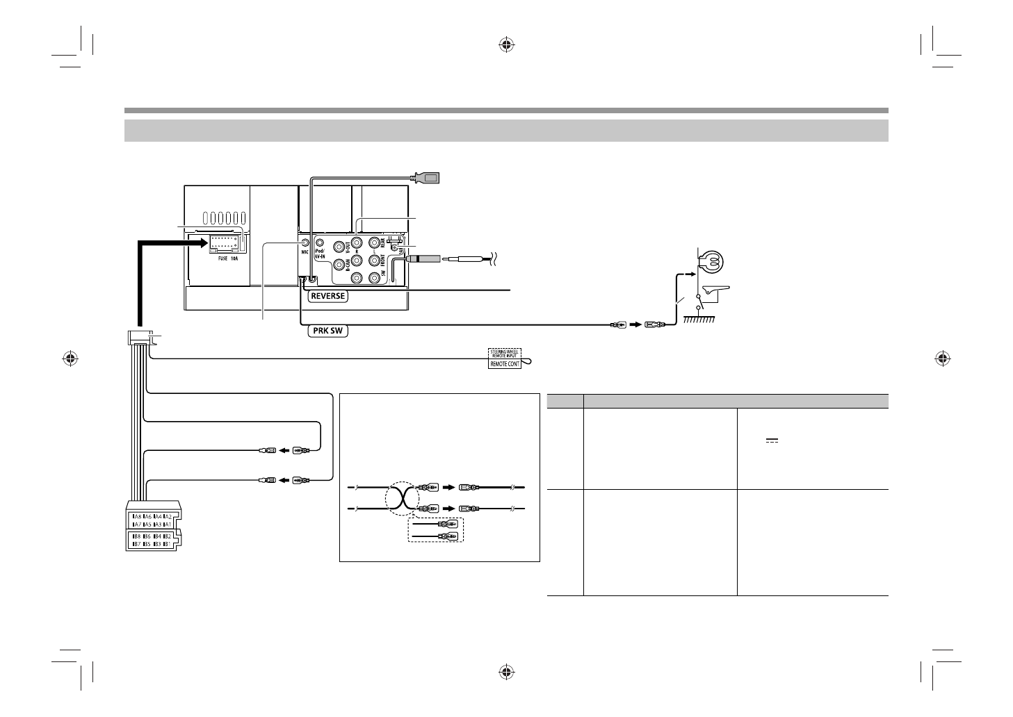
Предохранитель
10 А
Подсоедините к жгуту проводки
лампы заднего хода автомобиля
при использовании опционной
камеры заднего вида.
Подсоедините к жгуту
проводки выключателя
обнаружения стояночного
тормоза автомобиля.
• Для обеспечения
максимальной
безопасности обязательно
подсоединяйте датчик
парковки.
К адаптеру дистанционного управления OE (не прилагается в комплекте
поставки), совместимому с вашим автомобилем.
• Если никаких соединений не выполняется, не давайте кабелю
выходить из-под щитка.
Фиолетовый с белой полосой
(Провод датчика заднего хода)
Светло-зеленый (Провод датчика парковки)
Голубой с желтой полосой (Провод рулевого пульта дистанционного управления)
Желтый (Провод аккумуляторной батареи)
Красный (Провод зажигания)
Красный (A7)
Желтый (A4)
*
1
Только для KW-V330BT.
*
2
Только для KW-V235DBT.
*
3
Для KW-V230BT/KW-V330BT. Внешний вид разъема антенны отличается от показанного на рисунке.
*
4
Для подключения 3-полосной акустической системы см. также стр. 66.
Соединитель A
Соединитель B
Подключите антенный кабель к
разъему антенны.*
3
3
1
Контакт
Цвет и функции соединителя A и B
A4
Желтый цвет
Батарея
A5
Синий/Белый
Регулировка мощности
(12 В
350 мА)
A6
Оранжевый/Белый
Затемнение
A7
Красный цвет
Зажигание (ACC)
A8
Черный
Подсоединение заземления
B1/B2
Фиолетовый
ª
/
Фиолетовый/Черный
·
Правый динамик (задний/
высокочастотный)*
4
B3/B4 Серый
ª
/ Серый/Черный
·
Правый динамик (передний/
среднечастотный)*
4
B5/B6 Белый
ª
/ Белый/Черный
·
Левый динамик (передний/
среднечастотный)*
4
B7/B8
Зеленый
ª
/ Зеленый/
Черный
·
Левый динамик (задний/
высокочастотный)*
4
Красный цвет
(Провод зажигания)
Устройство
Желтый цвет
(Провод
аккумуляторной
батареи)
Автомобиль
Красный (A7)
Желтый (A4)
Проводка по умолчанию
Подсоединение соединителей ISO
Вам может потребоваться
модифицировать проводку
прилагаемого жгута проводки, как это
показано на рисунке ниже.
ПОДСОЕДИНЕНИЕ/УСТАНОВКА
ПОДСОЕДИНЕНИЕ/УСТАНОВКА
Подсоединение
❏
Подсоединение проводов к контактным разъемам
*
2
2017_KW-V_Entry_E_RU.indb 64
2017_KW-V_Entry_E_RU.indb 64
9/28/2016 2:28:27 PM
9/28/2016 2:28:27 PM
Содержание
- 2 ВАЖНО
- 3 РУССКИЙ; находится на этикетке устройства.; Как перенастроить Ваше устройство; ПЕРЕД ИСПОЛЬЗОВАНИЕМ
- 4 Начальная настройка; Настройки часов
- 5 ОСНОВНАЯ ИНФОРМАЦИЯ; Предостережение, касающееся; НАЧАЛЬНЫЕ НАСТРОЙКИ; Установите время на часах.
- 6 Стандартные операции; Включение питания
- 7 Настройка громкости; Чтобы отменить приглушение звука:; Выключение экрана
- 8 Стандартные операции на экране; Стандартные описания экрана; Экран управления источником; Главный экран
- 9 Общие кнопки управления:; Управление на сенсорном экране
- 10 Отобразите все источники
- 11 Отобразите выпадающее меню быстрого; Чтобы закрыть выпадающее меню:
- 12 Воспроизведение диска; Установка диска; “DISC”; Извлечение диска; Воспроизведение; Для воспроизведения видео
- 13 ДИСКИ; Для воспроизведения аудио; Выбор папки/дорожки из списка
- 14 Операции в меню видео; Для воспроизведения видео, кроме VCD
- 15 Выбор дорожки непосредственно на VCD; Выбор режима воспроизведения; Chapter
- 16 Элементы настройки; USB; Подключение устройства USB
- 17 Audio; Folder
- 18 Отобразите список папок/дорожек во; Android; Подготовка; Установка JVC Music Play; О приложении JVC Music Play
- 19 Подключение устройства Android; Совместимые устройств Android; Запуск воспроизведения; Запустите JVC Music Play на вашем; “AndroidTM ”; в качестве; Album
- 20 Выбор дорожки из меню; Отобразите меню аудио.; AUTO MODE; Подключение iPod/iPhone; Проводное соединение
- 24 Android для использования на экране; Использование приложения; Запустите приложение на используемом; “Apps”; в качестве источника.
- 25 Требования для Spotify; iPhone или iPod touch; Для Android; “Spotify”
- 26 Введите название дорожки/имя; Выбор дорожки; Отобразите экран меню Spotify.
- 27 ТЮНЕР; Прослушивание радио; MANU
- 28 Откройте; Чтобы отключить функцию местного поиска:; Сохранение радиостанций
- 29 Программирование вручную
- 30 Функции FM Radio Data System; Резервный прием TI
- 31 Включение функции Авто Поиск TP; Отключение функции Авто Поиск TP:
- 33 Выбор сервиса из списка; Программирование сервисов; Сохранение сервисов в памяти
- 34 Функции Radio Data System; Отключение функции резервного приема TI:; “TUNER”
- 35 Настройки для цифрового радио
- 36 Настройки для камеры заднего вида; Отображение картинки с камеры заднего вида; Выход из экрана камеры
- 37 Настройка изображения
- 39 BLUETOOTH; Подключение устройств Bluetooth; Выполните поиск устройства (“JVC; Подтвердите запрос как на
- 42 Прием вызова; Отклонение звонка; Завершение вызова
- 43 Отправка текста во время звонка; Отобразите экран управления
- 44 Выберите первый знак.
- 45 Прямой ввод номера; Программирование телефонных номеров
- 46 ] выполняется прокрутка; Выбор аудиофайла из меню
- 49 Настройки звучания
- 52 Настройка картинки; Отобразите экран настройки картинки.; Изменение форматного соотношения; Отобразите экран выбора форматного
- 53 Масштабирование картинки; Изменение дизайна индикации
- 56 Обновление системы
- 57 Регулировка позиции касания; Элементы меню настройки
- 59 НАСТРОЙКИ
- 61 ПУЛЬТ ДИСТАНЦИОННОГО УПРАВЛЕНИЯ
- 62 Основные функции кнопок; Прямой поиск элемента; Частота тюнера; Операции с дисками; Использование меню диска VCD
- 63 Перед установкой устройства; ПРЕДУПРЕЖДЕНИЕ; Меры предосторожности при установке и; Процедура установки
- 64 Подсоединение соединителей ISO; ПОДСОЕДИНЕНИЕ/УСТАНОВКА; Подсоединение; Подсоединение проводов к контактным разъемам
- 65 Устройство Android
- 66 Подключение внешних устройств
- 67 Установка/демонтаж устройства; Установка устройства; Установка декоративной панели; Снятие декоративной панели; Зацепите захваты на ключе для; Демонтаж устройства; Вставьте два ключа для демонтажа
- 68 Обслуживание; Рекомендуемый способ чистки:; Конденсация влаги; Дополнительная информация; Воспроизведение файла; Воспроизведение файлов DivX
- 69 СПРАВОЧНАЯ ИНФОРМАЦИЯ; Типы воспроизводимых дисков
- 70 Воспроизведение USB-устройства; Воспроизводимые файлы на USB-устройстве
- 72 Список сообщений об ошибках; “Authorization Error”:; Устранение проблем; Общие сведения; Динамики при этом отключатся.
- 73 Диски; Воспроизведение не начинается.; “Reading” не исчезает с экрана.; Не слышно звука во время воспроизведения.
- 75 Возникает эхо сигнала или шум.; Технические характеристики; Блок монитора
- 78 Товарные знаки и лицензии; DIVX











