Магнитолы JVC KW-NSX700 - инструкция пользователя по применению, эксплуатации и установке на русском языке. Мы надеемся, она поможет вам решить возникшие у вас вопросы при эксплуатации техники.
Если остались вопросы, задайте их в комментариях после инструкции.
"Загружаем инструкцию", означает, что нужно подождать пока файл загрузится и можно будет его читать онлайн. Некоторые инструкции очень большие и время их появления зависит от вашей скорости интернета.

Контакт Цвет и функции
A4
Желтый цвет
Батарея
A5
Синий/Белый
Регулировка мощности
A6
Оранжевый/Белый
Затемнение
A7
Красный цвет
Зажигание (ACC)
A8
Черный
Подсоединение заземления
Контакт Цвет и функции
B1/B2
Фиолетовый
ª
/
Фиолетовый/Черный
·
Правый динамик (задний)
B3/B4
Серый
ª
/ Серый/Черный
·
Правый динамик (передний)
B5/B6
Белый
ª
/ Белый/Черный
·
Левый динамик (передний)
B7/B8
Зеленый
ª
/ Зеленый/Черный
·
Левый динамик (задний)
72
Р
УC
CKИЙ
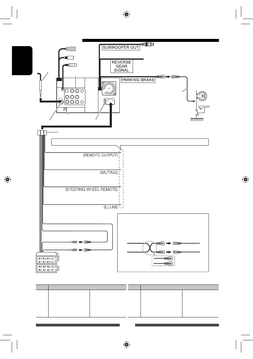
Подсоединение
Антенный
кабель
Контактный разъем антенны
Задний контакт заземления
Жгут проводки (
1
)
Предохранитель 10 А
☞
cтр. 73
Подсоедините к жгуту проводки лампы
заднего хода автомобиля при использовании
опционной камеры заднего вида.
Подсоедините к жгуту проводки выключателя
обнаружения стояночного тормоза
автомобиля.
Удлинительный провод (
3
)
Для обеспечения максимальной
безопасности обязательно
подсоединяйте датчик парковки.
Светло-зеленый
Если никаких соединений не выполняется, не давайте кабелю выходить из-под щитка.
Синий с белой полосой (провод выхода ДУ)
Коричневый (Провод управления
заглушением звука)
Синий с желтой полосой (Провод рулевого
пульта дистанционного управления)
Оранжевый с белой полосой (провод
управления затемнением)
К проводу ДУ другой аппаратуры (макс. 200 мА)
Не используется
К адаптеру OE REMOTE, соответствующему автомобилю
К переключателю управления освещением автомобиля
☞
cтр. 73
☞
cтр. 74
☞
cтр. 73
☞
стр. 73 – 74
Красный (Провод зажигания)
Устройство
Желтый (Провод
аккумуляторной
батареи)
Автомобиль
Красный (A7)
Желтый (A4)
Проводка по умолчанию
Подсоединение соединителей ISO
Вам может потребоваться модифицировать проводку
прилагаемого жгута проводки, как это показано на
рисунке ниже.
Соединитель A
Соединитель B
Желтый (A4)
Красный (A7)
Красный (Провод зажигания)
Желтый (Провод аккумуляторной
батареи)
Фиолетовый с белой полосой
RU_KW-NSX700[EE].indb 72
RU_KW-NSX700[EE].indb 72
11/27/12 11:18:21 AM
11/27/12 11:18:21 AM