Магнитолы JVC KW-NSX600 - инструкция пользователя по применению, эксплуатации и установке на русском языке. Мы надеемся, она поможет вам решить возникшие у вас вопросы при эксплуатации техники.
Если остались вопросы, задайте их в комментариях после инструкции.
"Загружаем инструкцию", означает, что нужно подождать пока файл загрузится и можно будет его читать онлайн. Некоторые инструкции очень большие и время их появления зависит от вашей скорости интернета.

Контакт Колір та функції
A4
Жовтий
Батарея
A5
Синій/Білий
Регулювання потужності
A6
Помаранчевий/Білий
Яскравості
A7
Червоний
Запалювання (ACC)
A8
Black
Підключення заземлення
Контакт Колір та функції
B1/B2
Багряний
ª
/
Багряний/чорний
·
Правий динамік (задній)
B3/B4
Сірий
ª
/ Сірий/чорний
·
Правий динамік (передній)
B5/B6
Білий
ª
/ Білий/чорний
·
Лівий динамік (передній)
B7/B8
Зелений
ª
/
Зелений/чорний
·
Лівий динамік (задній)
72
УКР
А
ЇНА
УКР
АЇНА
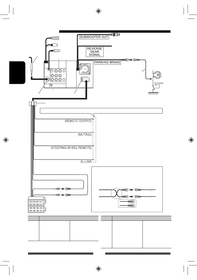
Підключення
Кабель антени
Рознімання антени
Тильна клема заземлення
Пучок проводів (
1
)
Запобіжник 10 А
☞
стор. 73
Під’єднайте до джгуту проводки лампи заднього ходу
автомобіля при використанні камери заднього виду,
що не входить до комплекту постачання.
Під’єднайте до джгуту проводки вимикача
виявлення ручного гальма автомобіля.
Подовжуючий шнур (
3
)
Для забезпечення максимальної
безпеки обов’язково під’єднайте
датчик паркування.
Ясно-зелений
Якщо не виконується ніяких з’єднань, не дозволяйте кабелю виходити з-під щитка.
Синій з білими смужками (кабель дистанційного виводу)
Коричневий (Провід керування заглушенням звуку)
Синій із жовтою смужкою (Провід рульового пульту
дистанційного керування)
Оранжевий з білими смужками (кабель управління
яскравістю освітлення)
До дистанційного кабелю іншого обладнання (200 мA макс.)
Не використовується
До дистанційного адаптеру обладнання вашого автомобіля
До реле управління освітленням автомобіля
☞
стор. 73
☞
стор. 74
☞
стор. 73
☞
стор. 73 – 74
Червоний (провід запалювання)
Пристрій
Жовтий (провід
акумуляторної
батареї)
Автомобіль
Червоний (A7)
Жовтий (A4)
Проводка за замовчуванням
Підключення конекторів ISO
Вам можливо знадобиться модифікувати проводку джгута
проводки, що додається до комплекту, як це показано на
малюнку нижче.
З’єднувач A
З’єднувач В
Жовтий (A4)
Червоний (A7)
Червоний (провід запалювання)
Жовтий (провід акумуляторної батареї)
Фіолетовий з білими смужками
UK_KW-NSX700[EE].indb 72
UK_KW-NSX700[EE].indb 72
11/26/12 4:07:35 PM
11/26/12 4:07:35 PM