Магнитолы Hyundai Electronics H-CMD7083 - инструкция пользователя по применению, эксплуатации и установке на русском языке. Мы надеемся, она поможет вам решить возникшие у вас вопросы при эксплуатации техники.
Если остались вопросы, задайте их в комментариях после инструкции.
"Загружаем инструкцию", означает, что нужно подождать пока файл загрузится и можно будет его читать онлайн. Некоторые инструкции очень большие и время их появления зависит от вашей скорости интернета.

7
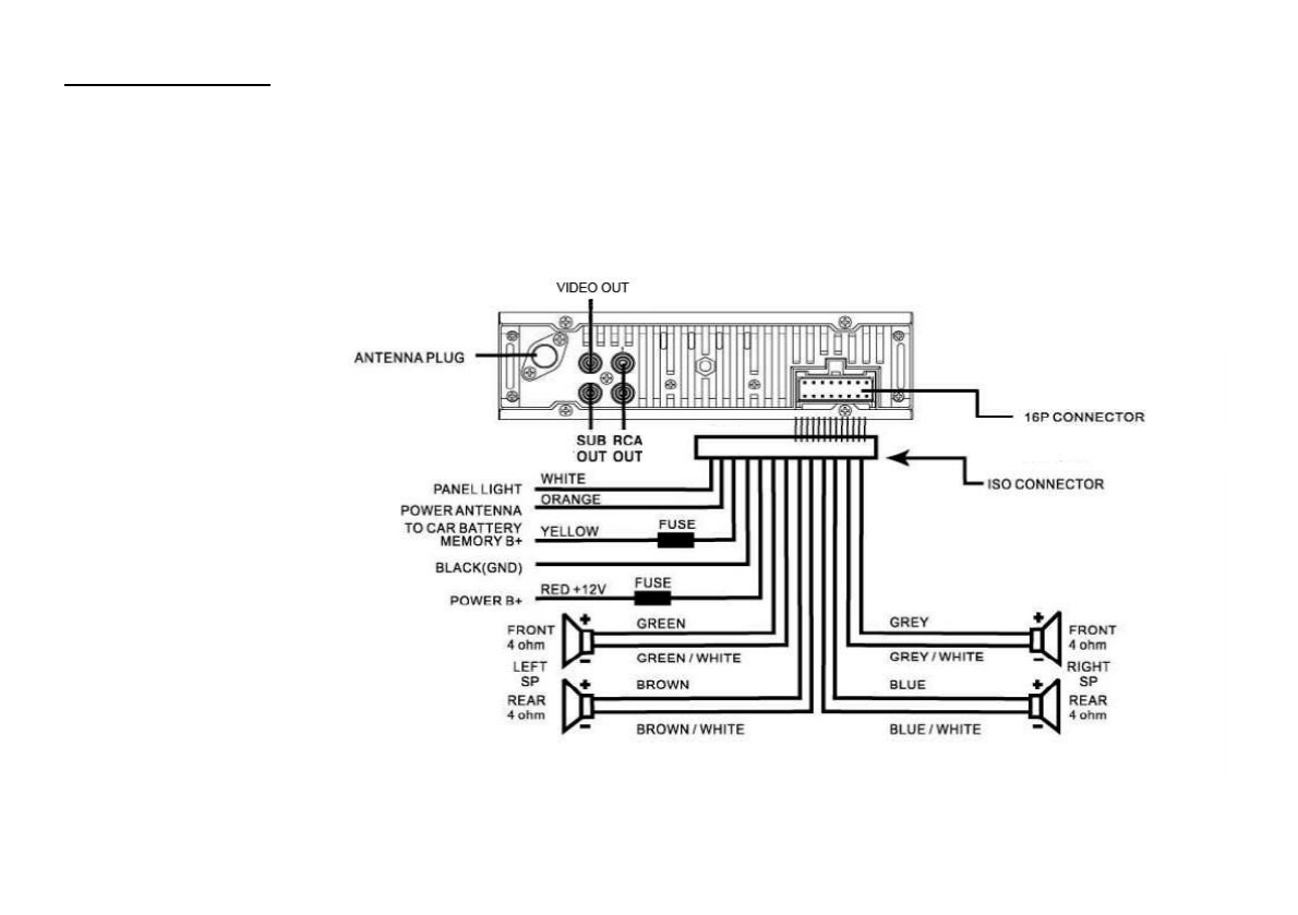
Electrical connections
Speaker wiring notes
Follow the above wiring diagram to install the head unit with new or existing speakers.
This unit is designed for use with four (4) speakers with an impedance between 4 Ohms to 8 Ohms.
An impedance load of less than 4 Ohms could damage the unit.
Never bridge or combine the speaker wire outputs. When not using four speakers, use electrical tape to tape the ends of the
unused speaker outputs to prevent a short circuit.
Never ground the negative speaker terminals to chassis ground.
Connection scheme: