Магнитолы Hyundai Electronics H-CDM8010 - инструкция пользователя по применению, эксплуатации и установке на русском языке. Мы надеемся, она поможет вам решить возникшие у вас вопросы при эксплуатации техники.
Если остались вопросы, задайте их в комментариях после инструкции.
"Загружаем инструкцию", означает, что нужно подождать пока файл загрузится и можно будет его читать онлайн. Некоторые инструкции очень большие и время их появления зависит от вашей скорости интернета.

9
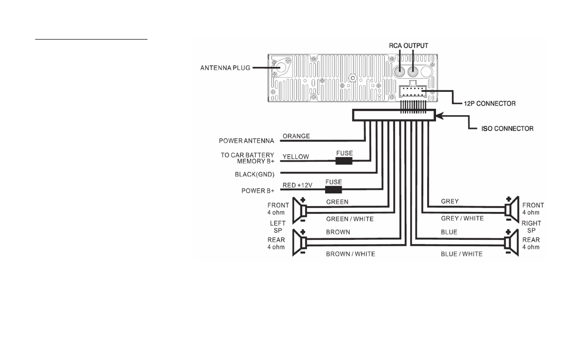
Electrical connections
Speaker Wiring Notes
Follow the above wiring diagram to
install the head unit with new or
existing speakers.
This unit is designed for use with
four (4) speakers with the
impedance between 4 Ohms to 8
Ohms.
An impedance load of less than 4
Ohms could damage the unit.
Never bridge or combine the
speaker wire outputs. When not
using four speakers, use
electrical tape to tape the ends of
the unused speaker outputs to
prevent a short circuit.
Never ground the negative
speaker terminals to chassis
ground.
