Магнитолы Alpine iDA-X300 - инструкция пользователя по применению, эксплуатации и установке на русском языке. Мы надеемся, она поможет вам решить возникшие у вас вопросы при эксплуатации техники.
Если остались вопросы, задайте их в комментариях после инструкции.
"Загружаем инструкцию", означает, что нужно подождать пока файл загрузится и можно будет его читать онлайн. Некоторые инструкции очень большие и время их появления зависит от вашей скорости интернета.

39
-RU
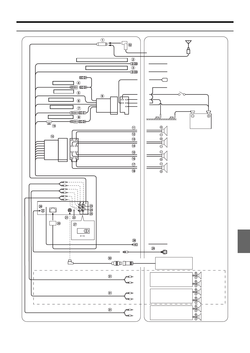
Соединения
EXT AP
NORM
*
1
CD-чейнджер
(продается отдельно)
Усилитель
(продается отдельно)
Динамики
Задний левый
Передний левый
Задний правый
Передний правый
(Зеленый)
(Белый)
(Зеленый/черный)
(Фиолетовый/черный)
(Фиолетовый)
(Серый)
(Серый/черный)
(Белый/черный)
Антенна
Антенный
JASO-разъем
К усилителю или эквалайзеру
К телефону автомобиля
Ключ замка зажигания
Батарея
К выводу освещения
приборной панели
Синий/белый
УДАЛЕННОЕ ВКЛЮЧЕНИЕ
Розовый/черный
ВХОДНОЙ ПРЕРЫВАТЕЛЬ ЗВУКА
Антенный
ISO-разъем
К питанию антенны
(Красный)
ЗАЖИГАНИЕ
(Черный)
Заземление
(Синий)
ПИТАНИЕ АНТЕННЫ
РЕГУЛЯТОР ЯРКОСТИ
(Оранжевый)
БАТАРЕЯ
К iPod
К USB-накопителю (или iPod
(только iDA-X200))
(Желтый)
Динамики
Усилитель
(продается отдельно)
Задний
левый
Передний
левый
Задний
правый
Передний
правый
Низкочастотные
динамики
Усилитель
(продается отдельно)
iDA-X200:
iDA-X300:
только iDA-X200
Передний или низкочастотный
динамик/Front or Subwoofer
*
2
*
1
Переключатель системы находится на днище устройства.
*
2
Когда cабвуфер выключен (OFF): выход передних динамиков. Когда cабвуфер включен (ON): выход cабвуфер. Подробную информацию
по включению/отключению cабвуфера см. “ON/OFF сабвуфера” на стр. 19.
Содержание
- 3 PYCСКИЙ; Содержание
- 4 Настройка Bluetooth; Справочная информация; Установка и соединения
- 5 Руководство по использованию; МЕРЫ ПРЕДОСТОРОЖНОСТИ; ПРЕДУПРЕЖДЕНИЕ
- 6 Обращение с USB-накопителями; ВНИМАНИЕ
- 7 Работа Регулятор Double
- 8 Список компонентов; Включение и выключение питания; Снятие и установка передней панели; Настройка уровня громкости; Приступая к работе
- 9 Прослушивание радио; Предварительная настройка станций вручную; Радио
- 10 Режим PI SEEK; RDS
- 11 Прием информации о трафике
- 12 iPod
- 14 Функция пропуска по алфавиту (только; Память позиции поиска; Используя эту функцию на устройстве
- 15 Повторное воспроизведение; Изменение отображения на экране; аудиоплеер (только для
- 16 Воспроизведение
- 19 Изменение содержимого экрана
- 20 Терминология
- 21 Установка типа сабвуферной системы; Настройка звука
- 22 Регулировка баса; Настройка высоких частот; Настройка уровня баса
- 23 Настройка фильтра ВЧ; Меню SETUP
- 25 Общие настройки
- 27 Выбор режима MultEQ
- 28 Предустановки пользователя; ON/OFF режима Media Xpander
- 29 Настройка кривой графического эквалайзера; Настройка временной коррекции
- 30 Настройка системы сабвуфера
- 31 Настройка режима эквалайзера; Настройка уровня MX
- 32 О временной коррекции; левое сидение
- 34 О технологии IMPRINT; ВИДЕНИЕ И РЕАЛЬНОСТЬ
- 35 Основные функции
- 37 Спецификация; Индикаторы CD-чейнджера; NO
- 38 Предупреждение
- 39 Установка
- 41 Соединения