Магнитолы Alpine CDM-7892R - инструкция пользователя по применению, эксплуатации и установке на русском языке. Мы надеемся, она поможет вам решить возникшие у вас вопросы при эксплуатации техники.
Если остались вопросы, задайте их в комментариях после инструкции.
"Загружаем инструкцию", означает, что нужно подождать пока файл загрузится и можно будет его читать онлайн. Некоторые инструкции очень большие и время их появления зависит от вашей скорости интернета.

ПРЕДУПРЕЖДЕНИЕ
Данный символ предупреждает пользователя о наличии важных инструкций
по эксплуатации. Несоблюдение данных инструкций может привести к травме
или смертельному исходу.
НЕ ОТВЛЕКАЙТЕ ВАШЕ ВНИМАНИЕ НА УПРАВЛЕНИЕ СИСТЕМОЙ ВО ВРЕМЯ
ДВИЖЕНИЯ.
Управление некоторыми функциями данной системы во время движения может отвлечь
внимание водителя от дороги и стать причиной несчастного случая. Поэтому управление
аппаратом необходимо осуществлять после полной остановки автомобиля в безопасном
месте.
УСТАНАВЛИВАЙТЕ ТАКОЙ УРОВЕНЬ ГРОМКОСТИ, ПРИ КОТОРОМ ВЫ МОЖЕТЕ
СЛЫШАТЬ ВНЕШНИЕ ШУМЫ ВО ВРЕМЯ ДВИЖЕНИЯ.
Несоблюдение этого требования может стать причиной несчастного случая.
ЗАПРЕЩАЕТСЯ РАЗБИРАТЬ ИЛИ МОДИФИЦИРОВАТЬ ДАННЫЙ АППАРАТ.
Данные действия могут привести к несчастному случаю, возгоранию или поражению
электрическим током.
УСТАНАВЛИВАЙТЕ СИСТЕМУ ТОЛЬКО В АВТОМОБИЛЯХ С 12 В
ОТРИЦАТЕЛЬНЫМ (-) ЗАЗЕМЛЕНИЕМ.
(В случае сомнений проконсультируйтесь у вашего дилера).
Невыполнение этого требования может стать причиной возгорания и т.п.
ХРАНИТЕ НЕБОЛЬШИЕ ПРЕДМЕТЫ, НАПРИМЕР, БАТАРЕЙКИ ВНЕ ДОСЯГАЕМОСТИ
ДЕТЕЙ.
В том случае, если они будут проглочены, немедленно обратитесь к врачу.
ПРИ ЗАМЕНЕ ПРЕДОХРАНИТЕЛЕЙ ИСПОЛЬЗУЙТЕ АНАЛОГИЧНЫЕ ПО НОМИНАЛУ.
В противном случае, может произойти возгорание или поражение электрическим током.
НЕ ПЕРЕКРЫВАЙТЕ ВЕНТИЛЯЦИОННЫЕ ПРОРЕЗИ И ПАНЕЛИ РАДИАТОРА.
Подобные действия могут стать причиной внутреннего перегрева и возгорания.
ПОДКЛЮЧАЙТЕ СИСТЕМУ ТОЛЬКО К ИСТОЧНИКУ ПОСТОЯННОГО ТОКА 12В.
Использование иных источников питания может стать причиной возгорания,
электрического удара и прочих повреждений.
НЕ ДОПУСКАЙТЕ ПОПАДАНИЯ РУК, ПАЛЬЦЕВ И ПОСТОРОННИХ ПРЕДМЕТОВ В
ЗАГРУЗОЧНЫЕ ПАЗЫ ИЛИ ЗАЗОРЫ.
Подобные действия могут стать причиной несчастного случая или вывода из строя
вашего устройства.
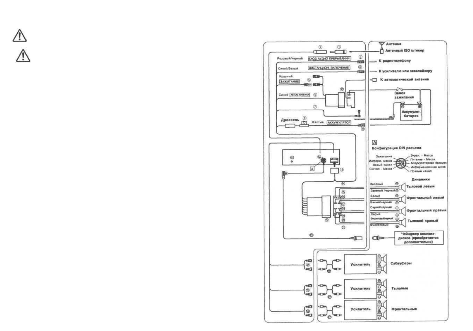
Подсоединение
ПРЕДУПРЕЖДЕНИЕ