Магнитолы Alpine CDA-9831R - инструкция пользователя по применению, эксплуатации и установке на русском языке. Мы надеемся, она поможет вам решить возникшие у вас вопросы при эксплуатации техники.
Если остались вопросы, задайте их в комментариях после инструкции.
"Загружаем инструкцию", означает, что нужно подождать пока файл загрузится и можно будет его читать онлайн. Некоторые инструкции очень большие и время их появления зависит от вашей скорости интернета.

EQ/DIV
NORM
Ai-NET
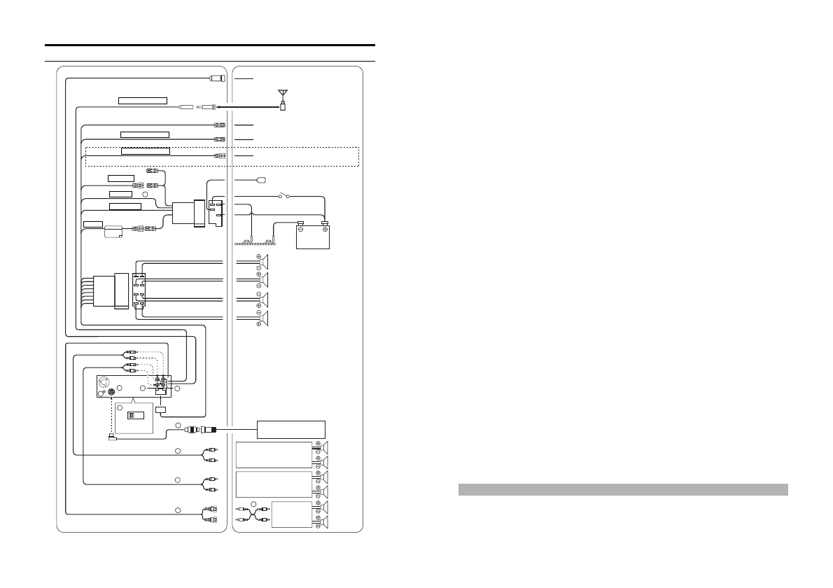
Ïîäñîåäèíåíèÿ
Ðîçîâûé/×åðíûé
Ñèíèé/Áåëûé
Êðàñíûé
×åðíûé
Ñèíèé
Æåëòûé
Çåëåíûé
Çåëåíûé / ×åðíûé
Áåëûé / ×åðíûé
Áåëûé
Ñåðûé
Ñåðûé / ×åðíûé
Ôèîëåòîâûé / ×åðíûé
Ôèîëåòîâûé
Àíòåííà
Àíòåííûé ISO øòåêåð
Ê ðàäèî òåëåôîíó
Ê óñèëèòåëþ èëè ýêâàëàéçåðó
Ê àâòîìàòè÷åñêîé àíòåííå
Çàìîê çàæèãàíèÿ
Àêêóìóëÿò.
áàòàðåÿ
Óñèëèòåëü
Óñèëèòåëü
Óñèëèòåëü
Äèíàìèêè
Òûëîâîé ëåâûé
Ôðîíòàëüíûé ëåâûé
Ôðîíòàëüíûé ïðàâûé
Òûëîâîé ïðàâûé
ÂÕÎÄ ÀÓÄÈÎ ÏÐÅÐÛÂ.
ÄÈÑÒÀÍÖÈÎÍÍÎÅ ÂÊË.
ÇÀÆÈÃÀÍÈÅ
ÌÀÑÑÀ
ÀÂÒ. ÀÍÒÅÍÍÀ
ÀÊÊÓÌ.
Ê ïðîâîäó ïîäñâåòêè ïðèáîðîâ
Äèíàìèêè
×åéíäæåð êîìïàêò-äèñêîâ
(ïðèîáðåòàåòñÿ îòäåëüíî)
1
2
3
4
5
6
9
0
8
7
!
#
$
%
^
&
*
(
)
*1 Äàííàÿ òàáëè÷êà ïðèêðåïëåíà ê îñíîâàíèþ àïïàðàòà.
*1
Ôðîíò.
ïðàâûé
Òûëîâîé
ïðàâûé
Ñàáâóôåðû
Îðàíæåâûé
ÏÎÄÑÂÅÒÊÀ ÄÈÑÏËÅß
Òûëîâîé
ëåâûé
Ôðîíò.
ëåâûé
(òîëüêî äëÿ CDA-9831R)
Àíòåííûé ISO-ïåðåõîäíèê
11
Ê øòàòíîìó äèñïëåéíîìó èíòåðôåéñó
@
12
24
13
26
25
27
28
29
29
66
29
3
Óñòàíîâêà PI SEEK .........................................................................................................16
Ïðèåì èíôîðìàöèè î äîðîæíîì äâèæåíèè ........................................................17
Íàñòðîéêà PTY (ïî òèïó ïðîãðàììû) ................................................................17
Ïðèåì èíôîðìàöèè î äîðîæíîì äâèæåíèè âî âðåìÿ ïðîñëóøèâàíèÿ
êîìïàêò-äèñêà èëè ðàäèîïåðåäà÷è .........................................................................18
Ïðèîðèòåòíûé ïðèåì âûáðàííîãî òèïà ïðîãðàììû ...................................19
Îòîáðàæåíèå ðàäèî-òåêñòà ..........................................................................................19
Ïðîèãðûâàòåëü CD/MP3/WMA-äèñêîâ
Âîñïðîèçâåäåíèå ........................................................................................................20
Âîñïðîèçâåäåíèå ïëýé-ëèñòà ....................................................................................22
Ïîâòîðíîå âîñïðîèçâåäåíèå.....................................................................................22
M.I.X. (Âîñïðîèçâåäåíèå â ñëó÷àéíîé ïîñëåäîâàòåëüíîñòè).................................23
Ðåæèì îçíàêîìèòåëüíîãî ïðîñëóøèâàíèÿ ...............................................................24
Ïîèñê çâóêîâûõ äîðîæåê ñ ïîìîùüþ CD-òåêñòà .....................................................25
Ïîèñê ôàéëîâ / ïàïîê ïî íàçâàíèþ (äëÿ ÌÐ3/WMA-äèñêîâ)....................................25
Ôóíêöèÿ áûñòðîãî ïîèñêà...........................................................................................26
Èíôîðìàöèÿ îòíîñèòåëüíî ôîðìàòà ÌÐ3/WMA......................................................26
Íàñòðîéêà çâóêà
Ðåãóëèðîâêà áàëàíñà «ëåâûé-ïðàâûé»/áàëàíñà «ôðîíò-òûë»/âîçâðàò
â ðåæèì çàâîäñêèõ íàñòðîåê (DEFEAT).......................................................................29
Íàñòðîéêà è ñîõðàíåíèå â ïàìÿòè óñòàíîâîê âñòðîåííîãî êðîññîâåðà................30
Âûçîâ ñîõðàíåííûõ â ïàìÿòè íàñòðîåê âñòðîåííîãî êðîññîâåðà.........................31
Ïðåäóñòàíîâêè ýêâàëàéçåðà.......................................................................................31
Èçìåíåíèå è ñîõðàíåíèå â ïàìÿòè íàñòðîåê ýêâàëàéçåðà.......................................32
Âûçîâ íàñòðîåê ýêâàëàéçåðà èç ïàìÿòè.........................................................................33
Î âðåìåííîé êîððåêöèè ................................................................................................33
Ôîêóñèðîâêà áàñà.........................................................................................................34
Óñòàíîâêà è ñîõðàíåíèå â ïàìÿòè çíà÷åíèé âðåìåííîé êîððåêöèè.......................38
Âûçîâ íàñòðîåê âðåìåííîé êîððåêöèè èç ïàìÿòè..........................................................39
Íàñòðîéêà ôóíêöèè ðàñøèðåíèÿ äèíàìè÷åñêîãî äèàïàçîíà (ÌÕ)................................39
Ïðî÷èå ôóíêöèè
Îòîáðàæåíèå íà äèñïëåå çàãëàâèé/òåêñòà.....................................................................41
Ââîä çàãëàâèé äèñêîâ/íàçâàíèé ðàäèîñòàíöèé.............................................................43
Ñòèðàíèå çàãëàâèé äèñêîâ/íàçâàíèé ðàäèîñòàíöèé.....................................................44
Ðåæèì çàòåìíåíèÿ äèñïëåÿ (BLACKOUT).......................................................................44
Èçìåíåíèå öâåòà ïîäñâåòêè îòäåëüíûõ êíîïîê
(òîëüêî äëÿ CDA-9831R).........................................................................................45
Èçìåíåíèå öâåòà ïîäñâåòêè âñåõ êíîïîê
(òîëüêî äëÿ CDA-9831R).........................................................................................45
Ïðîâåðêà âåðñèè ïðîãðàììíîãî îáåñïå÷åíèÿ...........................................................46
Ëîãîòèïû «Windows Media» è « Windows» ÿâëÿþòñÿ òîâàðíûìè çíàêàìè èëè çàðåãèñòðèðîâàííûìè
òîðãîâûìè ìàðêàìè Microsoft Corporation â ÑØÀ è/èëè äðóãèõ ñòðàíàõ.
ÓÑÒÀÍÎÂÊÀ
Íàñòðîéêà ïàðàìåòðîâ çâóêà
Âûðàâíèâàíèå óðîâíåé ñèãíàëà èñòî÷íèêîâ.................................................................47
Ïåðåêëþ÷åíèå ðåæèìîâ òþíåðà....................................................................................47
Âêëþ÷åíèå/âûêëþ÷åíèå ñàáâóôåðà...............................................................................47
Óïðàâëåíèå ñèãíàëîì çâóêîâîãî ïîäòâåðæäåíèÿ....................................................48